Luanpitpong Sudjit, Chen Michael, Knuckles Travis, Wen Sijin, Luo Juhua, Ellis Emily, Hendryx Michael, Rojanasakul Yon
Department of Pharmaceutical Sciences, West Virginia University , Morgantown, West Virginia 26506, United States.
Environ Sci Technol. 2014 Nov 4;48(21):12912-9. doi: 10.1021/es504263u. Epub 2014 Oct 27.
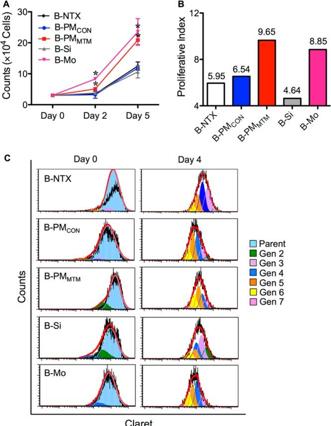
Epidemiological studies suggest that living near mountaintop coal mining (MTM) activities is one of the contributing factors for high lung cancer incidence. The purpose of this study was to investigate the long-term carcinogenic potential of MTM particulate matter (PMMTM) exposure on human bronchial epithelial cells. Our results show that chronic exposure (3 months) to noncytotoxic, physiological relevant concentration (1 μg/mL) of PMMTM, but not control particle PMCON, induced neoplastic transformation, accelerated cell proliferation, and enhanced cell migration of the exposed lung cells. Xenograft transplantation of the PMMTM-exposed cells in mice caused no apparent tumor formation, but promoted tumor growth of human lung carcinoma H460 cells, suggesting the tumor-promoting effect of PMMTM. Chronic exposure to the main inorganic chemical constituent of PMMTM, molybdenum but not silica, similarly induced cell transformation and tumor promotion, suggesting the contribution of molybdenum, at least in part, in the PMMTM effects. These results provide new evidence for the carcinogenic potential of PMMTM and support further risk assessment and implementation of exposure control for PMMTM.
流行病学研究表明,居住在山顶煤矿开采(MTM)活动附近是肺癌高发的促成因素之一。本研究的目的是调查MTM颗粒物(PMMTM)暴露对人支气管上皮细胞的长期致癌潜力。我们的结果表明,长期(3个月)暴露于无细胞毒性、生理相关浓度(1μg/mL)的PMMTM,但不包括对照颗粒物PMCON,会诱导暴露的肺细胞发生肿瘤转化、加速细胞增殖并增强细胞迁移。将暴露于PMMTM的细胞移植到小鼠体内进行异种移植未导致明显的肿瘤形成,但促进了人肺癌H460细胞的肿瘤生长,表明PMMTM具有肿瘤促进作用。长期暴露于PMMTM的主要无机化学成分钼而非二氧化硅,同样会诱导细胞转化和肿瘤促进,这表明钼至少部分地促成了PMMTM的作用。这些结果为PMMTM的致癌潜力提供了新证据,并支持对PMMTM进行进一步的风险评估和实施暴露控制。