Suppr超能文献

超越传统广告:利用脸书的社交结构进行研究招募。

Beyond traditional advertisements: leveraging Facebook's social structures for research recruitment.

作者信息

Valdez Rupa S, Guterbock Thomas M, Thompson Morgan J, Reilly Jeremiah D, Menefee Hannah K, Bennici Maria S, Williams Ishan C, Rexrode Deborah L

机构信息

Department of Public Health Sciences, University of Virginia, Charlottesville, VA, United States.

出版信息

J Med Internet Res. 2014 Oct 27;16(10):e243. doi: 10.2196/jmir.3786.

Abstract

BACKGROUND

Obtaining access to a demographically and geographically diverse sample for health-related research can be costly and time consuming. Previous studies have reported mixed results regarding the potential of using social media-based advertisements to overcome these challenges.

OBJECTIVE

Our aim was to develop and assess the feasibility, benefits, and challenges of recruiting for research studies related to consumer health information technology (IT) by leveraging the social structures embedded in the social networking platform, Facebook.

METHODS

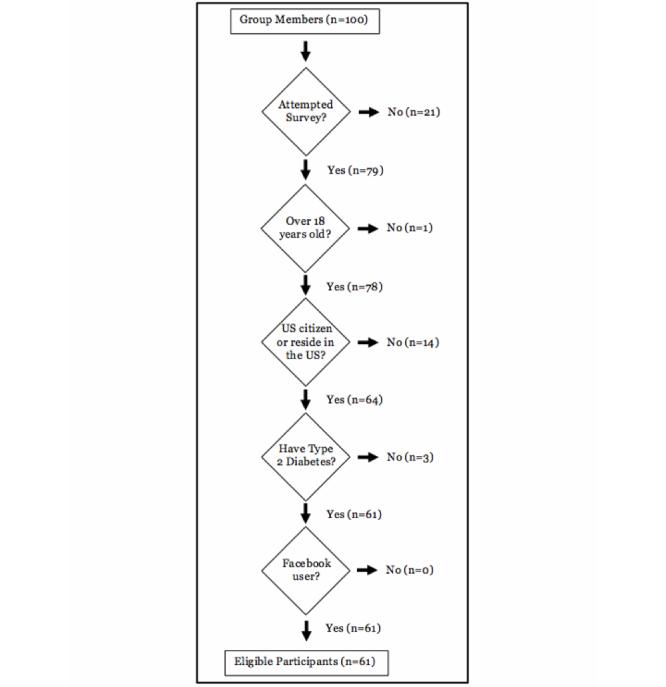
Two recruitment strategies that involved direct communication with existing Facebook groups and pages were developed and implemented in two distinct populations. The first recruitment strategy involved posting a survey link directly to consenting groups and pages and was used to recruit Filipino-Americans to a study assessing the perceptions, use of, and preferences for consumer health IT. This study took place between August and December 2013. The second recruitment strategy targeted individuals with type 2 diabetes and involved creating a study-related Facebook group and asking administrators of other groups and pages to publicize our group to their members. Group members were then directly invited to participate in an online pre-study survey. This portion of a larger study to understand existing health management practices as a foundation for consumer health IT design took place between May and June 2014. In executing both recruitment strategies, efforts were made to establish trust and transparency. Recruitment rate, cost, content of interaction, and characteristics of the sample obtained were used to assess the recruitment methods.

RESULTS

The two recruitment methods yielded 87 and 79 complete responses, respectively. The first recruitment method yielded a rate of study completion proportionate to that of the rate of posts made, whereas recruitment successes of the second recruitment method seemed to follow directly from the actions of a subset of administrators. Excluding personnel time, the first recruitment method resulted in no direct costs, and the second recruitment method resulted in a total direct cost of US $118.17. Messages, posts, and comments received using both recruitment strategies reflected ten themes, including appreciation, assistance, clarification, concerns, encouragement, health information, interest, promotion, solicitations, and support. Both recruitment methods produced mixed results regarding sample representativeness with respect to characteristics such as gender, race, and ethnicity.

CONCLUSIONS

The results of the study demonstrate that leveraging the social structures of Facebook for health-related research was feasible for obtaining small samples appropriate for qualitative research but not for obtaining large samples needed for quantitative research. The content of interactions with members of the target population prompted ethical deliberations concerning suitable target communities and appropriate boundaries between researchers and participants. Widespread replication of this method would benefit from a broad discussion among researchers, social media users, social media companies, and experts in research ethics to address appropriate protocols for such interactions.

摘要

背景

获取一个在人口统计学和地理分布上具有多样性的样本用于健康相关研究可能既昂贵又耗时。先前的研究报告了关于使用基于社交媒体的广告来克服这些挑战的潜力的不同结果。

目的

我们的目标是通过利用社交网络平台Facebook中嵌入的社会结构,开发并评估招募与消费者健康信息技术(IT)相关研究的可行性、益处和挑战。

方法

在两个不同人群中开发并实施了两种涉及与现有Facebook群组和页面直接沟通的招募策略。第一种招募策略是直接向同意的群组和页面发布调查链接,用于招募菲律宾裔美国人参与一项评估消费者健康IT的认知、使用情况和偏好的研究。这项研究于2013年8月至12月进行。第二种招募策略针对2型糖尿病患者,包括创建一个与研究相关的Facebook群组,并要求其他群组和页面的管理员向其成员宣传我们的群组。然后直接邀请群组成员参与在线预研究调查。这是一项更大研究的一部分,该研究旨在了解现有的健康管理实践,作为消费者健康IT设计的基础,于2014年5月至6月进行。在执行这两种招募策略时,都努力建立信任和透明度。招募率、成本、互动内容以及所获得样本的特征被用于评估招募方法。

结果

两种招募方法分别获得了87份和79份完整回复。第一种招募方法的研究完成率与发布帖子的比率相称,而第二种招募方法的招募成功似乎直接源于一部分管理员的行动。不包括人员时间,第一种招募方法没有直接成本,第二种招募方法的总直接成本为118.17美元。使用两种招募策略收到的消息、帖子和评论反映了十个主题,包括感谢、帮助、澄清、担忧、鼓励、健康信息、兴趣、推广、请求和支持。两种招募方法在样本在性别、种族和民族等特征方面的代表性上都产生了不同的结果。

结论

研究结果表明,利用Facebook的社会结构进行健康相关研究对于获取适合定性研究的小样本是可行的,但对于获取定量研究所需要的大样本则不可行。与目标人群成员的互动内容引发了关于合适的目标社区以及研究人员与参与者之间适当界限的伦理思考。这种方法的广泛复制将受益于研究人员、社交媒体用户、社交媒体公司和研究伦理专家之间的广泛讨论,以确定此类互动的适当规范。

https://cdn.ncbi.nlm.nih.gov/pmc/blobs/d7de/4259909/d98a9c9996cd/jmir_v16i10e243_fig1.jpg

文献AI研究员

20分钟写一篇综述,助力文献阅读效率提升50倍。

立即体验

用中文搜PubMed

大模型驱动的PubMed中文搜索引擎

马上搜索

文档翻译

学术文献翻译模型,支持多种主流文档格式。

立即体验