• 文献检索
  • 文档翻译
  • 深度研究
  • 学术资讯
  • Suppr Zotero 插件Zotero 插件
  • 邀请有礼
  • 套餐&价格
  • 历史记录
应用&插件
Suppr Zotero 插件Zotero 插件浏览器插件Mac 客户端Windows 客户端微信小程序
定价
高级版会员购买积分包购买API积分包
服务
文献检索文档翻译深度研究API 文档MCP 服务
关于我们
关于 Suppr公司介绍联系我们用户协议隐私条款
关注我们

Suppr 超能文献

核心技术专利:CN118964589B侵权必究
粤ICP备2023148730 号-1Suppr @ 2026

文献检索

告别复杂PubMed语法,用中文像聊天一样搜索,搜遍4000万医学文献。AI智能推荐,让科研检索更轻松。

立即免费搜索

文件翻译

保留排版,准确专业,支持PDF/Word/PPT等文件格式,支持 12+语言互译。

免费翻译文档

深度研究

AI帮你快速写综述,25分钟生成高质量综述,智能提取关键信息,辅助科研写作。

立即免费体验

基因组灾难在食管腺癌中频繁出现并驱动肿瘤发生。

Genomic catastrophes frequently arise in esophageal adenocarcinoma and drive tumorigenesis.

作者信息

Nones Katia, Waddell Nicola, Wayte Nicci, Patch Ann-Marie, Bailey Peter, Newell Felicity, Holmes Oliver, Fink J Lynn, Quinn Michael C J, Tang Yue Hang, Lampe Guy, Quek Kelly, Loffler Kelly A, Manning Suzanne, Idrisoglu Senel, Miller David, Xu Qinying, Waddell Nick, Wilson Peter J, Bruxner Timothy J C, Christ Angelika N, Harliwong Ivon, Nourse Craig, Nourbakhsh Ehsan, Anderson Matthew, Kazakoff Stephen, Leonard Conrad, Wood Scott, Simpson Peter T, Reid Lynne E, Krause Lutz, Hussey Damian J, Watson David I, Lord Reginald V, Nancarrow Derek, Phillips Wayne A, Gotley David, Smithers B Mark, Whiteman David C, Hayward Nicholas K, Campbell Peter J, Pearson John V, Grimmond Sean M, Barbour Andrew P

机构信息

Queensland Centre for Medical Genomics, Institute for Molecular Bioscience, The University of Queensland, St Lucia, Brisbane, Queensland 4072, Australia.

QIMR Berghofer Medical Research Institute, Herston, Brisbane, Queensland 4006, Australia.

出版信息

Nat Commun. 2014 Oct 29;5:5224. doi: 10.1038/ncomms6224.

DOI:10.1038/ncomms6224
PMID:25351503
原文链接:https://pmc.ncbi.nlm.nih.gov/articles/PMC4596003/
Abstract

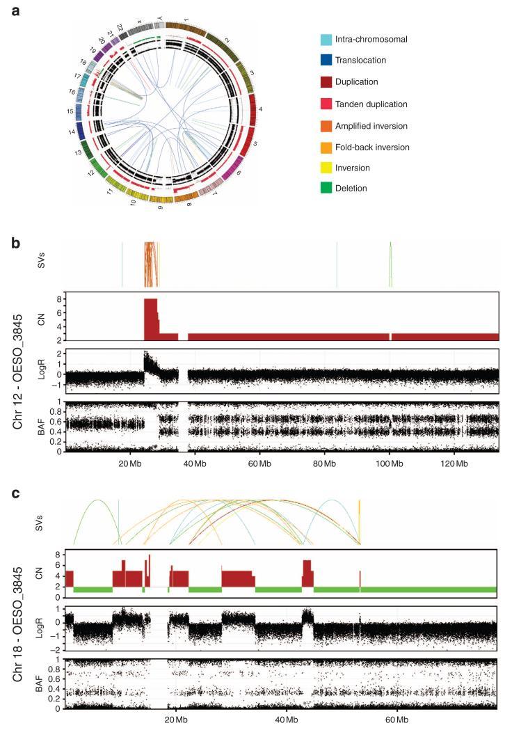
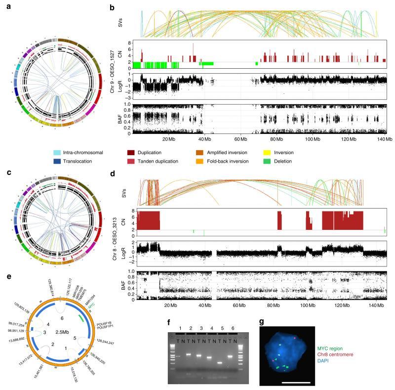
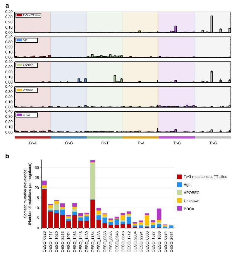
Oesophageal adenocarcinoma (EAC) incidence is rapidly increasing in Western countries. A better understanding of EAC underpins efforts to improve early detection and treatment outcomes. While large EAC exome sequencing efforts to date have found recurrent loss-of-function mutations, oncogenic driving events have been underrepresented. Here we use a combination of whole-genome sequencing (WGS) and single-nucleotide polymorphism-array profiling to show that genomic catastrophes are frequent in EAC, with almost a third (32%, n=40/123) undergoing chromothriptic events. WGS of 22 EAC cases show that catastrophes may lead to oncogene amplification through chromothripsis-derived double-minute chromosome formation (MYC and MDM2) or breakage-fusion-bridge (KRAS, MDM2 and RFC3). Telomere shortening is more prominent in EACs bearing localized complex rearrangements. Mutational signature analysis also confirms that extreme genomic instability in EAC can be driven by somatic BRCA2 mutations. These findings suggest that genomic catastrophes have a significant role in the malignant transformation of EAC.

摘要

在西方国家,食管腺癌(EAC)的发病率正在迅速上升。更好地了解EAC是改善早期检测和治疗结果的努力的基础。虽然迄今为止大规模的EAC外显子测序研究发现了反复出现的功能丧失突变,但致癌驱动事件的研究较少。在这里,我们结合全基因组测序(WGS)和单核苷酸多态性阵列分析,表明基因组灾难在EAC中很常见,近三分之一(32%,n = 40/123)经历了染色体碎裂事件。对22例EAC病例的WGS显示,灾难可能通过染色体碎裂衍生的双微体染色体形成(MYC和MDM2)或断裂-融合-桥接(KRAS、MDM2和RFC3)导致癌基因扩增。在具有局部复杂重排的EAC中,端粒缩短更为明显。突变特征分析也证实,EAC中的极端基因组不稳定性可由体细胞BRCA2突变驱动。这些发现表明,基因组灾难在EAC的恶性转化中起重要作用。

https://cdn.ncbi.nlm.nih.gov/pmc/blobs/269a/4596003/0ca9efbe9fca/emss-64791-f0004.jpg
https://cdn.ncbi.nlm.nih.gov/pmc/blobs/269a/4596003/b7b43fcd510b/emss-64791-f0001.jpg
https://cdn.ncbi.nlm.nih.gov/pmc/blobs/269a/4596003/df41f4cc58be/emss-64791-f0002.jpg
https://cdn.ncbi.nlm.nih.gov/pmc/blobs/269a/4596003/2e4f2aaecc65/emss-64791-f0003.jpg
https://cdn.ncbi.nlm.nih.gov/pmc/blobs/269a/4596003/0ca9efbe9fca/emss-64791-f0004.jpg
https://cdn.ncbi.nlm.nih.gov/pmc/blobs/269a/4596003/b7b43fcd510b/emss-64791-f0001.jpg
https://cdn.ncbi.nlm.nih.gov/pmc/blobs/269a/4596003/df41f4cc58be/emss-64791-f0002.jpg
https://cdn.ncbi.nlm.nih.gov/pmc/blobs/269a/4596003/2e4f2aaecc65/emss-64791-f0003.jpg
https://cdn.ncbi.nlm.nih.gov/pmc/blobs/269a/4596003/0ca9efbe9fca/emss-64791-f0004.jpg

相似文献

1
Genomic catastrophes frequently arise in esophageal adenocarcinoma and drive tumorigenesis.基因组灾难在食管腺癌中频繁出现并驱动肿瘤发生。
Nat Commun. 2014 Oct 29;5:5224. doi: 10.1038/ncomms6224.
2
Complex structural rearrangements are present in high-grade dysplastic Barrett's oesophagus samples.高级别发育异常 Barrett 食管样本中存在复杂的结构重排。
BMC Med Genomics. 2019 Feb 4;12(1):31. doi: 10.1186/s12920-019-0476-9.
3
Exome and whole-genome sequencing of esophageal adenocarcinoma identifies recurrent driver events and mutational complexity.食管腺癌的外显子组和全基因组测序鉴定出反复出现的驱动事件和突变复杂性。
Nat Genet. 2013 May;45(5):478-86. doi: 10.1038/ng.2591. Epub 2013 Mar 24.
4
Comprehensive Genomic Profiling of Advanced Esophageal Squamous Cell Carcinomas and Esophageal Adenocarcinomas Reveals Similarities and Differences.晚期食管鳞状细胞癌和食管腺癌的综合基因组分析揭示异同
Oncologist. 2015 Oct;20(10):1132-9. doi: 10.1634/theoncologist.2015-0156. Epub 2015 Sep 2.
5
Integrative genomics identified RFC3 as an amplified candidate oncogene in esophageal adenocarcinoma.整合基因组学鉴定 RFC3 为食管腺癌中扩增的候选癌基因。
Clin Cancer Res. 2012 Apr 1;18(7):1936-46. doi: 10.1158/1078-0432.CCR-11-1431. Epub 2012 Feb 10.
6
Whole-Genome Sequencing Reveals Diverse Models of Structural Variations in Esophageal Squamous Cell Carcinoma.全基因组测序揭示食管鳞状细胞癌结构变异的多种模式。
Am J Hum Genet. 2016 Feb 4;98(2):256-74. doi: 10.1016/j.ajhg.2015.12.013. Epub 2016 Jan 28.
7
RNA sequencing of esophageal adenocarcinomas identifies novel fusion transcripts, including NPC1-MELK, arising from a complex chromosomal rearrangement.食管腺癌的RNA测序鉴定出了新的融合转录本,包括由复杂染色体重排产生的NPC1-MELK。
Cancer. 2017 Oct 15;123(20):3916-3924. doi: 10.1002/cncr.30837. Epub 2017 Jun 22.
8
LKB1 inactivation occurs in a subset of esophageal adenocarcinomas and is sufficient to drive tumor cell proliferation.LKB1 失活发生在食管腺癌的一部分中,足以驱动肿瘤细胞增殖。
J Thorac Cardiovasc Surg. 2018 Apr;155(4):1891-1899. doi: 10.1016/j.jtcvs.2017.11.067. Epub 2017 Dec 23.
9
Cyclin D1 guanine/adenine 870 polymorphism with altered protein expression is associated with genomic instability and aggressive clinical biology of esophageal adenocarcinoma.细胞周期蛋白D1鸟嘌呤/腺嘌呤870多态性与蛋白表达改变相关,与食管腺癌的基因组不稳定性和侵袭性临床生物学行为有关。
J Clin Oncol. 2007 Feb 20;25(6):698-707. doi: 10.1200/JCO.2006.08.0283.
10
Whole exome sequencing and deep sequencing of esophageal squamous cell carcinoma and adenocarcinoma in Japanese patients using the Japanese version of the Genome Atlas, JCGA.使用日本版基因组图谱(JCGA)对日本患者的食管鳞癌和腺癌进行全外显子组测序和深度测序。
Esophagus. 2021 Oct;18(4):743-752. doi: 10.1007/s10388-021-00835-z. Epub 2021 Apr 7.

引用本文的文献

1
Metabolic Profiling of Distinct -Mutant Esophageal Adenocarcinoma Models Reveals Different Bioenergetic Dependencies.不同突变型食管腺癌模型的代谢谱分析揭示了不同的生物能量依赖性。
Int J Mol Sci. 2025 Jul 17;26(14):6869. doi: 10.3390/ijms26146869.
2
Extrachromosomal DNA: shaping the evolutionary dynamics of cancer.染色体外DNA:塑造癌症的进化动力学
Trends Cancer. 2025 Jul 9. doi: 10.1016/j.trecan.2025.06.004.
3
Patient-derived esophageal adenocarcinoma organ chip: a physiologically relevant platform for functional precision oncology.

本文引用的文献

1
Ordering of mutations in preinvasive disease stages of esophageal carcinogenesis.食管癌变前期疾病阶段突变的排序
Nat Genet. 2014 Aug;46(8):837-843. doi: 10.1038/ng.3013. Epub 2014 Jun 22.
2
Constitutional and somatic rearrangement of chromosome 21 in acute lymphoblastic leukaemia.21 号染色体在急性淋巴细胞白血病中的结构和体部重排。
Nature. 2014 Apr 3;508(7494):98-102. doi: 10.1038/nature13115. Epub 2014 Mar 23.
3
Genome-wide analysis of esophageal adenocarcinoma yields specific copy number aberrations that correlate with prognosis.
患者来源的食管腺癌器官芯片:一个用于功能精准肿瘤学的生理相关平台。
J Transl Med. 2025 May 23;23(1):577. doi: 10.1186/s12967-025-06593-1.
4
Evolutionary and immune microenvironment dynamics during neoadjuvant treatment of esophageal adenocarcinoma.食管腺癌新辅助治疗期间的进化与免疫微环境动态变化
Nat Cancer. 2025 May 14. doi: 10.1038/s43018-025-00955-w.
5
Fusion of tumor cells and mesenchymal stem/stroma cells: a source of tumor heterogeneity, evolution and recurrence.肿瘤细胞与间充质干/基质细胞的融合:肿瘤异质性、演变及复发的一个来源
Med Oncol. 2025 Jan 21;42(2):52. doi: 10.1007/s12032-024-02595-z.
6
Nanopore-based consensus sequencing enables accurate multimodal tumor cell-free DNA profiling.基于纳米孔的一致性测序可实现准确的多模态肿瘤游离DNA分析。
Genome Res. 2025 Apr 14;35(4):886-899. doi: 10.1101/gr.279144.124.
7
Context-dependent effects of CDKN2A and other 9p21 gene losses during the evolution of esophageal cancer.食管癌演变过程中CDKN2A及其他9p21基因缺失的情境依赖性效应。
Nat Cancer. 2025 Jan;6(1):158-174. doi: 10.1038/s43018-024-00876-0. Epub 2025 Jan 3.
8
Current status and perspectives of esophageal cancer: a comprehensive review.食管癌的现状与展望:全面综述
Cancer Commun (Lond). 2025 Mar;45(3):281-331. doi: 10.1002/cac2.12645. Epub 2024 Dec 26.
9
Enhancer activation from transposable elements in extrachromosomal DNA.染色体外DNA中转座元件引发的增强子激活。
bioRxiv. 2024 Sep 8:2024.09.04.611262. doi: 10.1101/2024.09.04.611262.
10
Spatial intra-tumour heterogeneity and treatment-induced genomic evolution in oesophageal adenocarcinoma: implications for prognosis and therapy.食管腺癌中的肿瘤内空间异质性和治疗诱导的基因组进化:对预后和治疗的影响。
Genome Med. 2024 Jul 17;16(1):90. doi: 10.1186/s13073-024-01362-z.
食管腺癌的全基因组分析产生了与预后相关的特定拷贝数畸变。
Genes Chromosomes Cancer. 2014 Apr;53(4):324-38. doi: 10.1002/gcc.22143. Epub 2014 Jan 21.
4
Prevalence and clinical implications of chromothripsis in cancer genomes.癌症基因组中染色体重排的流行率及其临床意义。
Curr Opin Oncol. 2014 Jan;26(1):64-72. doi: 10.1097/CCO.0000000000000038.
5
Temporal and spatial evolution of somatic chromosomal alterations: a case-cohort study of Barrett's esophagus.体细胞染色体改变的时空演变:巴雷特食管的病例对照研究。
Cancer Prev Res (Phila). 2014 Jan;7(1):114-27. doi: 10.1158/1940-6207.CAPR-13-0289. Epub 2013 Nov 19.
6
Somatic point mutation calling in low cellularity tumors.低细胞密度肿瘤中的体细胞点突变检测
PLoS One. 2013 Nov 8;8(11):e74380. doi: 10.1371/journal.pone.0074380. eCollection 2013.
7
Pan-cancer patterns of somatic copy number alteration.体细胞拷贝数改变的泛癌模式
Nat Genet. 2013 Oct;45(10):1134-40. doi: 10.1038/ng.2760.
8
Signatures of mutational processes in human cancer.人类癌症中的突变过程特征。
Nature. 2013 Aug 22;500(7463):415-21. doi: 10.1038/nature12477. Epub 2013 Aug 14.
9
DNA deaminases induce break-associated mutation showers with implication of APOBEC3B and 3A in breast cancer kataegis.DNA脱氨酶诱导与断裂相关的突变簇,提示APOBEC3B和3A在乳腺癌kataegis中的作用。
Elife. 2013 Apr 16;2:e00534. doi: 10.7554/eLife.00534.
10
Exome and whole-genome sequencing of esophageal adenocarcinoma identifies recurrent driver events and mutational complexity.食管腺癌的外显子组和全基因组测序鉴定出反复出现的驱动事件和突变复杂性。
Nat Genet. 2013 May;45(5):478-86. doi: 10.1038/ng.2591. Epub 2013 Mar 24.