Suppr超能文献

一种使用基于拓扑结构的通路调控分数进行通路富集分析的MATLAB工具。

A MATLAB tool for pathway enrichment using a topology-based pathway regulation score.

作者信息

Ibrahim Maysson, Jassim Sabah, Cawthorne Michael Anthony, Langlands Kenneth

机构信息

Department of Applied Computing, the University of Buckingham, Buckingham, MK18 1EG, UK.

The Buckingham Institute for Translational Medicine, the University of Buckingham, Buckingham, MK18 1EG, UK.

出版信息

BMC Bioinformatics. 2014 Nov 4;15(1):358. doi: 10.1186/s12859-014-0358-2.

Abstract

BACKGROUND

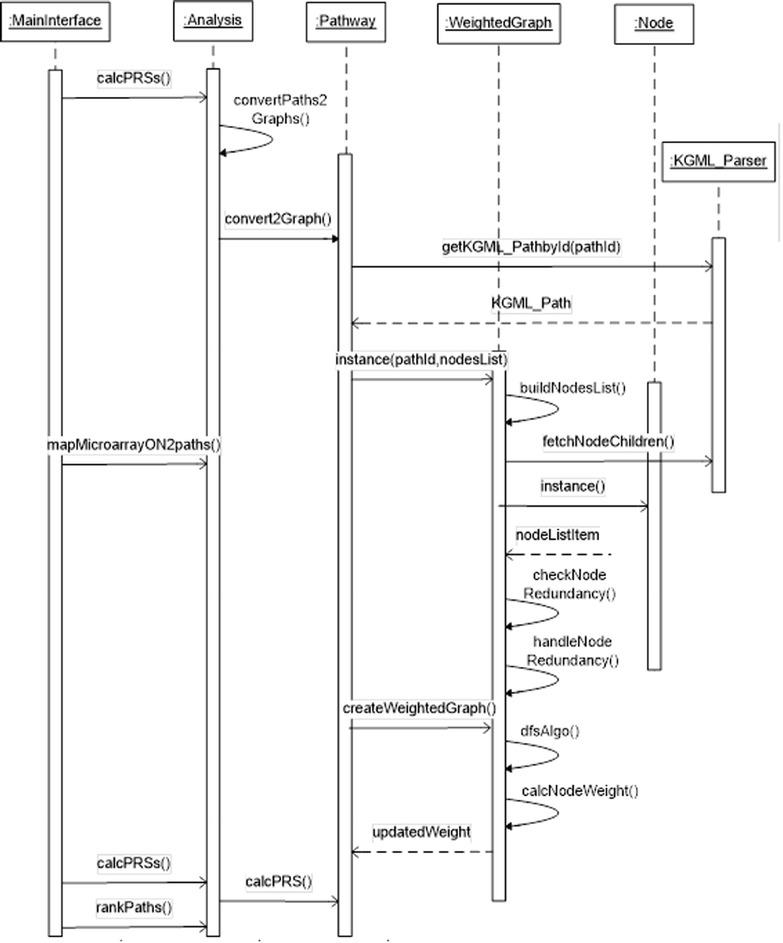
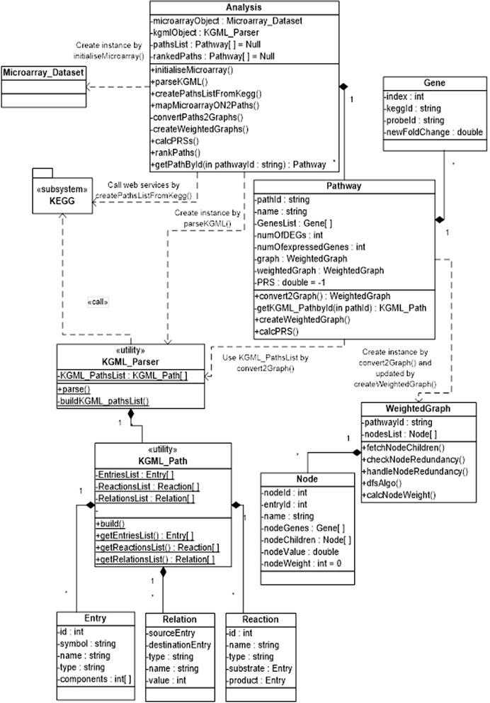
Handling the vast amount of gene expression data generated by genome-wide transcriptional profiling techniques is a challenging task, demanding an informed combination of pre-processing, filtering and analysis methods if meaningful biological conclusions are to be drawn. For example, a range of traditional statistical and computational pathway analysis approaches have been used to identify over-represented processes in microarray data derived from various disease states. However, most of these approaches tend not to exploit the full spectrum of gene expression data, or the various relationships and dependencies. Previously, we described a pathway enrichment analysis tool created in MATLAB that yields a Pathway Regulation Score (PRS) by considering signalling pathway topology, and the overrepresentation and magnitude of differentially-expressed genes (J Comput Biol 19:563-573, 2012). Herein, we extended this approach to include metabolic pathways, and described the use of a graphical user interface (GUI).

RESULTS

Using input from a variety of microarray platforms and species, users are able to calculate PRS scores, along with a corresponding z-score for comparison. Further pathway significance assessment may be performed to increase confidence in the pathways obtained, and users can view Kyoto Encyclopedia of Genes and Genomes (KEGG) pathway diagrams marked-up to highlight impacted genes.

CONCLUSIONS

The PRS tool provides a filter in the isolation of biologically-relevant insights from complex transcriptomic data.

摘要

背景

处理由全基因组转录谱分析技术产生的大量基因表达数据是一项具有挑战性的任务,如果要得出有意义的生物学结论,就需要对预处理、过滤和分析方法进行明智的组合。例如,一系列传统的统计和计算通路分析方法已被用于识别来自各种疾病状态的微阵列数据中过度富集的过程。然而,这些方法大多倾向于不充分利用基因表达数据的全谱,或各种关系和依赖性。此前,我们描述了一种在MATLAB中创建的通路富集分析工具,该工具通过考虑信号通路拓扑结构以及差异表达基因的过度富集和程度来产生通路调控分数(PRS)(《计算生物学杂志》19:563 - 573,2012年)。在此,我们将此方法扩展到包括代谢通路,并描述了图形用户界面(GUI)的使用。

结果

利用来自各种微阵列平台和物种的输入,用户能够计算PRS分数以及用于比较的相应z分数。可以进行进一步的通路显著性评估,以增加对所获得通路的信心,并且用户可以查看标记有受影响基因以突出显示的京都基因与基因组百科全书(KEGG)通路图。

结论

PRS工具为从复杂的转录组数据中分离出生物学相关见解提供了一种筛选方法。

https://cdn.ncbi.nlm.nih.gov/pmc/blobs/2859/4255424/81c222901bca/12859_2014_358_Fig1_HTML.jpg

文献AI研究员

20分钟写一篇综述,助力文献阅读效率提升50倍。

立即体验

用中文搜PubMed

大模型驱动的PubMed中文搜索引擎

马上搜索

文档翻译

学术文献翻译模型,支持多种主流文档格式。

立即体验