Suppr超能文献

烟曲霉SREBP SrbA的染色质免疫沉淀测序及体内转录组分析揭示了真菌缺氧反应和毒力的新调节因子。

ChIP-seq and in vivo transcriptome analyses of the Aspergillus fumigatus SREBP SrbA reveals a new regulator of the fungal hypoxia response and virulence.

作者信息

Chung Dawoon, Barker Bridget M, Carey Charles C, Merriman Brittney, Werner Ernst R, Lechner Beatrix E, Dhingra Sourabh, Cheng Chao, Xu Wenjie, Blosser Sara J, Morohashi Kengo, Mazurie Aurélien, Mitchell Thomas K, Haas Hubertus, Mitchell Aaron P, Cramer Robert A

机构信息

Department of Microbiology and Immunology, Geisel School of Medicine at Dartmouth, Hanover, New Hampshire, United States of America.

Bioinformatics Core, Department of Microbiology, Montana State University, Bozeman, Montana, United States of America.

出版信息

PLoS Pathog. 2014 Nov 6;10(11):e1004487. doi: 10.1371/journal.ppat.1004487. eCollection 2014 Nov.

Abstract

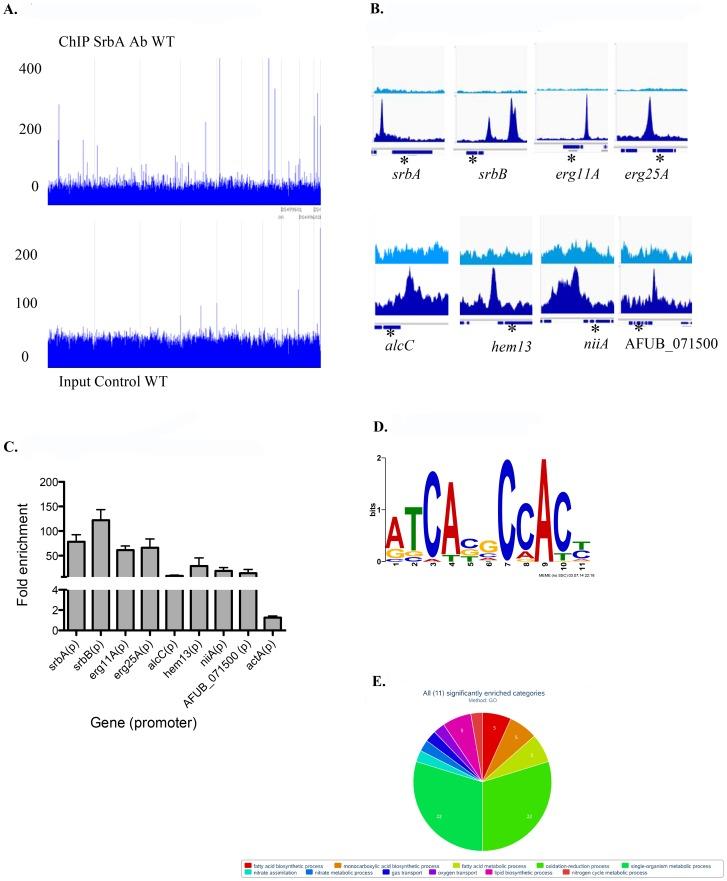
The Aspergillus fumigatus sterol regulatory element binding protein (SREBP) SrbA belongs to the basic Helix-Loop-Helix (bHLH) family of transcription factors and is crucial for antifungal drug resistance and virulence. The latter phenotype is especially striking, as loss of SrbA results in complete loss of virulence in murine models of invasive pulmonary aspergillosis (IPA). How fungal SREBPs mediate fungal virulence is unknown, though it has been suggested that lack of growth in hypoxic conditions accounts for the attenuated virulence. To further understand the role of SrbA in fungal infection site pathobiology, chromatin immunoprecipitation followed by massively parallel DNA sequencing (ChIP-seq) was used to identify genes under direct SrbA transcriptional regulation in hypoxia. These results confirmed the direct regulation of ergosterol biosynthesis and iron uptake by SrbA in hypoxia and revealed new roles for SrbA in nitrate assimilation and heme biosynthesis. Moreover, functional characterization of an SrbA target gene with sequence similarity to SrbA identified a new transcriptional regulator of the fungal hypoxia response and virulence, SrbB. SrbB co-regulates genes involved in heme biosynthesis and demethylation of C4-sterols with SrbA in hypoxic conditions. However, SrbB also has regulatory functions independent of SrbA including regulation of carbohydrate metabolism. Loss of SrbB markedly attenuates A. fumigatus virulence, and loss of both SREBPs further reduces in vivo fungal growth. These data suggest that both A. fumigatus SREBPs are critical for hypoxia adaptation and virulence and reveal new insights into SREBPs' complex role in infection site adaptation and fungal virulence.

摘要

烟曲霉固醇调节元件结合蛋白(SREBP)SrbA属于转录因子的碱性螺旋-环-螺旋(bHLH)家族,对于抗真菌药物耐药性和毒力至关重要。后一种表型尤其显著,因为SrbA的缺失会导致侵袭性肺曲霉病(IPA)小鼠模型中的毒力完全丧失。尽管有人提出在缺氧条件下缺乏生长是毒力减弱的原因,但真菌SREBPs如何介导真菌毒力尚不清楚。为了进一步了解SrbA在真菌感染部位病理生物学中的作用,采用染色质免疫沉淀结合大规模平行DNA测序(ChIP-seq)来鉴定缺氧条件下受SrbA直接转录调控的基因。这些结果证实了SrbA在缺氧条件下对麦角固醇生物合成和铁摄取的直接调控,并揭示了SrbA在硝酸盐同化和血红素生物合成中的新作用。此外,对一个与SrbA具有序列相似性的SrbA靶基因进行功能表征,鉴定出一种真菌缺氧反应和毒力的新转录调节因子SrbB。在缺氧条件下,SrbB与SrbA共同调节参与血红素生物合成和C4-固醇去甲基化的基因。然而,SrbB也具有独立于SrbA的调节功能,包括对碳水化合物代谢的调节。SrbB的缺失显著减弱了烟曲霉的毒力,而两种SREBPs的缺失进一步降低了体内真菌的生长。这些数据表明,烟曲霉的两种SREBPs对于缺氧适应和毒力都至关重要,并揭示了SREBPs在感染部位适应和真菌毒力中的复杂作用的新见解。

https://cdn.ncbi.nlm.nih.gov/pmc/blobs/9bcd/4223079/8eaea1bd87e2/ppat.1004487.g001.jpg

文献检索

告别复杂PubMed语法,用中文像聊天一样搜索,搜遍4000万医学文献。AI智能推荐,让科研检索更轻松。

立即免费搜索

文件翻译

保留排版,准确专业,支持PDF/Word/PPT等文件格式,支持 12+语言互译。

免费翻译文档

深度研究

AI帮你快速写综述,25分钟生成高质量综述,智能提取关键信息,辅助科研写作。

立即免费体验