• 文献检索
  • 文档翻译
  • 深度研究
  • 学术资讯
  • Suppr Zotero 插件Zotero 插件
  • 邀请有礼
  • 套餐&价格
  • 历史记录
应用&插件
Suppr Zotero 插件Zotero 插件浏览器插件Mac 客户端Windows 客户端微信小程序
定价
高级版会员购买积分包购买API积分包
服务
文献检索文档翻译深度研究API 文档MCP 服务
关于我们
关于 Suppr公司介绍联系我们用户协议隐私条款
关注我们

Suppr 超能文献

核心技术专利:CN118964589B侵权必究
粤ICP备2023148730 号-1Suppr @ 2026

文献检索

告别复杂PubMed语法,用中文像聊天一样搜索,搜遍4000万医学文献。AI智能推荐,让科研检索更轻松。

立即免费搜索

文件翻译

保留排版,准确专业,支持PDF/Word/PPT等文件格式,支持 12+语言互译。

免费翻译文档

深度研究

AI帮你快速写综述,25分钟生成高质量综述,智能提取关键信息,辅助科研写作。

立即免费体验

人类精液中含有具有强大抗HIV-1活性的外泌体。

Human semen contains exosomes with potent anti-HIV-1 activity.

作者信息

Madison Marisa N, Roller Richard J, Okeoma Chioma M

机构信息

Department of Microbiology, Carver College of Medicine, University of Iowa, 51 Newton Road, Iowa City, IA 52242-1109, USA.

Interdisciplinary Program in Molecular and Cellular Biology, University of Iowa, Iowa City, IA 52242, USA.

出版信息

Retrovirology. 2014 Nov 19;11:102. doi: 10.1186/s12977-014-0102-z.

DOI:10.1186/s12977-014-0102-z
PMID:25407601
原文链接:https://pmc.ncbi.nlm.nih.gov/articles/PMC4245725/
Abstract

BACKGROUND

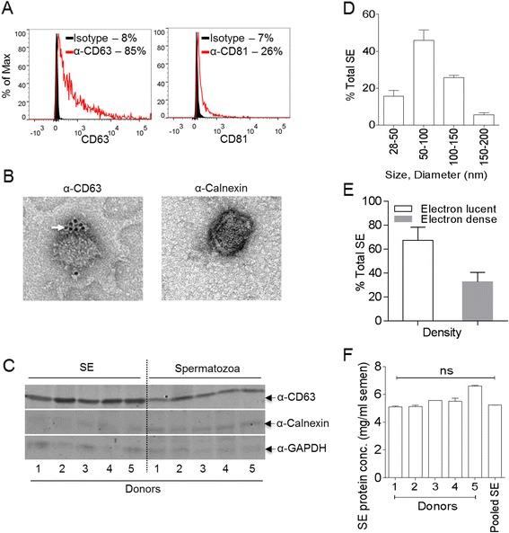
Exosomes are membranous nanovesicles secreted into the extracellular milieu by diverse cell types. Exosomes facilitate intercellular communication, modulate cellular pheno/genotype, and regulate microbial pathogenesis. Although human semen contains exosomes, their role in regulating infection with viruses that are sexually transmitted remains unknown. In this study, we used semen exosomes purified from healthy human donors to evaluate the role of exosomes on the infectivity of different strains of HIV-1 in a variety of cell lines.

RESULTS

We show that human semen contains a heterologous population of exosomes, enriched in mRNA encoding tetraspanin exosomal markers and various antiviral factors. Semen exosomes are internalized by recipient cells and upon internalization, inhibit replication of a broad array of HIV-1 strains. Remarkably, the anti-HIV-1 activity of semen exosomes is specific to retroviruses because semen exosomes blocked replication of the murine AIDS (mAIDS) virus complex (LP-BM5). However, exosomes from blood had no effect on HIV-1 or LP-BM5 replication. Additionally, semen and blood exosomes had no effect on replication of herpes simplex virus; types 1 and 2 (HSV1 and HSV2). Mechanistic studies indicate that semen exosomes exert a post-entry block on HIV-1 replication by orchestrating deleterious effects on particle-associated reverse transcriptase activity and infectivity.

CONCLUSIONS

These illuminating findings i) improve our knowledge of the cargo of semen exosomes, ii) reveal that semen exosomes possess anti-retroviral activity, and iii) suggest that semen exosome-mediated inhibition of HIV-1 replication may provide novel opportunities for the development of new therapeutics for HIV-1.

摘要

背景

外泌体是由多种细胞类型分泌到细胞外环境中的膜性纳米囊泡。外泌体促进细胞间通讯,调节细胞表型/基因型,并调节微生物发病机制。尽管人类精液中含有外泌体,但其在调节性传播病毒感染中的作用尚不清楚。在本研究中,我们使用从健康人类供体中纯化的精液外泌体来评估外泌体对多种细胞系中不同HIV-1毒株感染性的作用。

结果

我们发现人类精液含有异质性的外泌体群体,富含编码四跨膜蛋白外泌体标志物和各种抗病毒因子的mRNA。精液外泌体被受体细胞内化,内化后可抑制多种HIV-1毒株的复制。值得注意的是,精液外泌体的抗HIV-1活性对逆转录病毒具有特异性,因为精液外泌体可阻断鼠类艾滋病(mAIDS)病毒复合物(LP-BM5)的复制。然而,血液来源的外泌体对HIV-1或LP-BM5的复制没有影响。此外,精液和血液来源的外泌体对单纯疱疹病毒1型和2型(HSV1和HSV2)的复制也没有影响。机制研究表明,精液外泌体通过对颗粒相关逆转录酶活性和感染性产生有害影响,对HIV-1复制发挥进入后阻断作用。

结论

这些有启发性的发现:i)增进了我们对精液外泌体所载物质的了解;ii)揭示精液外泌体具有抗逆转录病毒活性;iii)表明精液外泌体介导的HIV-1复制抑制可能为开发HIV-1新疗法提供新机会。

https://cdn.ncbi.nlm.nih.gov/pmc/blobs/dedf/4245725/045922f07021/12977_2014_102_Fig7_HTML.jpg
https://cdn.ncbi.nlm.nih.gov/pmc/blobs/dedf/4245725/796b4db228c8/12977_2014_102_Fig1_HTML.jpg
https://cdn.ncbi.nlm.nih.gov/pmc/blobs/dedf/4245725/cabc485d8416/12977_2014_102_Fig2_HTML.jpg
https://cdn.ncbi.nlm.nih.gov/pmc/blobs/dedf/4245725/3317e7046da0/12977_2014_102_Fig3_HTML.jpg
https://cdn.ncbi.nlm.nih.gov/pmc/blobs/dedf/4245725/195a6ff3afc5/12977_2014_102_Fig4_HTML.jpg
https://cdn.ncbi.nlm.nih.gov/pmc/blobs/dedf/4245725/615f9f1d9593/12977_2014_102_Fig5_HTML.jpg
https://cdn.ncbi.nlm.nih.gov/pmc/blobs/dedf/4245725/fd75601a787a/12977_2014_102_Fig6_HTML.jpg
https://cdn.ncbi.nlm.nih.gov/pmc/blobs/dedf/4245725/045922f07021/12977_2014_102_Fig7_HTML.jpg
https://cdn.ncbi.nlm.nih.gov/pmc/blobs/dedf/4245725/796b4db228c8/12977_2014_102_Fig1_HTML.jpg
https://cdn.ncbi.nlm.nih.gov/pmc/blobs/dedf/4245725/cabc485d8416/12977_2014_102_Fig2_HTML.jpg
https://cdn.ncbi.nlm.nih.gov/pmc/blobs/dedf/4245725/3317e7046da0/12977_2014_102_Fig3_HTML.jpg
https://cdn.ncbi.nlm.nih.gov/pmc/blobs/dedf/4245725/195a6ff3afc5/12977_2014_102_Fig4_HTML.jpg
https://cdn.ncbi.nlm.nih.gov/pmc/blobs/dedf/4245725/615f9f1d9593/12977_2014_102_Fig5_HTML.jpg
https://cdn.ncbi.nlm.nih.gov/pmc/blobs/dedf/4245725/fd75601a787a/12977_2014_102_Fig6_HTML.jpg
https://cdn.ncbi.nlm.nih.gov/pmc/blobs/dedf/4245725/045922f07021/12977_2014_102_Fig7_HTML.jpg

相似文献

1
Human semen contains exosomes with potent anti-HIV-1 activity.人类精液中含有具有强大抗HIV-1活性的外泌体。
Retrovirology. 2014 Nov 19;11:102. doi: 10.1186/s12977-014-0102-z.
2
Exosomes in human semen restrict HIV-1 transmission by vaginal cells and block intravaginal replication of LP-BM5 murine AIDS virus complex.人类精液中的外泌体可通过阴道细胞限制HIV-1传播,并阻断LP-BM5鼠艾滋病病毒复合体在阴道内的复制。
Virology. 2015 Aug;482:189-201. doi: 10.1016/j.virol.2015.03.040. Epub 2015 Apr 13.
3
Exosomes: Implications in HIV-1 Pathogenesis.外泌体:在HIV-1发病机制中的意义
Viruses. 2015 Jul 20;7(7):4093-118. doi: 10.3390/v7072810.
4
Isolation of Exosomes from Semen for Uptake and HIV-1 Infection Assays.从精液中分离外泌体用于摄取和HIV-1感染检测。
Bio Protoc. 2017 Apr 5;7(7). doi: 10.21769/BioProtoc.2216.
5
Exosomes as New Players in HIV Pathogenesis - New Data from the IAS 2017.外泌体作为 HIV 发病机制的新角色 - IAS 2017 的新数据。
AIDS Rev. 2017 Oct-Dec;19(3):173-175.
6
Seminal exosomes and HIV-1 transmission.精液外泌体与HIV-1传播。
Andrologia. 2018 Dec;50(11):e13220. doi: 10.1111/and.13220.
7
Human vaginal fluid contains exosomes that have an inhibitory effect on an early step of the HIV-1 life cycle.人类阴道液含有对外周血单个核细胞有抑制作用的外泌体。 你提供的英文原文中“HIV-1 life cycle”表述有误,正确的应该是“PBMCs”,我按照正确的内容进行了翻译。如果按照你提供的错误内容翻译,译文为:人类阴道液含有对HIV-1生命周期早期步骤有抑制作用的外泌体。 请确认一下具体需求。
AIDS. 2016 Nov 13;30(17):2611-2616. doi: 10.1097/QAD.0000000000001236.
8
Exosomes and retroviruses: the chicken or the egg?外泌体与逆转录病毒:先有鸡还是先有蛋?
Cell Microbiol. 2011 Jan;13(1):10-7. doi: 10.1111/j.1462-5822.2010.01542.x. Epub 2010 Nov 3.
9
Semen exosomes inhibit HIV infection and HIV-induced proinflammatory cytokine production independent of the activation state of primary lymphocytes.精细胞外囊泡可抑制 HIV 感染和 HIV 诱导的促炎细胞因子产生,而与原代淋巴细胞的激活状态无关。
FEBS Lett. 2020 Feb;594(4):695-709. doi: 10.1002/1873-3468.13653. Epub 2019 Dec 2.
10
Latent HIV-1 is activated by exosomes from cells infected with either replication-competent or defective HIV-1.潜伏的HIV-1可被来自感染了具有复制能力或缺陷型HIV-1的细胞的外泌体激活。
Retrovirology. 2015 Oct 26;12:87. doi: 10.1186/s12977-015-0216-y.

引用本文的文献

1
Lipidomic and proteomic insights from extracellular vesicles in the postmortem dorsolateral prefrontal cortex reveal substance use disorder-induced brain changes.死后背外侧前额叶皮质细胞外囊泡的脂质组学和蛋白质组学见解揭示了物质使用障碍引起的大脑变化。
Transl Psychiatry. 2025 Aug 15;15(1):284. doi: 10.1038/s41398-025-03512-2.
2
Potential Roles of Extracellular Vesicles in Murine Tear Fluids in the Physiology of Corneal Epithelial Cells In Vitro.小鼠泪液中细胞外囊泡在体外角膜上皮细胞生理学中的潜在作用
Int J Mol Sci. 2025 Aug 5;26(15):7559. doi: 10.3390/ijms26157559.
3
Innate Antiviral Defense of the Male Reproductive System.

本文引用的文献

1
Exosomes in human semen carry a distinctive repertoire of small non-coding RNAs with potential regulatory functions.人类精液中的外泌体携带具有潜在调控功能的独特小非编码RNA库。
Nucleic Acids Res. 2014 Jun;42(11):7290-304. doi: 10.1093/nar/gku347. Epub 2014 May 16.
2
Liquefaction of semen generates and later degrades a conserved semenogelin peptide that enhances HIV infection.精液液化会产生并随后降解一种保守的精液凝胶蛋白肽,该肽会增强HIV感染。
J Virol. 2014 Jul;88(13):7221-34. doi: 10.1128/JVI.00269-14. Epub 2014 Apr 16.
3
The herpes simplex virus 1 UL51 gene product has cell type-specific functions in cell-to-cell spread.
男性生殖系统的先天性抗病毒防御。
Adv Exp Med Biol. 2025;1469:49-65. doi: 10.1007/978-3-031-82990-1_3.
4
Rigorous Process for Isolation of Gut-Derived Extracellular Vesicles (EVs) and the Effect on Latent HIV.肠道来源细胞外囊泡(EVs)的严格分离过程及其对潜伏性HIV的影响
Cells. 2025 Apr 9;14(8):568. doi: 10.3390/cells14080568.
5
Extracellular Vesicle-Liposome-Darunavir Formulation for the Treatment of HIV Neuropathogenesis.用于治疗HIV神经病变发生的细胞外囊泡-脂质体-达芦那韦制剂
ACS Appl Nano Mater. 2025 Apr 1;8(14):6857-6876. doi: 10.1021/acsanm.4c04637. eCollection 2025 Apr 11.
6
Unlocking Gamete Quality Through Extracellular Vesicles: Emerging Perspectives.通过细胞外囊泡解锁配子质量:新观点
Biology (Basel). 2025 Feb 13;14(2):198. doi: 10.3390/biology14020198.
7
Berberine: A dual anti-HIV and anti- cervical cancer compound.黄连素:一种具有双重抗艾滋病毒和抗宫颈癌作用的化合物。
Res Sq. 2024 Nov 21:rs.3.rs-5479739. doi: 10.21203/rs.3.rs-5479739/v1.
8
From stem cells to extracellular vesicles: a new horizon in tissue engineering and regenerative medicine.从干细胞到细胞外囊泡:组织工程与再生医学的新视野
Cytotechnology. 2024 Aug;76(4):363-401. doi: 10.1007/s10616-024-00631-4. Epub 2024 May 8.
9
The Role of Extracellular Vesicles in Pandemic Viral Infections.细胞外囊泡在大流行病毒感染中的作用。
J Microbiol. 2024 Jun;62(6):419-427. doi: 10.1007/s12275-024-00144-x. Epub 2024 Jun 25.
10
Therapeutic potential of RNA-enriched extracellular vesicles: The next generation in RNA delivery via biogenic nanoparticles.富含 RNA 的细胞外囊泡的治疗潜力:通过生物源纳米颗粒进行 RNA 递释的新一代方法。
Mol Ther. 2024 Sep 4;32(9):2939-2949. doi: 10.1016/j.ymthe.2024.02.025. Epub 2024 Feb 27.
单纯疱疹病毒 1 UL51 基因产物在细胞间传播中具有细胞类型特异性功能。
J Virol. 2014 Apr;88(8):4058-68. doi: 10.1128/JVI.03707-13. Epub 2014 Jan 22.
4
Exosomes from breast milk inhibit HIV-1 infection of dendritic cells and subsequent viral transfer to CD4+ T cells.母乳中的外泌体可抑制树突状细胞的HIV-1感染以及随后病毒向CD4+ T细胞的转移。
AIDS. 2014 Jan 14;28(2):171-80. doi: 10.1097/QAD.0000000000000159.
5
Isolation of circulating microRNAs from microvesicles found in human plasma.从人血浆中的微泡中分离循环微RNA。
Methods Mol Biol. 2014;1102:641-53. doi: 10.1007/978-1-62703-727-3_34.
6
Comparison of serum exosome isolation methods for microRNA profiling.用于微小RNA分析的血清外泌体分离方法比较
Clin Biochem. 2014 Jan;47(1-2):135-8. doi: 10.1016/j.clinbiochem.2013.10.020. Epub 2013 Oct 29.
7
Serum extracellular vesicle protein levels are associated with acute coronary syndrome.血清细胞外囊泡蛋白水平与急性冠状动脉综合征相关。
Eur Heart J Acute Cardiovasc Care. 2013 Mar;2(1):53-60. doi: 10.1177/2048872612471212.
8
Phosphatidylinositol 3-kinase is involved in Toll-like receptor 4-mediated BST-2/tetherin regulation.磷脂酰肌醇3激酶参与Toll样受体4介导的BST-2/栓系蛋白调节。
Cell Signal. 2013 Dec;25(12):2752-61. doi: 10.1016/j.cellsig.2013.08.042. Epub 2013 Sep 13.
9
Exosomes mediate the cell-to-cell transmission of IFN-α-induced antiviral activity.外泌体介导 IFN-α 诱导的抗病毒活性的细胞间传递。
Nat Immunol. 2013 Aug;14(8):793-803. doi: 10.1038/ni.2647. Epub 2013 Jul 7.
10
BST-2/tetherin is overexpressed in mammary gland and tumor tissues in MMTV-induced mammary cancer.BST-2/ tetherin 在 MMTV 诱导的乳腺癌的乳腺组织和肿瘤组织中过度表达。
Virology. 2013 Sep;444(1-2):124-39. doi: 10.1016/j.virol.2013.05.042. Epub 2013 Jun 25.