Suppr超能文献

小鼠泪液中细胞外囊泡在体外角膜上皮细胞生理学中的潜在作用

Potential Roles of Extracellular Vesicles in Murine Tear Fluids in the Physiology of Corneal Epithelial Cells In Vitro.

作者信息

Oya Saya, Higa Kazunari, Yasutake Tomohiro, Yamazaki-Hokama Risa, Hirayama Masatoshi

机构信息

Department of Ophthalmology, Faculty of Medicine, Fukuoka University, Fukuoka 814-0180, Japan.

Department of Ophthalmology, Tokyo Dental College Ichikawa General Hospital, Chiba 272-0824, Japan.

出版信息

Int J Mol Sci. 2025 Aug 5;26(15):7559. doi: 10.3390/ijms26157559.

Abstract

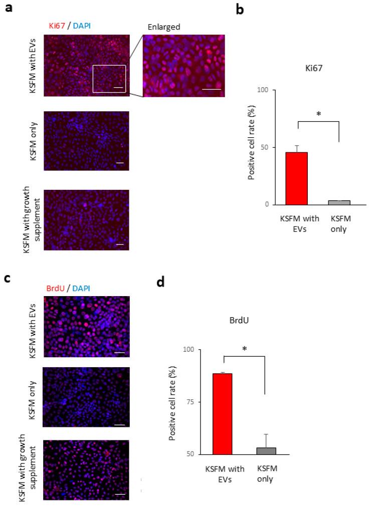
Biological extracellular vesicles in tear fluids, such as exosomes, are thought to have physiological functions in the management of healthy ocular surface epithelium, including corneal epithelium. However, the physiological roles of tear extracellular vesicles in the ocular surface remain unclear. In this study, we investigated the physiological function of tear extracellular vesicles in mouse tear fluids in the ocular surface epithelium in vitro. Morphological analysis of the isolated extracellular vesicles from mouse tear fluids was performed using nanoparticle tracking analysis and transmission electron microscopy. The identified particles were characterised by immunoblotting for exosomal markers. After confirming the uptake of tear exosomes in cultured corneal epithelial cells, gene expression changes in mouse cultured corneal epithelial cells after tear exosome treatment were analysed. Immunostaining analysis was performed to confirm cell proliferation in the cultured corneal epithelial cells with tear exosome treatment. Tear fluids from mice contain nanoparticles with exosome-like morphologies, which express the representative exosomal markers CD9 and TSG101. The extracellular vesicles can be taken up by cultivated murine corneal epithelial cells in vitro and induce expression changes in genes related to the cell cycle, cell membranes, microtubules, and signal peptides. Treatment with the tear extracellular vesicles promoted cell proliferation of cultured murine corneal epithelial cells. Our study provides evidence that murine tear fluids contain extracellular vehicles like exosomes and they may contribute to the maintenance of the physiological homeostatic environment of the ocular surface.

摘要

泪液中的生物细胞外囊泡,如外泌体,被认为在包括角膜上皮在内的健康眼表上皮的管理中具有生理功能。然而,泪液细胞外囊泡在眼表的生理作用仍不清楚。在本研究中,我们在体外研究了小鼠泪液中细胞外囊泡在眼表上皮中的生理功能。使用纳米颗粒跟踪分析和透射电子显微镜对从小鼠泪液中分离出的细胞外囊泡进行形态学分析。通过对外泌体标志物进行免疫印迹来表征鉴定出的颗粒。在确认培养的角膜上皮细胞摄取泪液外泌体后,分析泪液外泌体处理后小鼠培养角膜上皮细胞中的基因表达变化。进行免疫染色分析以确认泪液外泌体处理的培养角膜上皮细胞中的细胞增殖。小鼠泪液含有具有外泌体样形态的纳米颗粒,其表达代表性外泌体标志物CD9和TSG101。细胞外囊泡可被体外培养的小鼠角膜上皮细胞摄取,并诱导与细胞周期、细胞膜、微管和信号肽相关的基因表达变化。泪液细胞外囊泡处理促进了培养的小鼠角膜上皮细胞的细胞增殖。我们的研究提供了证据,表明小鼠泪液含有类似外泌体的细胞外载体,它们可能有助于维持眼表的生理稳态环境。

https://cdn.ncbi.nlm.nih.gov/pmc/blobs/dc64/12346905/f66930ca0b06/ijms-26-07559-g001.jpg

文献检索

告别复杂PubMed语法,用中文像聊天一样搜索,搜遍4000万医学文献。AI智能推荐,让科研检索更轻松。

立即免费搜索

文件翻译

保留排版,准确专业,支持PDF/Word/PPT等文件格式,支持 12+语言互译。

免费翻译文档

深度研究

AI帮你快速写综述,25分钟生成高质量综述,智能提取关键信息,辅助科研写作。

立即免费体验