Suppr超能文献

一种肠道病毒可以取代共生细菌的有益功能。

An enteric virus can replace the beneficial function of commensal bacteria.

作者信息

Kernbauer Elisabeth, Ding Yi, Cadwell Ken

机构信息

1] Kimmel Center for Biology and Medicine at the Skirball Institute, New York University School of Medicine, New York, New York 10016, USA [2] Department of Microbiology, New York University School of Medicine, New York, New York 10016, USA.

1] New York Presbyterian Hospital, New York, New York 10065, USA [2] Department of Pathology, New York University School of Medicine, New York, New York 10016, USA.

出版信息

Nature. 2014 Dec 4;516(7529):94-8. doi: 10.1038/nature13960. Epub 2014 Nov 19.

Abstract

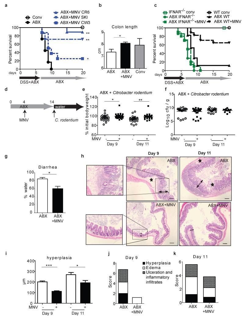
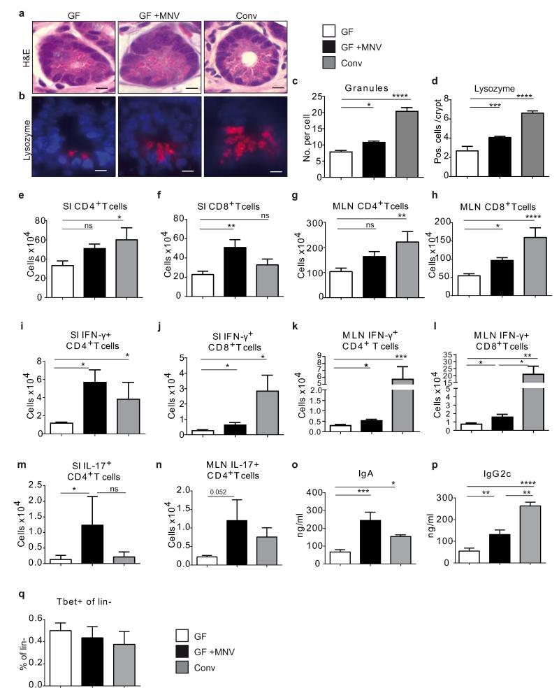
Intestinal microbial communities have profound effects on host physiology. Whereas the symbiotic contribution of commensal bacteria is well established, the role of eukaryotic viruses that are present in the gastrointestinal tract under homeostatic conditions is undefined. Here we demonstrate that a common enteric RNA virus can replace the beneficial function of commensal bacteria in the intestine. Murine norovirus (MNV) infection of germ-free or antibiotic-treated mice restored intestinal morphology and lymphocyte function without inducing overt inflammation and disease. The presence of MNV also suppressed an expansion of group 2 innate lymphoid cells observed in the absence of bacteria, and induced transcriptional changes in the intestine associated with immune development and type I interferon (IFN) signalling. Consistent with this observation, the IFN-α receptor was essential for the ability of MNV to compensate for bacterial depletion. Importantly, MNV infection offset the deleterious effect of treatment with antibiotics in models of intestinal injury and pathogenic bacterial infection. These data indicate that eukaryotic viruses have the capacity to support intestinal homeostasis and shape mucosal immunity, similarly to commensal bacteria.

摘要

肠道微生物群落对宿主生理具有深远影响。虽然共生细菌的共生作用已得到充分证实,但在稳态条件下存在于胃肠道中的真核病毒的作用尚不清楚。在此,我们证明一种常见的肠道RNA病毒可以替代肠道中共生细菌的有益功能。无菌或经抗生素处理的小鼠感染小鼠诺如病毒(MNV)可恢复肠道形态和淋巴细胞功能,而不会引发明显的炎症和疾病。MNV的存在还抑制了在无细菌情况下观察到的2型固有淋巴细胞的扩增,并诱导了与免疫发育和I型干扰素(IFN)信号传导相关的肠道转录变化。与这一观察结果一致,IFN-α受体对于MNV补偿细菌缺失的能力至关重要。重要的是,在肠道损伤和病原菌感染模型中,MNV感染抵消了抗生素治疗的有害影响。这些数据表明,真核病毒与共生细菌类似,具有支持肠道稳态和塑造黏膜免疫的能力。

https://cdn.ncbi.nlm.nih.gov/pmc/blobs/5178/4257755/579648861fe6/emss-60668-f0001.jpg

文献检索

告别复杂PubMed语法,用中文像聊天一样搜索,搜遍4000万医学文献。AI智能推荐,让科研检索更轻松。

立即免费搜索

文件翻译

保留排版,准确专业,支持PDF/Word/PPT等文件格式,支持 12+语言互译。

免费翻译文档

深度研究

AI帮你快速写综述,25分钟生成高质量综述,智能提取关键信息,辅助科研写作。

立即免费体验