Colin D J, Limagne E, Ragot K, Lizard G, Ghiringhelli F, Solary É, Chauffert B, Latruffe N, Delmas D
1] Université de Bourgogne, Dijon F-21000, France [2] Centre de Recherche Inserm U866-Lipids, Nutrition, Cancers, Dijon F-21000, France [3] EA7270-Bio-PeroxIL Biochimie du peroxysome, inflammation et métabolisme lipidique, Dijon F-21000, France.
1] Université de Bourgogne, Dijon F-21000, France [2] Centre de Recherche Inserm U866-Lipids, Nutrition, Cancers, Dijon F-21000, France.
Cell Death Dis. 2014 Nov 20;5(11):e1533. doi: 10.1038/cddis.2014.486.
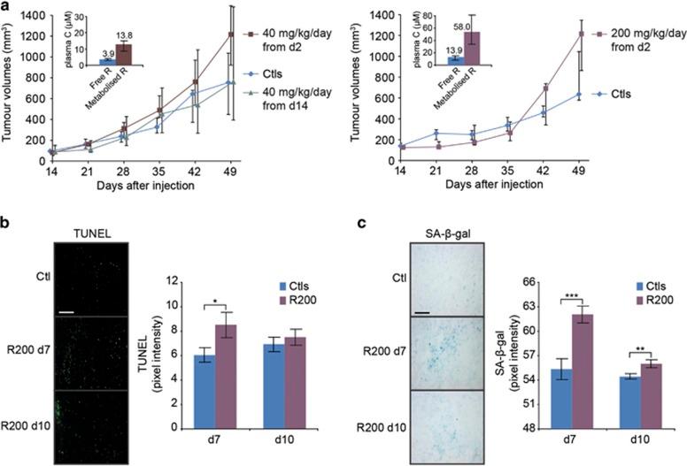
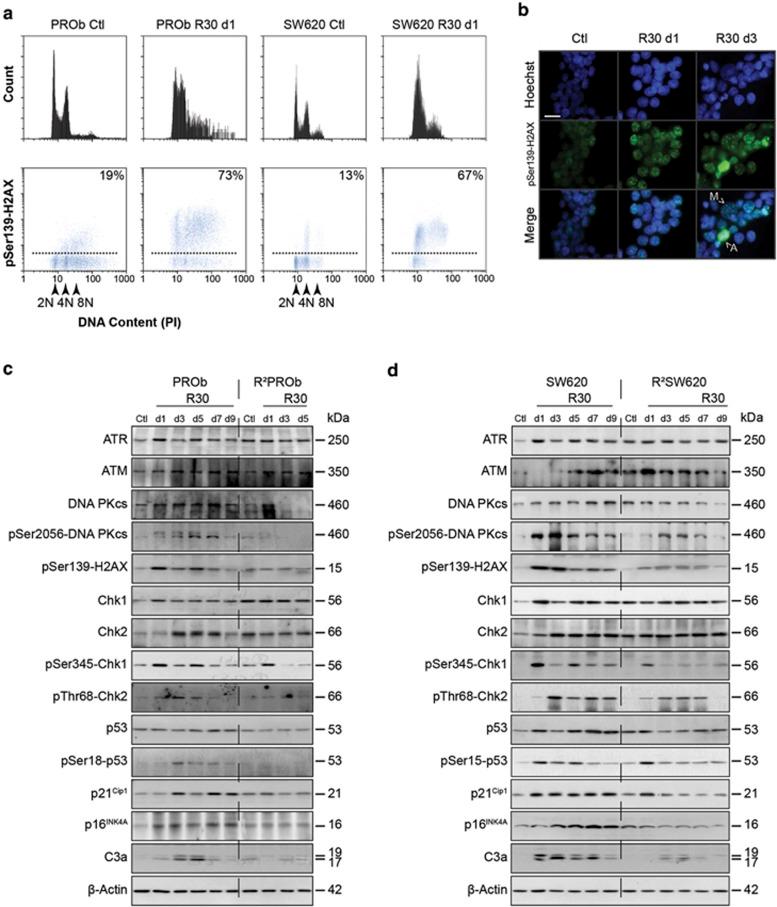
In spite of the novel strategies to treat colon cancer, mortality rates associated with this disease remain consistently high. Tumour recurrence has been linked to the induction of resistance towards chemotherapy that involves cellular events that enable cancer cells to escape cell death. Treatment of colon cancer mainly implicates direct or indirect DNA-damaging agents and increased repair or tolerances towards subsequent lesions contribute to generate resistant populations. Resveratrol (RSV), a potent chemosensitising polyphenol, might share common properties with chemotherapeutic drugs through its indirect DNA-damaging effects reported in vitro. In this study, we investigated how RSV exerts its anticancer effects in models of colon cancer with a particular emphasis on the DNA-damage response (DDR; PIKKs-Chks-p53 signalling cascade) and its cellular consequences. We showed in vitro and in vivo that colon cancer models could progressively escape the repeated pharmacological treatments with RSV. We observed for the first time that this response was correlated with transient activation of the DDR, of apoptosis and senescence. In vitro, a single treatment with RSV induced a DDR correlated with S-phase delay and apoptosis, but prolonged treatments led to transient micronucleations and senescence phenotypes associated with polyploidisation. Ultimately, stable resistant populations towards RSV displaying higher degrees of ploidy and macronucleation as compared to parental cells emerged. We linked these transient effects and resistance emergence to the abilities of these cells to progressively escape RSV-induced DNA damage. Finally, we demonstrated that this DNA damage was triggered by an overproduction of reactive oxygen species (ROS) against which cancer cells could adapt under prolonged exposure to RSV. This study provides a pre-clinical analysis of the long-term effects of RSV and highlights ROS as main agents in RSV's indirect DNA-damaging properties and consequences in terms of anticancer response and potent resistance emergence.
尽管有治疗结肠癌的新策略,但与这种疾病相关的死亡率仍然居高不下。肿瘤复发与化疗耐药性的诱导有关,这涉及使癌细胞逃避细胞死亡的细胞事件。结肠癌的治疗主要涉及直接或间接的DNA损伤剂,对后续损伤的修复增加或耐受性增强会导致耐药群体的产生。白藜芦醇(RSV)是一种有效的化学增敏多酚,通过其在体外报道的间接DNA损伤作用,可能与化疗药物具有共同特性。在本研究中,我们研究了RSV如何在结肠癌模型中发挥其抗癌作用,特别强调DNA损伤反应(DDR;PIKKs-Chks-p53信号级联)及其细胞后果。我们在体外和体内均表明,结肠癌模型能够逐渐逃避RSV的重复药物治疗。我们首次观察到这种反应与DDR、凋亡和衰老的短暂激活相关。在体外,单次RSV处理诱导了与S期延迟和凋亡相关的DDR,但长期处理导致了与多倍体化相关的短暂微核形成和衰老表型。最终,出现了对RSV稳定耐药的群体,与亲代细胞相比,其显示出更高程度的多倍体和巨核形成。我们将这些短暂效应和耐药性的出现与这些细胞逐渐逃避RSV诱导的DNA损伤的能力联系起来。最后,我们证明这种DNA损伤是由活性氧(ROS)的过量产生引发的,在长期暴露于RSV的情况下,癌细胞可以对此产生适应性。本研究提供了对RSV长期影响的临床前分析,并强调ROS是RSV间接DNA损伤特性以及抗癌反应和强大耐药性出现方面后果的主要因素。