Suppr超能文献

钠/钙交换蛋白活性增加促进地松鼠(一种冬眠动物)皮质神经元对兴奋性毒性的抵抗。

Increased Na+/Ca2+ exchanger activity promotes resistance to excitotoxicity in cortical neurons of the ground squirrel (a Hibernator).

作者信息

Zhao Juan-Juan, Gao Shan, Jing Jun-Zhan, Zhu Ming-Yue, Zhou Chen, Chai Zhen

机构信息

State Key Laboratory of Biomembrane and Membrane Biotechnology, College of Life Sciences, Peking University, Beijing, China.

出版信息

PLoS One. 2014 Nov 21;9(11):e113594. doi: 10.1371/journal.pone.0113594. eCollection 2014.

Abstract

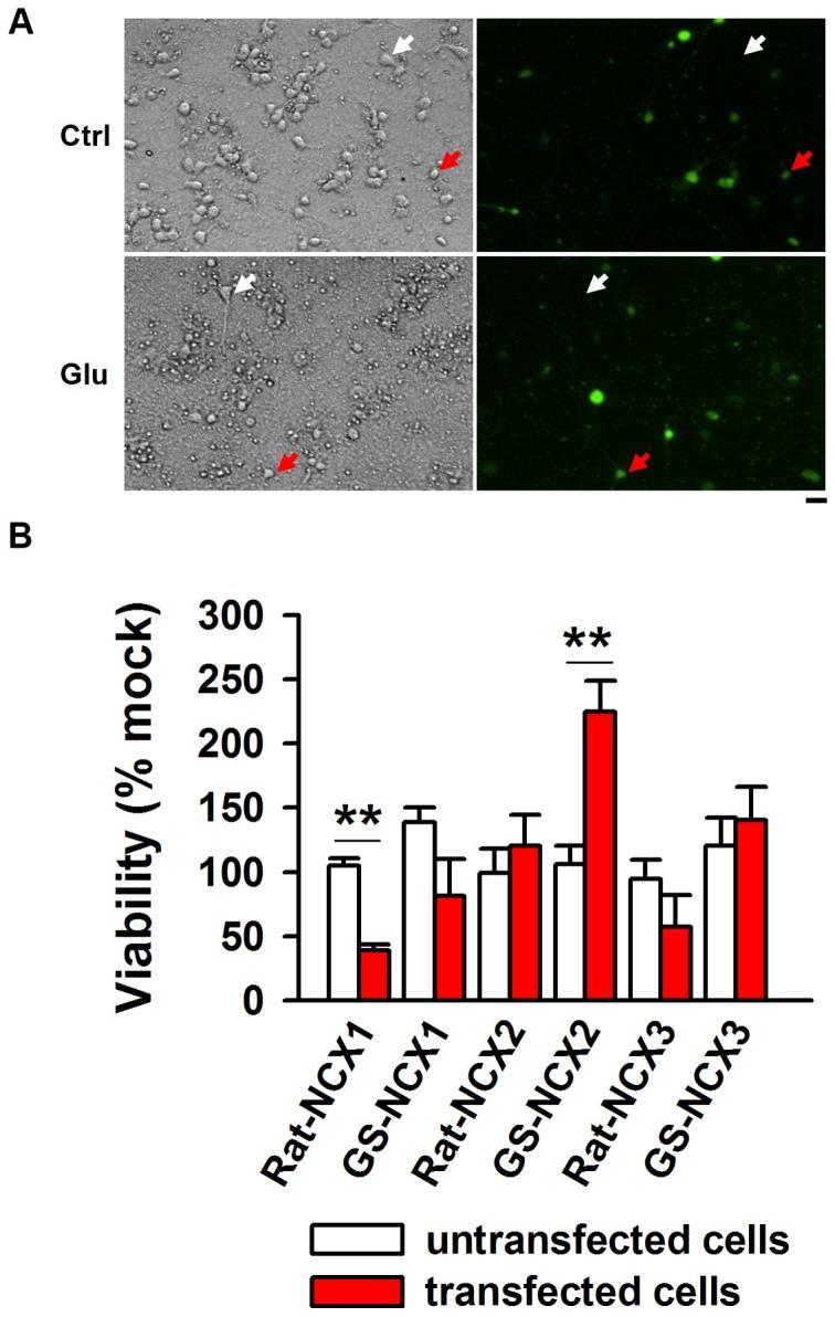
Ground squirrel, a hibernating mammalian species, is more resistant to ischemic brain stress than rat. Gaining insight into the adaptive mechanisms of ground squirrels may help us design treatment strategies to reduce brain damage in patients suffering ischemic stroke. To understand the anti-stress mechanisms in ground squirrel neurons, we studied glutamate toxicity in primary cultured neurons of the Daurian ground squirrel (Spermophilus dauricus). At the neuronal level, for the first time, we found that ground squirrel was more resistant to glutamate excitotoxicity than rat. Mechanistically, ground squirrel neurons displayed a similar calcium influx to the rat neurons in response to glutamate or N-methyl-D-aspartate (NMDA) perfusion. However, the rate of calcium removal in ground squirrel neurons was markedly faster than in rat neurons. This allows ground squirrel neurons to maintain lower level of intracellular calcium concentration ([Ca2+]i) upon glutamate insult. Moreover, we found that Na+/Ca2+ exchanger (NCX) activity was higher in ground squirrel neurons than in rat neurons. We also proved that overexpression of ground squirrel NCX2, rather than NCX1 or NCX3, in rat neurons promoted neuron survival against glutamate toxicity. Taken together, our results indicate that ground squirrel neurons are better at maintaining calcium homeostasis than rat neurons and this is likely achieved through the activity of ground squirrel NCX2. Our findings not only reveal an adaptive mechanism of mammalian hibernators at the cellular level, but also suggest that NCX2 of ground squirrel may have therapeutic value for suppressing brain ischemic damage.

摘要

地松鼠是一种会冬眠的哺乳动物,它比大鼠对缺血性脑应激更具抵抗力。深入了解地松鼠的适应机制可能有助于我们设计治疗策略,以减少缺血性中风患者的脑损伤。为了了解地松鼠神经元中的抗应激机制,我们研究了达乌尔黄鼠(Spermophilus dauricus)原代培养神经元中的谷氨酸毒性。在神经元水平上,我们首次发现地松鼠比大鼠对谷氨酸兴奋性毒性更具抵抗力。从机制上讲,地松鼠神经元在对谷氨酸或N-甲基-D-天冬氨酸(NMDA)灌注的反应中,显示出与大鼠神经元相似的钙内流。然而,地松鼠神经元中的钙清除率明显快于大鼠神经元。这使得地松鼠神经元在受到谷氨酸刺激时能够维持较低水平的细胞内钙浓度([Ca2+]i)。此外,我们发现地松鼠神经元中的钠/钙交换器(NCX)活性高于大鼠神经元。我们还证明,在大鼠神经元中过表达地松鼠NCX2,而不是NCX1或NCX3,可促进神经元在谷氨酸毒性下的存活。综上所述,我们的结果表明,地松鼠神经元在维持钙稳态方面比大鼠神经元更好,这可能是通过地松鼠NCX2的活性实现的。我们的发现不仅揭示了哺乳动物冬眠者在细胞水平上的适应机制,还表明地松鼠的NCX2可能对抑制脑缺血损伤具有治疗价值。

https://cdn.ncbi.nlm.nih.gov/pmc/blobs/9af1/4240599/a6a5a7641851/pone.0113594.g001.jpg

文献AI研究员

20分钟写一篇综述,助力文献阅读效率提升50倍。

立即体验

用中文搜PubMed

大模型驱动的PubMed中文搜索引擎

马上搜索

文档翻译

学术文献翻译模型,支持多种主流文档格式。

立即体验