Suppr超能文献

舒尼替尼通过抑制肌肉中STAT3和MuRF-1的激活来预防恶病质并延长荷肾癌小鼠的生存期。

Sunitinib prevents cachexia and prolongs survival of mice bearing renal cancer by restraining STAT3 and MuRF-1 activation in muscle.

作者信息

Pretto Francesca, Ghilardi Carmen, Moschetta Michele, Bassi Andrea, Rovida Alessandra, Scarlato Valentina, Talamini Laura, Fiordaliso Fabio, Bisighini Cinzia, Damia Giovanna, Bani Maria Rosa, Piccirillo Rosanna, Giavazzi Raffaella

机构信息

Department of Oncology, IRCCS-Istituto di Ricerche Farmacologiche "Mario Negri", 20156 Milan, Italy.

Present address: Philochem AG, 8112 Otelfingen, Switzerland.

出版信息

Oncotarget. 2015 Feb 20;6(5):3043-54. doi: 10.18632/oncotarget.2812.

Abstract

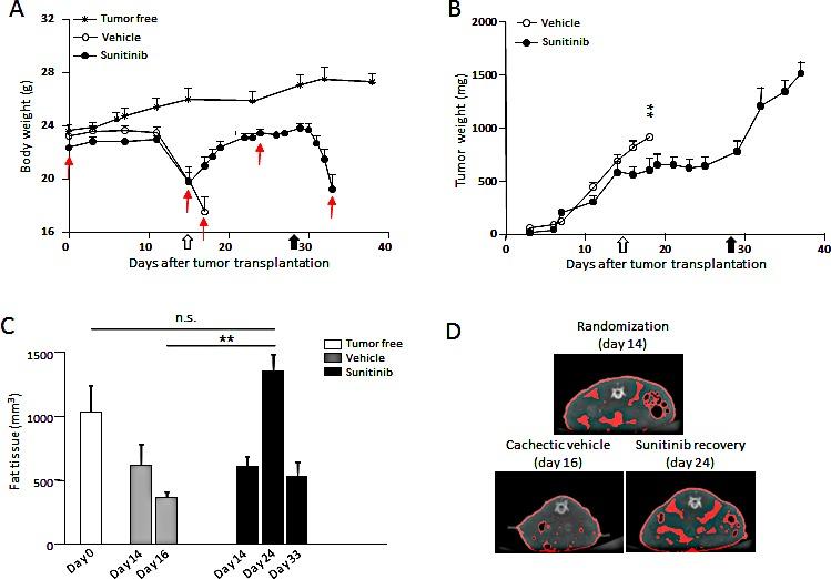
Tyrosine kinase inhibitors, affecting angiogenesis, have shown therapeutic efficacy in renal cell carcinoma (RCC). The increased overall survival is not fully explained by their anti-tumor activity, since these drugs frequently induce disease stabilization rather than regression. RCC patients frequently develop cachectic syndrome. We used the RXF393 human renal carcinoma xenograft that recapitulates the characteristics of the disease, including the growth in the mouse kidney (orthotopic implantation), and the induction of cachexia with subsequent premature death. Sunitinib prevents body weight loss and muscle wasting and significantly improves the survival of RXF393-bearing nude mice. The anti-cachectic effect was not associated to direct anti-tumor activity of the drug. Most relevant is the ability of sunitinib to reverse the cachectic phenotype and rescue the animals from the loss of fat tissue. Body weight loss is prevented also in mice bearing the C26 colon carcinoma, classically reported to induce cachexia in immunocompetent mice. Among the mechanisms, we herein show that sunitinib is able to restrain the overactivation of STAT3 and MuRF-1 pathways, involved in enhanced muscle protein catabolism during cancer cachexia. We suggest that off-target effects of angiogenesis inhibitors targeting STAT3 are worth considering as a therapeutic option for patients who develop cachexia, independently of their anti-tumor activity.

摘要

影响血管生成的酪氨酸激酶抑制剂已在肾细胞癌(RCC)中显示出治疗效果。总体生存率的提高并不能完全由其抗肿瘤活性来解释,因为这些药物常常诱导疾病稳定而非消退。RCC患者经常出现恶病质综合征。我们使用了RXF393人肾癌异种移植模型,该模型概括了该疾病的特征,包括在小鼠肾脏中的生长(原位植入)以及随后导致恶病质和过早死亡。舒尼替尼可防止体重减轻和肌肉萎缩,并显著提高携带RXF393的裸鼠的生存率。这种抗恶病质作用与该药物的直接抗肿瘤活性无关。最相关的是舒尼替尼能够逆转恶病质表型并使动物免于脂肪组织丢失。携带C26结肠癌的小鼠也能防止体重减轻,传统上认为C26结肠癌会在免疫健全的小鼠中诱导恶病质。在这些机制中,我们在此表明舒尼替尼能够抑制STAT3和MuRF-1途径的过度激活,这两条途径参与癌症恶病质期间增强的肌肉蛋白分解代谢。我们认为,靶向STAT3的血管生成抑制剂的脱靶效应作为恶病质患者的一种治疗选择值得考虑,而与它们的抗肿瘤活性无关。

https://cdn.ncbi.nlm.nih.gov/pmc/blobs/b433/4413636/b692314a45c6/oncotarget-06-3043-g001.jpg

文献AI研究员

20分钟写一篇综述,助力文献阅读效率提升50倍。

立即体验

用中文搜PubMed

大模型驱动的PubMed中文搜索引擎

马上搜索

文档翻译

学术文献翻译模型,支持多种主流文档格式。

立即体验