Suppr超能文献

臂旁核-下丘脑胆囊收缩素神经回路控制对低血糖的反调节反应。

A parabrachial-hypothalamic cholecystokinin neurocircuit controls counterregulatory responses to hypoglycemia.

作者信息

Garfield Alastair S, Shah Bhavik P, Madara Joseph C, Burke Luke K, Patterson Christa M, Flak Jonathan, Neve Rachael L, Evans Mark L, Lowell Bradford B, Myers Martin G, Heisler Lora K

机构信息

Centre for Integrative Physiology, Hugh Robson Building, University of Edinburgh, Edinburgh, EH8 9XD, UK; Division of Endocrinology, Diabetes and Metabolism, Department of Medicine, Beth Israel Deaconess Medical Center, Harvard Medical School, Boston, MA 02115, USA.

Division of Endocrinology, Diabetes and Metabolism, Department of Medicine, Beth Israel Deaconess Medical Center, Harvard Medical School, Boston, MA 02115, USA.

出版信息

Cell Metab. 2014 Dec 2;20(6):1030-7. doi: 10.1016/j.cmet.2014.11.006.

Abstract

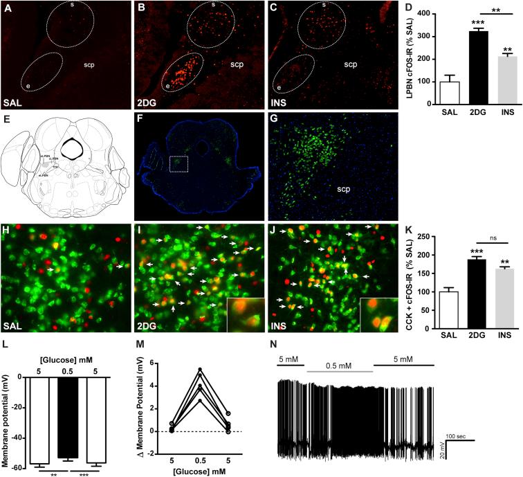
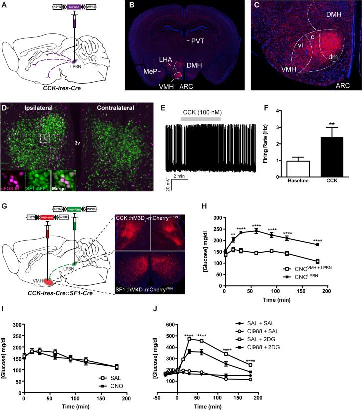
Hypoglycemia engenders an autonomically mediated counterregulatory (CR)-response that stimulates endogenous glucose production to maintain concentrations within an appropriate physiological range. Although the involvement of the brain in preserving normoglycemia has been established, the neurocircuitry underlying centrally mediated CR-responses remains unclear. Here we demonstrate that lateral parabrachial nucleus cholecystokinin (CCK(LPBN)) neurons are a population of glucose-sensing cells (glucose inhibited) with counterregulatory capacity. Furthermore, we reveal that steroidogenic-factor 1 (SF1)-expressing neurons of the ventromedial nucleus of the hypothalamus (SF1(VMH)) are the specific target of CCK(LPBN) glucoregulatory neurons. This discrete CCK(LPBN)→SF1(VMH) neurocircuit is both necessary and sufficient for the induction of CR-responses. Together, these data identify CCK(LPBN) neurons, and specifically CCK neuropeptide, as glucoregulatory and provide significant insight into the homeostatic mechanisms controlling CR-responses to hypoglycemia.

摘要

低血糖会引发自主神经介导的反调节(CR)反应,刺激内源性葡萄糖生成,以将血糖浓度维持在适当的生理范围内。尽管大脑在维持正常血糖水平中的作用已得到证实,但中枢介导的CR反应背后的神经回路仍不清楚。在这里,我们证明外侧臂旁核胆囊收缩素(CCK(LPBN))神经元是一群具有反调节能力的葡萄糖感应细胞(葡萄糖抑制型)。此外,我们发现下丘脑腹内侧核中表达类固醇生成因子1(SF1)的神经元(SF1(VMH))是CCK(LPBN)葡萄糖调节神经元的特定靶点。这条离散的CCK(LPBN)→SF1(VMH)神经回路对于诱导CR反应既必要又充分。总之,这些数据确定CCK(LPBN)神经元,特别是CCK神经肽具有葡萄糖调节作用,并为控制对低血糖的CR反应的稳态机制提供了重要见解。

https://cdn.ncbi.nlm.nih.gov/pmc/blobs/984a/4261079/d1b30908e1a6/fx1.jpg

文献检索

告别复杂PubMed语法,用中文像聊天一样搜索,搜遍4000万医学文献。AI智能推荐,让科研检索更轻松。

立即免费搜索

文件翻译

保留排版,准确专业,支持PDF/Word/PPT等文件格式,支持 12+语言互译。

免费翻译文档

深度研究

AI帮你快速写综述,25分钟生成高质量综述,智能提取关键信息,辅助科研写作。

立即免费体验