Brownlow Nicola, Pike Tanya, Zicha Daniel, Collinson Lucy, Parker Peter J
Protein Phosphorylation Laboratory, Cancer Research UK London Research Institute, 44 Lincolns Inn Fields, London WC2A 3LY, UK.
Light Microscopy, Cancer Research UK London Research Institute, London, WC2A 3LY, UK.
Nat Commun. 2014 Dec 8;5:5685. doi: 10.1038/ncomms6685.
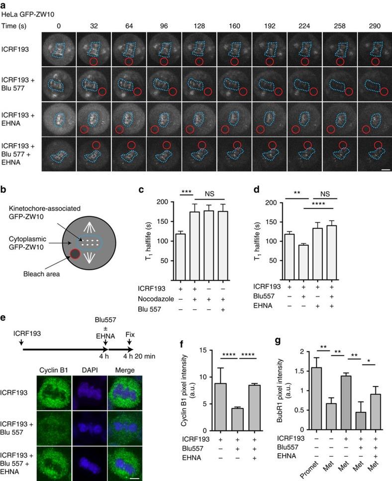
Exit from mitosis is controlled by silencing of the spindle assembly checkpoint (SAC). It is important that preceding exit, all sister chromatid pairs are correctly bioriented, and that residual catenation is resolved, permitting complete sister chromatid separation in the ensuing anaphase. Here we determine that the metaphase response to catenation in mammalian cells operates through PKCε. The PKCε-controlled pathway regulates exit from the SAC only when mitotic cells are challenged by retained catenation and this delayed exit is characterized by BubR1-high and Mad2-low kinetochores. In addition, we show that this pathway is necessary to facilitate resolution of retained catenanes in mitosis. When delayed by catenation in mitosis, inhibition of PKCε results in premature entry into anaphase with PICH-positive strands and chromosome bridging. These findings demonstrate the importance of PKCε-mediated regulation in protection from loss of chromosome integrity in cells failing to resolve catenation in G2.
有丝分裂的退出由纺锤体组装检查点(SAC)的沉默控制。在退出之前,所有姐妹染色单体对正确双定向以及残余连环被解除,从而在随后的后期实现完整的姐妹染色单体分离,这一点很重要。在这里,我们确定哺乳动物细胞中对连环的中期反应通过蛋白激酶Cε(PKCε)起作用。PKCε控制的途径仅在有丝分裂细胞受到保留连环的挑战时调节从SAC的退出,并且这种延迟退出的特征是动粒上BubR1高而Mad2低。此外,我们表明该途径对于促进有丝分裂中保留的连环体的解离是必要的。当在有丝分裂中因连环而延迟时,抑制PKCε会导致过早进入后期,出现PICH阳性链和染色体桥接。这些发现证明了PKCε介导的调节在防止未能在G2期解决连环问题的细胞中染色体完整性丧失方面的重要性。