Suppr超能文献

无性血液阶段翻译的全基因组调控动态

Genome-wide regulatory dynamics of translation in the asexual blood stages.

作者信息

Caro Florence, Ahyong Vida, Betegon Miguel, DeRisi Joseph L

机构信息

Department of Biochemistry and Biophysics, University of California, San Francisco, San Francisco, United States.

出版信息

Elife. 2014 Dec 10;3:e04106. doi: 10.7554/eLife.04106.

Abstract

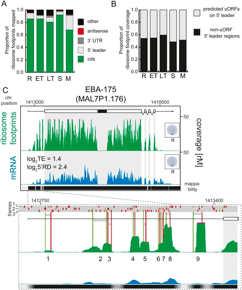
The characterization of the transcriptome and proteome of has been a tremendous resource for the understanding of the molecular physiology of this parasite. However, the translational dynamics that link steady-state mRNA with protein levels are not well understood. In this study, we bridge this disconnect by measuring genome-wide translation using ribosome profiling, through five stages of the blood phase developmental cycle. Our findings show that transcription and translation are tightly coupled, with overt translational control occurring for less than 10% of the transcriptome. Translationally regulated genes are predominantly associated with merozoite egress functions. We systematically define mRNA 5' leader sequences, and 3' UTRs, as well as antisense transcripts, along with ribosome occupancy for each, and establish that accumulation of ribosomes on 5' leaders is a common transcript feature. This work represents the highest resolution and broadest portrait of gene expression and translation to date for this medically important parasite.

摘要

疟原虫转录组和蛋白质组的特征分析为理解这种寄生虫的分子生理学提供了巨大的资源。然而,将稳态mRNA与蛋白质水平联系起来的翻译动力学尚未得到很好的理解。在本研究中,我们通过使用核糖体谱分析在疟原虫血液阶段发育周期的五个阶段测量全基因组翻译,来弥合这一脱节。我们的研究结果表明,转录和翻译紧密耦合,转录组中不到10%的基因存在明显的翻译调控。翻译受调控的基因主要与裂殖子逸出功能相关。我们系统地定义了mRNA的5'前导序列、3'非翻译区以及反义转录本,并确定了每个区域的核糖体占有率,还证实核糖体在5'前导序列上的积累是一种常见的转录本特征。这项工作代表了迄今为止对这种医学上重要的寄生虫基因表达和翻译的最高分辨率和最全面的描述。

https://cdn.ncbi.nlm.nih.gov/pmc/blobs/8247/4371882/d91aaa8acfa6/elife04106f001.jpg

文献AI研究员

20分钟写一篇综述,助力文献阅读效率提升50倍。

立即体验

用中文搜PubMed

大模型驱动的PubMed中文搜索引擎

马上搜索

文档翻译

学术文献翻译模型,支持多种主流文档格式。

立即体验