Suppr超能文献

人参皂苷Rg3通过下调组蛋白去乙酰化酶3(HDAC3)和增加p53乙酰化来抑制黑色素瘤细胞增殖。

Ginsenoside Rg3 inhibits melanoma cell proliferation through down-regulation of histone deacetylase 3 (HDAC3) and increase of p53 acetylation.

作者信息

Shan Xiu, Fu Yuan-Shan, Aziz Faisal, Wang Xiao-Qi, Yan Qiu, Liu Ji-Wei

机构信息

Department of Oncology, the First Affiliated Hospital of Dalian Medical University, Dalian, Liaoning Province, China.

Department of Human Anatomy, Dalian Medical University, Dalian, Liaoning Province, China.

出版信息

PLoS One. 2014 Dec 18;9(12):e115401. doi: 10.1371/journal.pone.0115401. eCollection 2014.

Abstract

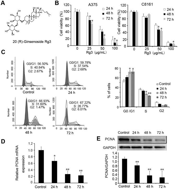
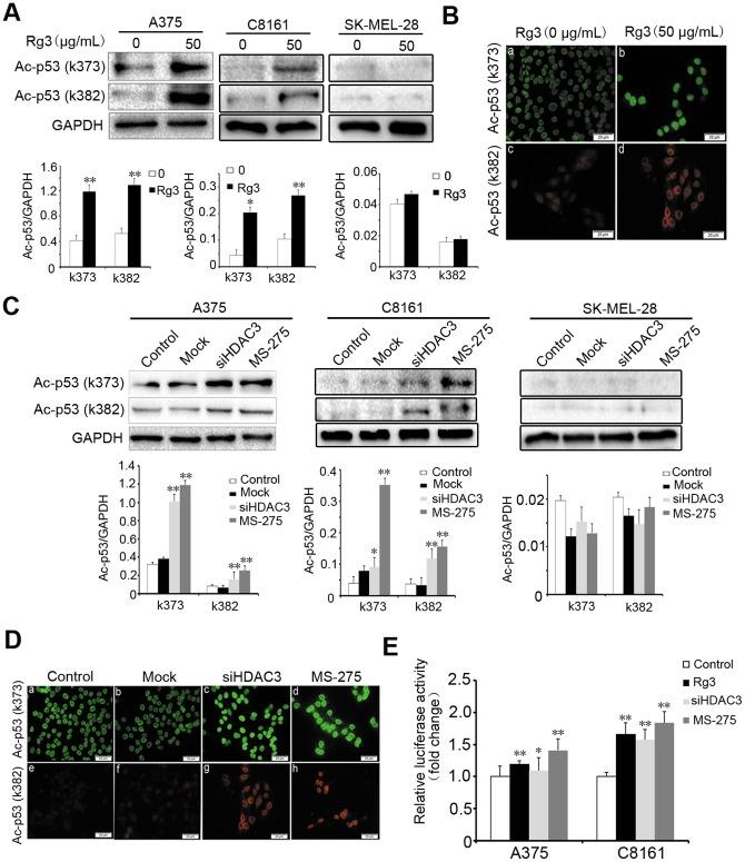
Malignant melanoma is an aggressive and deadly form of skin cancer, and despite recent advances in available therapies, is still lacking in completely effective treatments. Rg3, a monomer extracted from ginseng roots, has been attempted for the treatment of many cancers. It is reported that the expressions of histone deacetylase 3 (HDAC3) and p53 acetylation correlate with tumor cell growth. However, the antitumor effect of Rg3 on melanoma and the mechanism by which it regulates HDAC3 expression and p53 acetylation remain unknown. We found high expression of HDAC3 in human melanoma tissues to be significantly correlated to lymph node metastasis and clinical stage of disease (p<0.05). In melanoma cells, Rg3 inhibited cell proliferation and induced G0/G1 cell cycle arrest. Rg3 also decreased the expression of HDAC3 and increased the acetylation of p53 on lysine (k373/k382). Moreover, suppression of HDAC3 by either siRNA or a potent HDAC3 inhibitor (MS-275) inhibited cell proliferation, increased p53 acetylation and transcription activity. In A375 melanoma xenograft studies, we demonstrated that Rg3 and HDAC3 short hairpin RNA (shHDAC3) inhibited the growth of xenograft tumors with down-regulation of HDAC3 expression and up-regulation of p53 acetylation. In conclusion, Rg3 has antiproliferative activity against melanoma by decreasing HDAC3 and increasing acetylation of p53 both in vitro and in vivo. Thus, Rg3 serves as a potential therapeutic agent for the treatment of melanoma.

摘要

恶性黑色素瘤是一种侵袭性且致命的皮肤癌形式,尽管现有治疗方法最近取得了进展,但仍缺乏完全有效的治疗手段。人参皂苷Rg3是从人参根中提取的一种单体,已尝试用于多种癌症的治疗。据报道,组蛋白去乙酰化酶3(HDAC3)的表达和p53乙酰化与肿瘤细胞生长相关。然而,Rg3对黑色素瘤的抗肿瘤作用及其调节HDAC3表达和p53乙酰化的机制仍不清楚。我们发现人黑色素瘤组织中HDAC3的高表达与淋巴结转移和疾病临床分期显著相关(p<0.05)。在黑色素瘤细胞中,Rg3抑制细胞增殖并诱导G0/G1期细胞周期阻滞。Rg3还降低了HDAC3的表达,并增加了p53赖氨酸(k373/k382)位点的乙酰化。此外,通过小干扰RNA(siRNA)或强效HDAC3抑制剂(MS-275)抑制HDAC3可抑制细胞增殖,增加p53乙酰化和转录活性。在A375黑色素瘤异种移植研究中,我们证明Rg3和HDAC3短发夹RNA(shHDAC3)通过下调HDAC3表达和上调p53乙酰化来抑制异种移植肿瘤的生长。总之,Rg3在体外和体内均通过降低HDAC3并增加p53乙酰化对黑色素瘤具有抗增殖活性。因此,Rg3可作为治疗黑色素瘤的潜在治疗药物。

https://cdn.ncbi.nlm.nih.gov/pmc/blobs/0e48/4270766/366d22978273/pone.0115401.g001.jpg

文献AI研究员

20分钟写一篇综述,助力文献阅读效率提升50倍。

立即体验

用中文搜PubMed

大模型驱动的PubMed中文搜索引擎

马上搜索

文档翻译

学术文献翻译模型,支持多种主流文档格式。

立即体验