Suppr超能文献

G蛋白偶联雌激素受体可预防动脉粥样硬化。

G protein-coupled estrogen receptor protects from atherosclerosis.

作者信息

Meyer Matthias R, Fredette Natalie C, Howard Tamara A, Hu Chelin, Ramesh Chinnasamy, Daniel Christoph, Amann Kerstin, Arterburn Jeffrey B, Barton Matthias, Prossnitz Eric R

机构信息

Department of Cell Biology and Physiology, University of New Mexico Health Sciences Center, Albuquerque, NM, USA.

Department of Chemistry and Biochemistry, New Mexico State University, Las Cruces, NM, USA.

出版信息

Sci Rep. 2014 Dec 23;4:7564. doi: 10.1038/srep07564.

Abstract

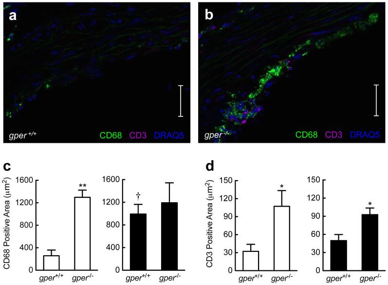
Coronary atherosclerosis and myocardial infarction in postmenopausal women have been linked to inflammation and reduced nitric oxide (NO) formation. Natural estrogen exerts protective effects on both processes, yet also displays uterotrophic activity. Here, we used genetic and pharmacologic approaches to investigate the role of the G protein-coupled estrogen receptor (GPER) in atherosclerosis. In ovary-intact mice, deletion of gper increased atherosclerosis progression, total and LDL cholesterol levels and inflammation while reducing vascular NO bioactivity, effects that were in some cases aggravated by surgical menopause. In human endothelial cells, GPER was expressed on intracellular membranes and mediated eNOS activation and NO formation, partially accounting for estrogen-mediated effects. Chronic treatment with G-1, a synthetic, highly selective small molecule agonist of GPER, reduced postmenopausal atherosclerosis and inflammation without uterotrophic effects. In summary, this study reveals an atheroprotective function of GPER and introduces selective GPER activation as a novel therapeutic approach to inhibit postmenopausal atherosclerosis and inflammation in the absence of uterotrophic activity.

摘要

绝经后女性的冠状动脉粥样硬化和心肌梗死与炎症及一氧化氮(NO)生成减少有关。天然雌激素对这两个过程均具有保护作用,但也表现出子宫营养活性。在此,我们采用遗传学和药理学方法研究G蛋白偶联雌激素受体(GPER)在动脉粥样硬化中的作用。在卵巢完整的小鼠中,gper基因缺失会增加动脉粥样硬化进展、总胆固醇和低密度脂蛋白胆固醇水平以及炎症反应,同时降低血管NO生物活性,在某些情况下,手术绝经会加剧这些影响。在人内皮细胞中,GPER在内细胞膜上表达并介导内皮型一氧化氮合酶(eNOS)激活和NO生成,部分解释了雌激素介导的效应。用G-1(一种合成的、高度选择性的GPER小分子激动剂)进行长期治疗可减轻绝经后动脉粥样硬化和炎症反应,且无子宫营养作用。总之,本研究揭示了GPER的抗动脉粥样硬化功能,并引入了选择性激活GPER作为一种新型治疗方法,以在无子宫营养活性的情况下抑制绝经后动脉粥样硬化和炎症反应。

https://cdn.ncbi.nlm.nih.gov/pmc/blobs/d6cb/4274506/95f25582f65d/srep07564-f1.jpg

文献AI研究员

20分钟写一篇综述,助力文献阅读效率提升50倍。

立即体验

用中文搜PubMed

大模型驱动的PubMed中文搜索引擎

马上搜索

文档翻译

学术文献翻译模型,支持多种主流文档格式。

立即体验