• 文献检索
  • 文档翻译
  • 深度研究
  • 学术资讯
  • Suppr Zotero 插件Zotero 插件
  • 邀请有礼
  • 套餐&价格
  • 历史记录
应用&插件
Suppr Zotero 插件Zotero 插件浏览器插件Mac 客户端Windows 客户端微信小程序
定价
高级版会员购买积分包购买API积分包
服务
文献检索文档翻译深度研究API 文档MCP 服务
关于我们
关于 Suppr公司介绍联系我们用户协议隐私条款
关注我们

Suppr 超能文献

核心技术专利:CN118964589B侵权必究
粤ICP备2023148730 号-1Suppr @ 2026

文献检索

告别复杂PubMed语法,用中文像聊天一样搜索,搜遍4000万医学文献。AI智能推荐,让科研检索更轻松。

立即免费搜索

文件翻译

保留排版,准确专业,支持PDF/Word/PPT等文件格式,支持 12+语言互译。

免费翻译文档

深度研究

AI帮你快速写综述,25分钟生成高质量综述,智能提取关键信息,辅助科研写作。

立即免费体验

真后生动物隐花色素系统发育与进化

Eumetazoan cryptochrome phylogeny and evolution.

作者信息

Haug Marion F, Gesemann Matthias, Lazović Viktor, Neuhauss Stephan C F

机构信息

Institute of Molecular Life Sciences, Neuroscience Center Zurich and Center for Integrative Human Physiology, University of Zurich, Switzerland.

Institute of Molecular Life Sciences, Neuroscience Center Zurich and Center for Integrative Human Physiology, University of Zurich, Switzerland

出版信息

Genome Biol Evol. 2015 Jan 18;7(2):601-19. doi: 10.1093/gbe/evv010.

DOI:10.1093/gbe/evv010
PMID:25601102
原文链接:https://pmc.ncbi.nlm.nih.gov/articles/PMC4350181/
Abstract

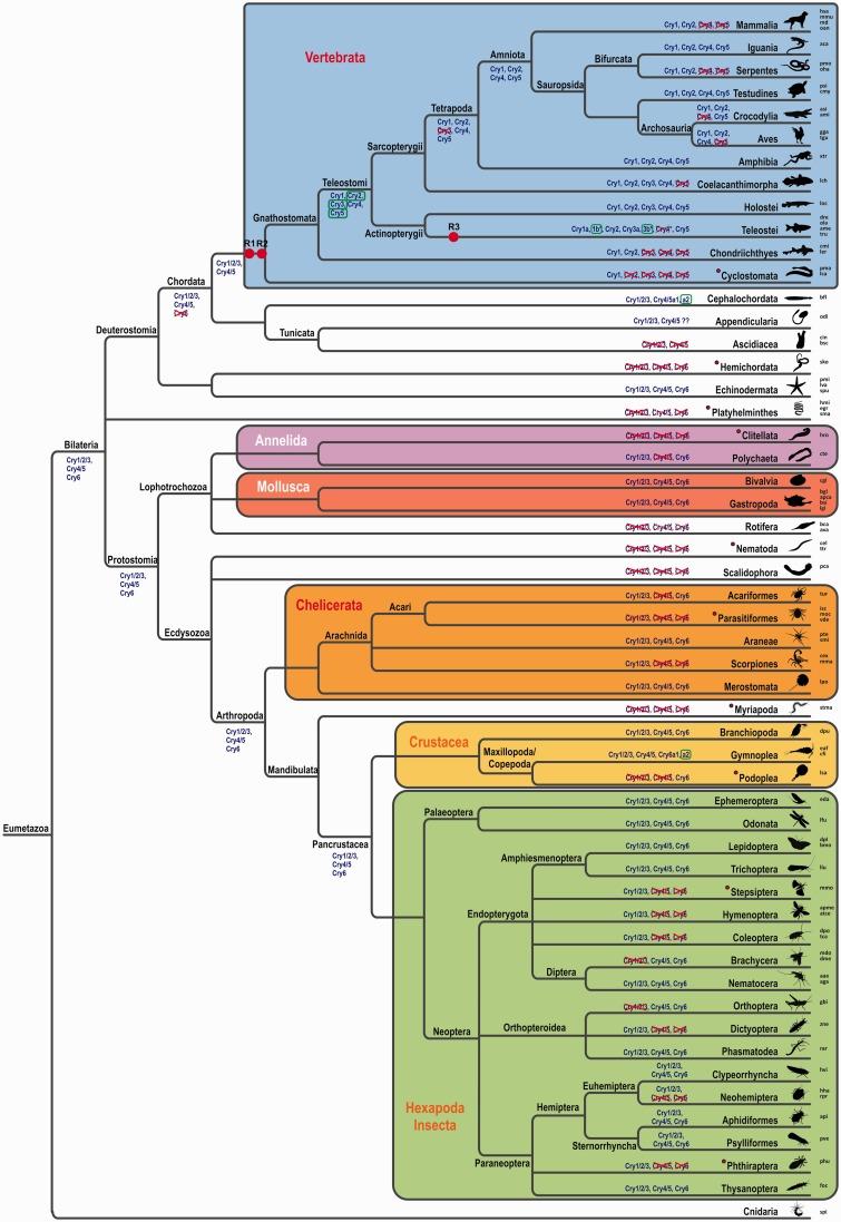
Cryptochromes (Crys) are light sensing receptors that are present in all eukaryotes. They mainly absorb light in the UV/blue spectrum. The extant Crys consist of two subfamilies, which are descendants of photolyases but are now involved in the regulation of circadian rhythms. So far, knowledge about the evolution, phylogeny, and expression of cry genes is still scarce. The inclusion of cry sequences from a wide range of bilaterian species allowed us to analyze their phylogeny in detail, identifying six major Cry subgroups. Selective gene inactivations and stabilizations in multiple chordate as well as arthropod lineages suggest several sub- and/or neofunctionalization events. An expression study performed in zebrafish, the model organism harboring the largest amount of crys, showed indeed only partially overlapping expression of paralogous mRNA, supporting gene sub- and/or neofunctionalization. Moreover, the daily cry expression in the adult zebrafish retina indicated varying oscillation patterns in different cell types. Our extensive phylogenetic analysis provides for the first time an overview of cry evolutionary history. Although several, especially parasitic or blind species, have lost all cry genes, crustaceans have retained up to three crys, teleosts possess up to seven, and tetrapods up to four crys. The broad and cyclic expression pattern of all cry transcripts in zebrafish retinal layers implies an involvement in retinal circadian processes and supports the hypothesis of several autonomous circadian clocks present in the vertebrate retina.

摘要

隐花色素(Crys)是存在于所有真核生物中的光感应受体。它们主要吸收紫外线/蓝光光谱中的光。现存的隐花色素由两个亚家族组成,它们是光解酶的后代,但现在参与昼夜节律的调节。到目前为止,关于隐花色素基因的进化、系统发育和表达的知识仍然匮乏。纳入来自广泛双侧对称动物物种的隐花色素序列使我们能够详细分析它们的系统发育,确定了六个主要的隐花色素亚组。在多个脊索动物以及节肢动物谱系中的选择性基因失活和稳定化表明了几个亚功能化和/或新功能化事件。在斑马鱼(拥有最多隐花色素的模式生物)中进行的一项表达研究确实表明,同源mRNA的表达只是部分重叠,这支持了基因亚功能化和/或新功能化。此外,成年斑马鱼视网膜中隐花色素的每日表达表明不同细胞类型中存在不同的振荡模式。我们广泛的系统发育分析首次概述了隐花色素的进化历史。尽管有几个物种,特别是寄生或失明物种,已经失去了所有隐花色素基因,但甲壳类动物保留了多达三个隐花色素,硬骨鱼拥有多达七个,四足动物多达四个隐花色素。斑马鱼视网膜层中所有隐花色素转录本广泛且周期性的表达模式意味着其参与视网膜昼夜节律过程,并支持脊椎动物视网膜中存在几个自主昼夜节律时钟的假设。

https://cdn.ncbi.nlm.nih.gov/pmc/blobs/508a/4350181/d083b0f8e5f5/evv010f5p.jpg
https://cdn.ncbi.nlm.nih.gov/pmc/blobs/508a/4350181/236c06f5d812/evv010f1ap.jpg
https://cdn.ncbi.nlm.nih.gov/pmc/blobs/508a/4350181/e0930058a973/evv010f2p.jpg
https://cdn.ncbi.nlm.nih.gov/pmc/blobs/508a/4350181/1416c523a2a6/evv010f3p.jpg
https://cdn.ncbi.nlm.nih.gov/pmc/blobs/508a/4350181/5689c61be30c/evv010f4p.jpg
https://cdn.ncbi.nlm.nih.gov/pmc/blobs/508a/4350181/d083b0f8e5f5/evv010f5p.jpg
https://cdn.ncbi.nlm.nih.gov/pmc/blobs/508a/4350181/236c06f5d812/evv010f1ap.jpg
https://cdn.ncbi.nlm.nih.gov/pmc/blobs/508a/4350181/e0930058a973/evv010f2p.jpg
https://cdn.ncbi.nlm.nih.gov/pmc/blobs/508a/4350181/1416c523a2a6/evv010f3p.jpg
https://cdn.ncbi.nlm.nih.gov/pmc/blobs/508a/4350181/5689c61be30c/evv010f4p.jpg
https://cdn.ncbi.nlm.nih.gov/pmc/blobs/508a/4350181/d083b0f8e5f5/evv010f5p.jpg

相似文献

1
Eumetazoan cryptochrome phylogeny and evolution.真后生动物隐花色素系统发育与进化
Genome Biol Evol. 2015 Jan 18;7(2):601-19. doi: 10.1093/gbe/evv010.
2
Evolutionary History of the Photolyase/Cryptochrome Superfamily in Eukaryotes.真核生物中光裂合酶/隐花色素超家族的进化史。
PLoS One. 2015 Sep 9;10(9):e0135940. doi: 10.1371/journal.pone.0135940. eCollection 2015.
3
Molecular evolution and functional divergence of zebrafish (Danio rerio) cryptochrome genes.斑马鱼(Danio rerio)隐花色素基因的分子进化与功能分化
Sci Rep. 2015 Jan 29;5:8113. doi: 10.1038/srep08113.
4
Functional Analyses of Four Cryptochromes From Aquatic Organisms After Heterologous Expression in Circadian Clock Cells.水生生物中四种隐花色素在生物钟细胞中异源表达后的功能分析
J Biol Rhythms. 2024 Aug;39(4):365-378. doi: 10.1177/07487304241228617. Epub 2024 Mar 28.
5
Characterization of two members of the cryptochrome/photolyase family from Ostreococcus tauri provides insights into the origin and evolution of cryptochromes.从海胆星虫中鉴定出两种隐花色素/光解酶家族成员,为隐花色素的起源和进化提供了线索。
Plant Cell Environ. 2010 Oct;33(10):1614-26. doi: 10.1111/j.1365-3040.2010.02168.x.
6
Molecular evolution of cryptochromes in fishes.鱼类中隐花色素的分子进化
Gene. 2015 Dec 10;574(1):112-20. doi: 10.1016/j.gene.2015.07.086. Epub 2015 Aug 1.
7
Cryptochrome genes are highly expressed in the ovary of the African clawed frog, Xenopus tropicalis.隐花色素基因在非洲爪蟾(Xenopus tropicalis)的卵巢中高度表达。
PLoS One. 2010 Feb 17;5(2):e9273. doi: 10.1371/journal.pone.0009273.
8
Analysis of zebrafish cryptochrome2 and 4 expression in UV cone photoreceptors.分析斑马鱼隐花色素 2 和 4 在 UV 圆锥感受器中的表达。
Gene Expr Patterns. 2020 Jan;35:119100. doi: 10.1016/j.gep.2020.119100. Epub 2020 Feb 21.
9
The Gain and Loss of Cryptochrome/Photolyase Family Members during Evolution.在进化过程中,隐花色素/光解酶家族成员的得失。
Genes (Basel). 2022 Sep 8;13(9):1613. doi: 10.3390/genes13091613.
10
Molecular characterization, tissue and developmental expression profiles of cryptochrome genes in wing dimorphic brown planthoppers, Nilaparvata lugens.褐飞虱翅二型隐花色素基因的分子特征、组织及发育表达谱分析
Insect Sci. 2016 Dec;23(6):805-818. doi: 10.1111/1744-7917.12256. Epub 2015 Oct 26.

引用本文的文献

1
Full-Length Cryptochrome 1 in the Outer Segments of the Retinal Blue Cone Photoreceptors in Humans and Great Apes Suggests a Role Beyond Transcriptional Repression.人类和类人猿视网膜蓝光锥体光感受器外段中的全长隐花色素1表明其作用超越转录抑制。
FASEB J. 2025 Apr 30;39(8):e70523. doi: 10.1096/fj.202402614R.
2
Extremely low frequency magnetic field distracts zebrafish from a visual cognitive task.极低频磁场会使斑马鱼在视觉认知任务中分心。
Sci Rep. 2025 Mar 12;15(1):8589. doi: 10.1038/s41598-025-90194-x.
3
Magnetic orientation in juvenile Atlantic herring () could involve cryptochrome 4 as a potential magnetoreceptor.

本文引用的文献

1
Whole-genome duplication in teleost fishes and its evolutionary consequences.硬骨鱼类的全基因组复制及其进化后果。
Mol Genet Genomics. 2014 Dec;289(6):1045-60. doi: 10.1007/s00438-014-0889-2. Epub 2014 Aug 5.
2
Local photic entrainment of the retinal circadian oscillator in the absence of rods, cones, and melanopsin.在没有视杆细胞、视锥细胞和黑视蛋白的情况下,视网膜生物钟振荡器的局部光刺激。
Proc Natl Acad Sci U S A. 2014 Jun 10;111(23):8625-30. doi: 10.1073/pnas.1323350111. Epub 2014 May 19.
3
Phylogeny and oscillating expression of period and cryptochrome in short and long photoperiods suggest a conserved function in Nasonia vitripennis.
大西洋鲱幼鱼的磁性定向可能涉及隐花色素 4 作为潜在的磁受体。
J R Soc Interface. 2024 Jun;21(215):20240035. doi: 10.1098/rsif.2024.0035. Epub 2024 Jun 5.
4
Adaptive evolution and loss of a putative magnetoreceptor in passerines.鸣禽中假定的磁受体的适应性进化和丧失。
Proc Biol Sci. 2024 Feb 14;291(2016):20232308. doi: 10.1098/rspb.2023.2308. Epub 2024 Feb 7.
5
RNA sequencing indicates widespread conservation of circadian clocks in marine zooplankton.RNA测序表明海洋浮游动物的生物钟具有广泛的保守性。
NAR Genom Bioinform. 2023 Jan 31;5(1):lqad007. doi: 10.1093/nargab/lqad007. eCollection 2023 Mar.
6
Contribution of cryptochromes and photolyases for insect life under sunlight.在阳光照射下,隐花色素和光解酶对昆虫生活的贡献。
J Comp Physiol A Neuroethol Sens Neural Behav Physiol. 2023 May;209(3):373-389. doi: 10.1007/s00359-022-01607-5. Epub 2023 Jan 6.
7
The Gain and Loss of Cryptochrome/Photolyase Family Members during Evolution.在进化过程中,隐花色素/光解酶家族成员的得失。
Genes (Basel). 2022 Sep 8;13(9):1613. doi: 10.3390/genes13091613.
8
Genetic analysis of cryptochrome in insect magnetosensitivity.昆虫磁敏感性中隐花色素的遗传分析。
Front Physiol. 2022 Aug 10;13:928416. doi: 10.3389/fphys.2022.928416. eCollection 2022.
9
Bioluminescence and Photoreception in Unicellular Organisms: Light-Signalling in a Bio-Communication Perspective.单细胞生物的生物发光和光感受:生物通讯视角下的光信号。
Int J Mol Sci. 2021 Oct 20;22(21):11311. doi: 10.3390/ijms222111311.
10
The expression, localisation and interactome of pigeon CRY2.鸽子 CRY2 的表达、定位和相互作用组。
Sci Rep. 2021 Oct 13;11(1):20293. doi: 10.1038/s41598-021-99207-x.
在短光周期和长光周期中,丽蝇蛹集金小蜂(Nasonia vitripennis)的周期基因(period)和隐花色素基因(cryptochrome)的系统发育及振荡表达表明其具有保守功能。
Chronobiol Int. 2014 Jul;31(6):749-60. doi: 10.3109/07420528.2014.880451. Epub 2014 Apr 23.
4
Cryptochrome expression in the eye of migratory birds depends on their migratory status.候鸟眼睛中的隐花色素表达取决于它们的迁徙状态。
J Exp Biol. 2014 Mar 15;217(Pt 6):918-23. doi: 10.1242/jeb.096479.
5
Identification and characterization of cryptochrome4 in the ovary of western clawed frog Xenopus tropicalis.热带爪蟾(Xenopus tropicalis)卵巢中隐花色素4的鉴定与特性分析
Zoolog Sci. 2014 Mar;31(3):152-9. doi: 10.2108/zsj.31.152.
6
The Cryptochrome/Photolyase Family in aquatic organisms.水生生物中的隐花色素/光解酶家族
Mar Genomics. 2014 Apr;14:23-37. doi: 10.1016/j.margen.2014.02.001. Epub 2014 Feb 23.
7
Magnetoreception: activated cryptochrome 1a concurs with magnetic orientation in birds.磁受体:激活的隐花色素 1a 与鸟类的磁定向一致。
J R Soc Interface. 2013 Aug 21;10(88):20130638. doi: 10.1098/rsif.2013.0638. Print 2013 Nov 6.
8
Heterogeneous expression of the core circadian clock proteins among neuronal cell types in mouse retina.在小鼠视网膜的神经元细胞类型中,核心生物钟蛋白的异质性表达。
PLoS One. 2012;7(11):e50602. doi: 10.1371/journal.pone.0050602. Epub 2012 Nov 26.
9
Light-dependent structural change of chicken retinal Cryptochrome4.鸡视网膜隐花色素 4 的光依赖结构变化。
J Biol Chem. 2012 Dec 14;287(51):42634-41. doi: 10.1074/jbc.M112.395731. Epub 2012 Oct 24.
10
Phylogeny and expression divergence of metabotropic glutamate receptor genes in the brain of zebrafish (Danio rerio).斑马鱼(Danio rerio)脑中代谢型谷氨酸受体基因的系统发育和表达分化。
J Comp Neurol. 2013 May 1;521(7):1533-60. doi: 10.1002/cne.23240.