• 文献检索
  • 文档翻译
  • 深度研究
  • 学术资讯
  • Suppr Zotero 插件Zotero 插件
  • 邀请有礼
  • 套餐&价格
  • 历史记录
应用&插件
Suppr Zotero 插件Zotero 插件浏览器插件Mac 客户端Windows 客户端微信小程序
定价
高级版会员购买积分包购买API积分包
服务
文献检索文档翻译深度研究API 文档MCP 服务
关于我们
关于 Suppr公司介绍联系我们用户协议隐私条款
关注我们

Suppr 超能文献

核心技术专利:CN118964589B侵权必究
粤ICP备2023148730 号-1Suppr @ 2026

文献检索

告别复杂PubMed语法,用中文像聊天一样搜索,搜遍4000万医学文献。AI智能推荐,让科研检索更轻松。

立即免费搜索

文件翻译

保留排版,准确专业,支持PDF/Word/PPT等文件格式,支持 12+语言互译。

免费翻译文档

深度研究

AI帮你快速写综述,25分钟生成高质量综述,智能提取关键信息,辅助科研写作。

立即免费体验

N-myc(和信号转导与转录激活因子)相互作用分子的高表达预示着人类胶质母细胞瘤的预后不良,并促进肿瘤生长。

High expression of N-myc (and STAT) interactor predicts poor prognosis and promotes tumor growth in human glioblastoma.

作者信息

Meng Delong, Chen Yuanyuan, Yun Dapeng, Zhao Yingjie, Wang Jingkun, Xu Tao, Li Xiaoying, Wang Yuqi, Yuan Li, Sun Ruochuan, Song Xiao, Huai Cong, Hu Lingna, Yang Song, Min Taishan, Chen Juxiang, Chen Hongyan, Lu Daru

机构信息

State Key Laboratory of Genetic Engineering and MOE Key Laboratory of Contemporary Anthropology, Collaborative Innovation Center for Genetics and Development, Institute of Genetics, School of Life Sciences, Fudan University, Shanghai, China.

Department of Neurosurgery, Shanghai Institute of Neurosurgery, Changzheng Hospital, Second Military Medical University, Shanghai, China.

出版信息

Oncotarget. 2015 Mar 10;6(7):4901-19. doi: 10.18632/oncotarget.3208.

DOI:10.18632/oncotarget.3208
PMID:25669971
原文链接:https://pmc.ncbi.nlm.nih.gov/articles/PMC4467123/
Abstract

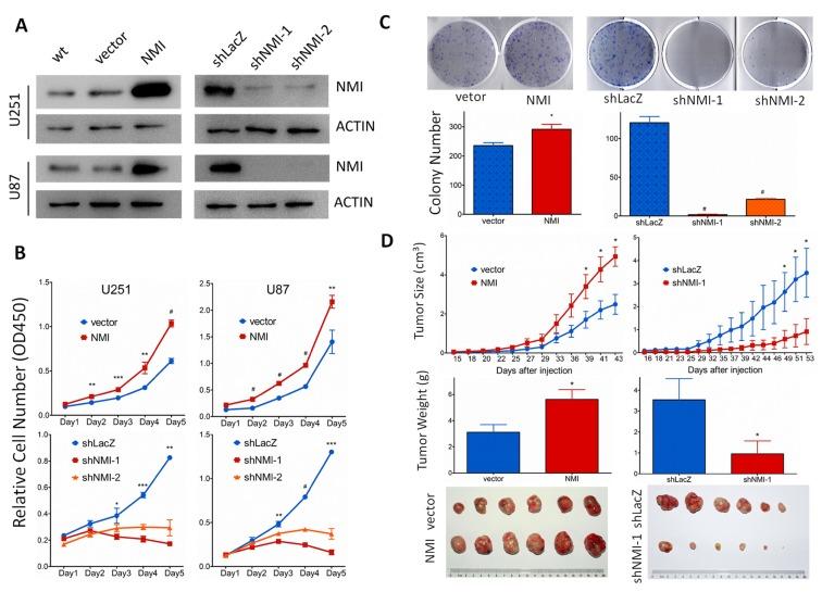
Glioma is the most malignant brain tumor and glioblastoma (GBM) is the most aggressive type. The involvement of N-myc (and STAT) interactor (NMI) in tumorigenesis was sporadically reported but far from elucidation. This study aims to investigate roles of NMI in human glioma. Three independent cohorts, the Chinese tissue microarray (TMA) cohort (N = 209), the Repository for Molecular Brain Neoplasia Data (Rembrandt) cohort (N = 371) and The Cancer Genome Atlas (TCGA) cohort (N = 528 or 396) were employed. Transcriptional or protein levels of NMI expression were significantly increased according to tumor grade in all three cohorts. High expression of NMI predicted significantly unfavorable clinical outcome for GBM patients, which was further determined as an independent prognostic factor. Additionally, expression and prognostic value of NMI were associated with molecular features of GBM including PTEN deletion and EGFR amplification in TCGA cohort. Furthermore, overexpression or depletion of NMI revealed its regulation on G1/S progression and cell proliferation (both in vitro and in vivo), and this effect was partially dependent on STAT1, which interacted with and was regulated by NMI. These data demonstrate that NMI may serve as a novel prognostic biomarker and a potential therapeutic target for glioblastoma.

摘要

神经胶质瘤是最恶性的脑肿瘤,胶质母细胞瘤(GBM)是最具侵袭性的类型。N - myc(和STAT)相互作用因子(NMI)在肿瘤发生中的作用曾有零星报道,但远未阐明。本研究旨在探究NMI在人类神经胶质瘤中的作用。采用了三个独立队列,即中国组织微阵列(TMA)队列(N = 209)、分子脑肿瘤数据储存库(Rembrandt)队列(N = 371)和癌症基因组图谱(TCGA)队列(N = 528或396)。在所有三个队列中,NMI表达的转录水平或蛋白水平均随肿瘤分级显著升高。NMI高表达预示GBM患者的临床结局显著不良,这进一步被确定为一个独立的预后因素。此外,在TCGA队列中,NMI的表达及预后价值与GBM的分子特征相关,包括PTEN缺失和EGFR扩增。此外,NMI的过表达或缺失揭示了其对G1/S期进程和细胞增殖的调控作用(体外和体内均如此),且这种作用部分依赖于与NMI相互作用并受其调控的STAT1。这些数据表明,NMI可能作为胶质母细胞瘤一种新的预后生物标志物和潜在的治疗靶点。

https://cdn.ncbi.nlm.nih.gov/pmc/blobs/7995/4467123/434048be241f/oncotarget-06-4901-g006.jpg
https://cdn.ncbi.nlm.nih.gov/pmc/blobs/7995/4467123/beefc1caa1ba/oncotarget-06-4901-g001.jpg
https://cdn.ncbi.nlm.nih.gov/pmc/blobs/7995/4467123/37ca7a742902/oncotarget-06-4901-g002.jpg
https://cdn.ncbi.nlm.nih.gov/pmc/blobs/7995/4467123/74af74f7e4cc/oncotarget-06-4901-g003.jpg
https://cdn.ncbi.nlm.nih.gov/pmc/blobs/7995/4467123/0535ed44ffca/oncotarget-06-4901-g004.jpg
https://cdn.ncbi.nlm.nih.gov/pmc/blobs/7995/4467123/202bdff0086b/oncotarget-06-4901-g005.jpg
https://cdn.ncbi.nlm.nih.gov/pmc/blobs/7995/4467123/434048be241f/oncotarget-06-4901-g006.jpg
https://cdn.ncbi.nlm.nih.gov/pmc/blobs/7995/4467123/beefc1caa1ba/oncotarget-06-4901-g001.jpg
https://cdn.ncbi.nlm.nih.gov/pmc/blobs/7995/4467123/37ca7a742902/oncotarget-06-4901-g002.jpg
https://cdn.ncbi.nlm.nih.gov/pmc/blobs/7995/4467123/74af74f7e4cc/oncotarget-06-4901-g003.jpg
https://cdn.ncbi.nlm.nih.gov/pmc/blobs/7995/4467123/0535ed44ffca/oncotarget-06-4901-g004.jpg
https://cdn.ncbi.nlm.nih.gov/pmc/blobs/7995/4467123/202bdff0086b/oncotarget-06-4901-g005.jpg
https://cdn.ncbi.nlm.nih.gov/pmc/blobs/7995/4467123/434048be241f/oncotarget-06-4901-g006.jpg

相似文献

1
High expression of N-myc (and STAT) interactor predicts poor prognosis and promotes tumor growth in human glioblastoma.N-myc(和信号转导与转录激活因子)相互作用分子的高表达预示着人类胶质母细胞瘤的预后不良,并促进肿瘤生长。
Oncotarget. 2015 Mar 10;6(7):4901-19. doi: 10.18632/oncotarget.3208.
2
Expression and prognostic significance of TCTN1 in human glioblastoma.TCTN1在人胶质母细胞瘤中的表达及预后意义
J Transl Med. 2014 Oct 11;12:288. doi: 10.1186/s12967-014-0288-9.
3
Overexpression of FoxO3a is associated with glioblastoma progression and predicts poor patient prognosis.FoxO3a的过表达与胶质母细胞瘤进展相关,并预示患者预后不良。
Int J Cancer. 2017 Jun 15;140(12):2792-2804. doi: 10.1002/ijc.30690. Epub 2017 Apr 3.
4
STAT-1 expression is regulated by IGFBP-3 in malignant glioma cells and is a strong predictor of poor survival in patients with glioblastoma.信号转导和转录激活因子1(STAT-1)的表达在恶性胶质瘤细胞中受胰岛素样生长因子结合蛋白3(IGFBP-3)调控,并且是胶质母细胞瘤患者生存预后不良的有力预测指标。
J Neurosurg. 2014 Aug;121(2):374-83. doi: 10.3171/2014.4.JNS131198. Epub 2014 May 30.
5
NMI promotes hepatocellular carcinoma progression via BDKRB2 and MAPK/ERK pathway.神经介素 N 通过 BDKRB2 和 MAPK/ERK 通路促进肝细胞癌进展。
Oncotarget. 2017 Feb 14;8(7):12174-12185. doi: 10.18632/oncotarget.14556.
6
Overexpression of GBP1 predicts poor prognosis and promotes tumor growth in human glioblastoma multiforme.GBP1 的过表达预示着人多形性胶质母细胞瘤不良预后,并促进肿瘤生长。
Cancer Biomark. 2019;25(3):275-290. doi: 10.3233/CBM-171177.
7
MiRNA203 suppresses the expression of protumorigenic STAT1 in glioblastoma to inhibit tumorigenesis.微小RNA203抑制胶质母细胞瘤中促肿瘤性信号转导和转录激活因子1的表达以抑制肿瘤发生。
Oncotarget. 2016 Dec 20;7(51):84017-84029. doi: 10.18632/oncotarget.12401.
8
Downregulation of RND3/RhoE in glioblastoma patients promotes tumorigenesis through augmentation of notch transcriptional complex activity.胶质母细胞瘤患者中RND3/RhoE的下调通过增强Notch转录复合体活性促进肿瘤发生。
Cancer Med. 2015 Sep;4(9):1404-16. doi: 10.1002/cam4.484. Epub 2015 Jun 24.
9
Role of Wnt5a in the proliferation of human glioblastoma cells.Wnt5a在人胶质母细胞瘤细胞增殖中的作用。
Cancer Lett. 2007 Nov 18;257(2):172-81. doi: 10.1016/j.canlet.2007.07.011. Epub 2007 Aug 20.
10
Overexpression of G-protein-coupled receptors 65 in glioblastoma predicts poor patient prognosis.胶质母细胞瘤中G蛋白偶联受体65的过表达预示患者预后不良。
Clin Neurol Neurosurg. 2018 Jan;164:132-137. doi: 10.1016/j.clineuro.2017.11.017. Epub 2017 Nov 29.

引用本文的文献

1
Multi‑omics identification of a signature based on malignant cell-associated ligand-receptor genes for lung adenocarcinoma.基于肺癌腺癌细胞相关配体 - 受体基因的多组学鉴定特征。
BMC Cancer. 2024 Sep 12;24(1):1138. doi: 10.1186/s12885-024-12911-5.
2
N-Myc and STAT Interactor is an Endometriosis Suppressor.N-Myc 和 STAT 相互作用因子是一种子宫内膜异位症抑制因子。
Int J Mol Sci. 2024 Jul 26;25(15):8145. doi: 10.3390/ijms25158145.
3
NMI: a potential biomarker for tumor prognosis and immunotherapy.NMI:一种用于肿瘤预后和免疫治疗的潜在生物标志物。

本文引用的文献

1
ISG15 is a critical microenvironmental factor for pancreatic cancer stem cells.ISG15 是胰腺癌干细胞的关键微环境因素。
Cancer Res. 2014 Dec 15;74(24):7309-20. doi: 10.1158/0008-5472.CAN-14-1354. Epub 2014 Nov 3.
2
Targeting of miR34a-NOTCH1 axis reduced breast cancer stemness and chemoresistance.靶向 miR34a-NOTCH1 轴降低乳腺癌干细胞特性和化疗耐药性。
Cancer Res. 2014 Dec 15;74(24):7573-82. doi: 10.1158/0008-5472.CAN-14-1140. Epub 2014 Nov 3.
3
A novel tumor suppressor function of Kindlin-3 in solid cancer.Kindlin-3在实体癌中的新型肿瘤抑制功能。
Front Pharmacol. 2022 Nov 23;13:1047463. doi: 10.3389/fphar.2022.1047463. eCollection 2022.
4
The E3 ubiquitin ligase HUWE1 acts through the N-Myc-DLL1-NOTCH1 signaling axis to suppress glioblastoma progression.E3 泛素连接酶 HUWE1 通过 N-Myc-DLL1-NOTCH1 信号轴发挥作用,抑制胶质母细胞瘤的进展。
Cancer Commun (Lond). 2022 Sep;42(9):868-886. doi: 10.1002/cac2.12334. Epub 2022 Jul 18.
5
Identification of tumor microenvironment-related genes in lower-grade gliomas by mining TCGA database.通过挖掘TCGA数据库鉴定低级别胶质瘤中肿瘤微环境相关基因
Transl Cancer Res. 2020 Aug;9(8):4583-4595. doi: 10.21037/tcr-20-1079.
6
The Role and Therapeutic Targeting of JAK/STAT Signaling in Glioblastoma.JAK/STAT信号通路在胶质母细胞瘤中的作用及治疗靶点
Cancers (Basel). 2021 Jan 24;13(3):437. doi: 10.3390/cancers13030437.
7
Increased expression of RBMS3 predicts a favorable prognosis in human gallbladder carcinoma.RBMS3 的高表达预示着人胆囊癌的预后良好。
Oncol Rep. 2020 Jul;44(1):55-68. doi: 10.3892/or.2020.7594. Epub 2020 Apr 23.
8
STAT1 is a modulator of the expression of frequently rearranged in advanced T-cell lymphomas 1 expression in U251 cells.信号转导和转录激活因子1(STAT1)是U251细胞中晚期T细胞淋巴瘤中频繁重排的1号基因(FAT1)表达的调节因子。
Oncol Lett. 2020 Jul;20(1):248-256. doi: 10.3892/ol.2020.11555. Epub 2020 Apr 21.
9
Downregulation of N-myc and STAT Interactor Protein Predicts Aggressive Tumor Behavior and Poor Prognosis in Invasive Ductal Carcinoma.N-myc与信号转导和转录激活因子相互作用蛋白的下调预示着浸润性导管癌的侵袭性肿瘤行为和不良预后。
J Breast Cancer. 2020 Feb;23(1):36-46. doi: 10.4048/jbc.2020.23.e12.
10
TRIM21 overexpression promotes tumor progression by regulating cell proliferation, cell migration and cell senescence in human glioma.TRIM21过表达通过调节人胶质瘤中的细胞增殖、细胞迁移和细胞衰老来促进肿瘤进展。
Am J Cancer Res. 2020 Jan 1;10(1):114-130. eCollection 2020.
Oncotarget. 2014 Oct 15;5(19):8970-85. doi: 10.18632/oncotarget.2125.
4
CLDN3 inhibits cancer aggressiveness via Wnt-EMT signaling and is a potential prognostic biomarker for hepatocellular carcinoma.紧密连接蛋白3通过Wnt-上皮-间质转化信号通路抑制癌症侵袭性,是肝细胞癌潜在的预后生物标志物。
Oncotarget. 2014 Sep 15;5(17):7663-76. doi: 10.18632/oncotarget.2288.
5
microRNA-29 negatively regulates EMT regulator N-myc interactor in breast cancer.微小RNA-29在乳腺癌中负向调节上皮-间质转化调节因子N- myc相互作用蛋白。
Mol Cancer. 2014 Aug 29;13:200. doi: 10.1186/1476-4598-13-200.
6
Systemic miRNA-7 delivery inhibits tumor angiogenesis and growth in murine xenograft glioblastoma.全身性递送miRNA-7可抑制小鼠异种移植胶质母细胞瘤中的肿瘤血管生成和生长。
Oncotarget. 2014 Aug 30;5(16):6687-700. doi: 10.18632/oncotarget.2235.
7
Upregulation of chemokine receptor CCR10 is essential for glioma proliferation, invasion and patient survival.趋化因子受体CCR10的上调对胶质瘤的增殖、侵袭及患者生存至关重要。
Oncotarget. 2014 Aug 30;5(16):6576-83. doi: 10.18632/oncotarget.2134.
8
Nmi interacts with Hsp105β and enhances the Hsp105β-mediated Hsp70 expression.Nmi 与 Hsp105β 相互作用,并增强 Hsp105β 介导的 Hsp70 表达。
Exp Cell Res. 2014 Sep 10;327(1):163-70. doi: 10.1016/j.yexcr.2014.07.023. Epub 2014 Aug 1.
9
HOXA10 is associated with temozolomide resistance through regulation of the homologous recombinant DNA repair pathway in glioblastoma cell lines.HOXA10通过调控胶质母细胞瘤细胞系中的同源重组DNA修复途径与替莫唑胺耐药相关。
Genes Cancer. 2014 May;5(5-6):165-174. doi: 10.18632/genesandcancer.16.
10
E3-ligase Skp2 predicts poor prognosis and maintains cancer stem cell pool in nasopharyngeal carcinoma.E3泛素连接酶Skp2预示鼻咽癌预后不良并维持其癌症干细胞库。
Oncotarget. 2014 Jul 30;5(14):5591-601. doi: 10.18632/oncotarget.2149.