Suppr超能文献

抑制刺猬信号通路可增强多西他赛对前列腺癌的抗癌作用。

Inhibition of hedgehog signaling improves the anti-carcinogenic effects of docetaxel in prostate cancer.

作者信息

Mimeault Murielle, Rachagani Satyanarayana, Muniyan Sakthivel, Seshacharyulu Parthasarathy, Johansson Sonny L, Datta Kaustubh, Lin Ming-Fong, Batra Surinder K

机构信息

Department of Biochemistry and Molecular Biology, University of Nebraska Medical Center, Omaha, NE, USA.

Department of Pathology and Microbiology, University of Nebraska Medical Center, Omaha, NE, USA.

出版信息

Oncotarget. 2015 Feb 28;6(6):3887-903. doi: 10.18632/oncotarget.2932.

Abstract

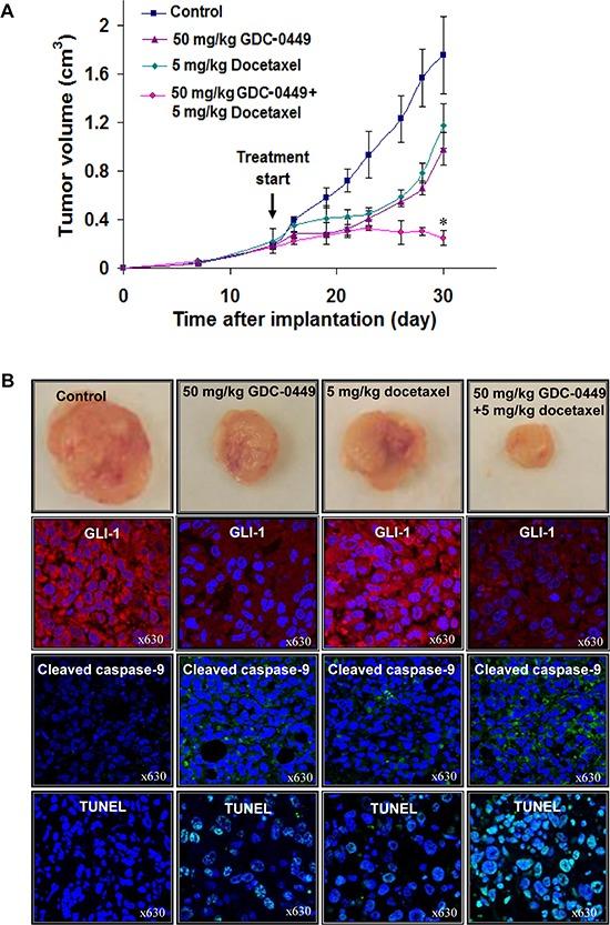
The establishment of docetaxel-based chemotherapeutic treatments has improved the survival of castration-resistant prostate cancer (CRPC) patients. However, most patients develop resistance supporting the development of therapy. The current study was undertaken to establish the therapeutic benefit to target hedgehog signaling cascade using GDC-0449 to improve the efficacy of chemotherapeutic drug, docetaxel. Here, we show that the combination of GDC-0449 plus docetaxel inhibited the proliferation of WPE1-NB26 cells and PC3 cells via a blockade of G1 and G2M phases. The combined treatment significantly inhibited PC cell migration in vitro. Moreover, the apoptotic effect induced by GDC-0449 plus docetaxel on PC3 cells was mediated, at least partly, via the mitochondrial membrane depolarization, H2O2 production and caspase cascade activation. Interestingly, GDC-0449 was effective at inhibiting the prostasphere formation, inducing the prostasphere disintegration and apoptotic death of side population (SP) from PC3 cells and reversing the resistance of SP cells to docetaxel. In addition, GDC-0449 plus docetaxel also have shown a greater anti-tumoral growth inhibitory effect on PC3 cell xenografts. These findings support the use of the hedgehog inhibitor GDC-0449, which is currently in clinical trials, for improving the anticarcinogenic efficacy of docetaxel-based chemotherapeutic treatments against locally advanced, AI and metastatic PC.

摘要

基于多西他赛的化疗方案的建立提高了去势抵抗性前列腺癌(CRPC)患者的生存率。然而,大多数患者会产生耐药性,这推动了新疗法的研发。本研究旨在确定使用GDC-0449靶向刺猬信号通路以提高化疗药物多西他赛疗效的治疗益处。在此,我们表明GDC-0449与多西他赛联合使用可通过阻断G1期和G2M期来抑制WPE1-NB26细胞和PC3细胞的增殖。联合治疗在体外显著抑制了PC细胞的迁移。此外,GDC-0449与多西他赛联合对PC3细胞诱导的凋亡效应至少部分是通过线粒体膜去极化、H2O2产生和半胱天冬酶级联激活介导的。有趣的是,GDC-0449可有效抑制PC3细胞前列腺球的形成,诱导前列腺球解体和侧群(SP)细胞凋亡死亡,并逆转SP细胞对多西他赛的耐药性。此外,GDC-0449与多西他赛联合使用对PC3细胞异种移植瘤也显示出更大的抗肿瘤生长抑制作用。这些发现支持使用目前正在进行临床试验的刺猬信号通路抑制剂GDC-0449来提高基于多西他赛的化疗方案对局部晚期、雄激素非依赖性和转移性前列腺癌的抗癌疗效。

https://cdn.ncbi.nlm.nih.gov/pmc/blobs/08a0/4414161/9412c334be39/oncotarget-06-3887-g001.jpg

文献AI研究员

20分钟写一篇综述,助力文献阅读效率提升50倍。

立即体验

用中文搜PubMed

大模型驱动的PubMed中文搜索引擎

马上搜索

文档翻译

学术文献翻译模型,支持多种主流文档格式。

立即体验