Hsiao Huey-Wen, Hsu Tzu-Sheng, Liu Wen-Hsien, Hsieh Wan-Chen, Chou Ting-Fang, Wu Yu-Jung, Jiang Si-Tse, Lai Ming-Zong
Institute of Molecular Biology, Academia Sinica, Taipei 11529, Taiwan, R.O.C.
1] Institute of Molecular Biology, Academia Sinica, Taipei 11529, Taiwan, R.O.C [2] Graduate Institute of Immunology, National Taiwan University, Taipei 10057, Taiwan, R.O.C.
Nat Commun. 2015 Feb 19;6:6353. doi: 10.1038/ncomms7353.
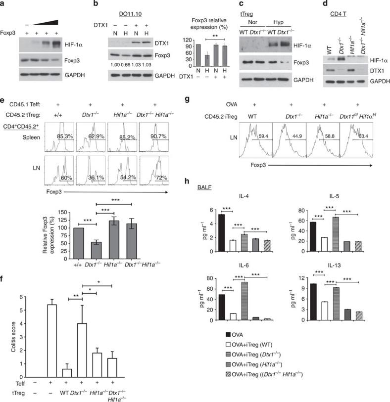
Application of regulatory T cells (Tregs) in transplantation, autoimmunity and allergy has been extensively explored, but how Foxp3 and Treg stability is regulated in vivo is incompletely understood. Here, we identify a requirement for Deltex1 (DTX1), a contributor to T-cell anergy and Foxp3 protein level maintenance in vivo. Dtx1(-/-) Tregs are as effective as WT Tregs in the inhibition of CD4(+)CD25(-) T-cell activation in vitro. However, the suppressive ability of Dtx1(-/-) Tregs is greatly impaired in vivo. We find that Foxp3 expression is diminished when Dtx1(-/-) Tregs are co-transferred with effector T cells in vivo. DTX1 promotes the degradation of HIF-1α. Knockout of HIF-1α restores the Foxp3 stability and rescues the defective suppressive activity in Dtx1(-/-) Treg cells in vivo. Our results suggest that DTX1 exerts another level of control on Treg stability in vivo by sustaining the expression of Foxp3 protein in Tregs.
调节性T细胞(Tregs)在移植、自身免疫和过敏中的应用已得到广泛探索,但体内Foxp3和Treg稳定性是如何调控的仍未完全明确。在此,我们发现体内T细胞无能和Foxp3蛋白水平维持的一个促成因素——Deltex1(DTX1)的必要性。Dtx1基因敲除小鼠的Tregs在体外抑制CD4(+)CD25(-) T细胞活化方面与野生型Tregs一样有效。然而,Dtx1基因敲除小鼠的Tregs在体内的抑制能力却大大受损。我们发现,当Dtx1基因敲除小鼠的Tregs在体内与效应T细胞共转移时,Foxp3表达会降低。DTX1促进HIF-1α的降解。敲除HIF-1α可恢复Foxp3稳定性,并挽救Dtx1基因敲除小鼠Treg细胞在体内有缺陷的抑制活性。我们的结果表明,DTX1通过维持Tregs中Foxp3蛋白的表达,在体内对Treg稳定性发挥了另一层面的调控作用。