Suppr超能文献

微小RNA-214通过靶向膀胱癌中的PDRG1抑制肿瘤发生并对预后产生影响。

MicroRNA-214 suppresses oncogenesis and exerts impact on prognosis by targeting PDRG1 in bladder cancer.

作者信息

Wang Jinfeng, Zhang Xin, Wang Lili, Yang Yongmei, Dong Zhaogang, Wang Haiyan, Du Lutao, Wang Chuanxin

机构信息

Department of Clinical Laboratory, Qilu Hospital, Shandong University, Jinan, Shandong Province, China; Department of Clinical Laboratory, Linyi People's Hospital, Linyi, Shandong Province, China.

Department of Clinical Laboratory, Qilu Hospital, Shandong University, Jinan, Shandong Province, China.

出版信息

PLoS One. 2015 Feb 23;10(2):e0118086. doi: 10.1371/journal.pone.0118086. eCollection 2015.

Abstract

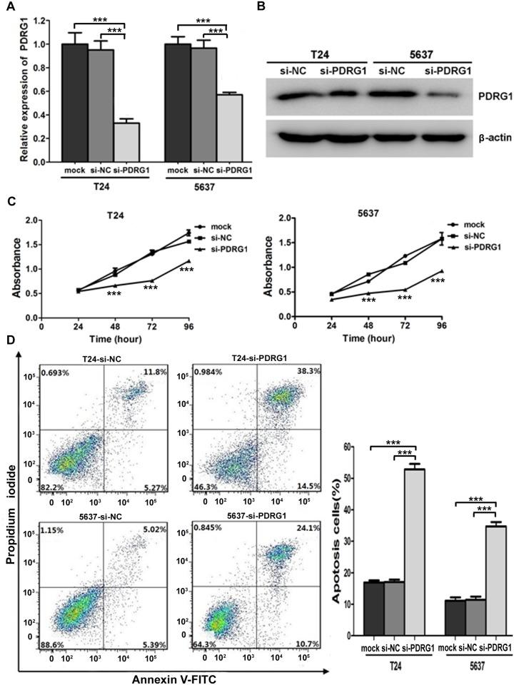
MicroRNA-214 (miR-214) has been reported to be dysregulated in human bladder cancer tissues. We aimed to investigate the clinical correlation, biological significance and molecular network of miR-214 in bladder cancer. Our results showed miR-214 was down-regulated in bladder cancer tissues and significantly associated with tumor stage, lymph node status, grade, multifocality, history of non-muscle-invasive bladder cancer (NMIBC). Moreover, miR-214 could serve as an independent factor of recurrence-free survival (RFS) and overall survival (OS) for patients with muscle-invasive bladder cancer (MIBC). Restoration of miR-214 expression in bladder cancer cell lines inhibited cell proliferation, migration, invasion and markedly promoted apoptosis. Dual-luciferase reporter assay recognized PDRG1 as direct downstream target gene of miR-214. PDRG1 was significantly increased in tumors low of miR-214 and knockdown of PDRG1 mimicked the effects of miR-214 overexpression. Our findings manifest that miR-214 could exert tumor-suppressive effects in bladder cancer by directly down-regulating oncogene PDRG1 and suggest an appealing novel indicator for prognostic and therapeutic intervention of bladder cancer.

摘要

据报道,微小RNA-214(miR-214)在人类膀胱癌组织中表达失调。我们旨在研究miR-214在膀胱癌中的临床相关性、生物学意义及分子网络。我们的结果显示,miR-214在膀胱癌组织中表达下调,且与肿瘤分期、淋巴结状态、分级、多灶性、非肌层浸润性膀胱癌(NMIBC)病史显著相关。此外,miR-214可作为肌层浸润性膀胱癌(MIBC)患者无复发生存期(RFS)和总生存期(OS)的独立影响因素。在膀胱癌细胞系中恢复miR-214表达可抑制细胞增殖、迁移、侵袭,并显著促进细胞凋亡。双荧光素酶报告基因检测确定PDRG1为miR-214的直接下游靶基因。在miR-214低表达的肿瘤中,PDRG1显著上调,敲低PDRG1可模拟miR-214过表达的作用。我们的研究结果表明,miR-214可通过直接下调癌基因PDRG1在膀胱癌中发挥肿瘤抑制作用,并提示其可作为膀胱癌预后和治疗干预的一个有吸引力的新指标。

https://cdn.ncbi.nlm.nih.gov/pmc/blobs/e170/4338228/478cae00880f/pone.0118086.g001.jpg

文献AI研究员

20分钟写一篇综述,助力文献阅读效率提升50倍。

立即体验

用中文搜PubMed

大模型驱动的PubMed中文搜索引擎

马上搜索

文档翻译

学术文献翻译模型,支持多种主流文档格式。

立即体验