Suppr超能文献

Cenpj/CPAP在Ascl1下游调节大脑皮质中的祖细胞分裂和神经元迁移。

Cenpj/CPAP regulates progenitor divisions and neuronal migration in the cerebral cortex downstream of Ascl1.

作者信息

Garcez Patricia P, Diaz-Alonso Javier, Crespo-Enriquez Ivan, Castro Diogo, Bell Donald, Guillemot François

机构信息

Division of Molecular Neurobiology, MRC National Institute for Medical Research, Mill Hill, London NW7 1AA, UK.

Department of Biochemistry and Molecular Biology I, School of Biology and Instituto Universitario de Investigaciones Neuroquímicas (IUIN), Complutense University, 28040 Madrid, Spain.

出版信息

Nat Commun. 2015 Mar 10;6:6474. doi: 10.1038/ncomms7474.

Abstract

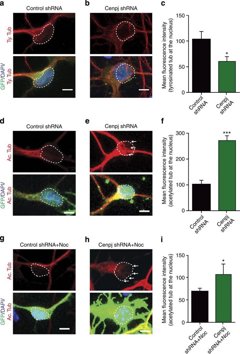
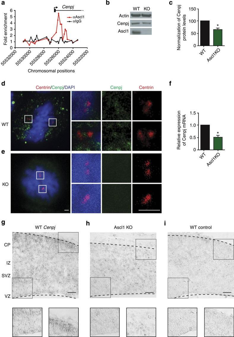
The proneural factor Ascl1 controls multiple steps of neurogenesis in the embryonic brain, including progenitor division and neuronal migration. Here we show that Cenpj, also known as CPAP, a microcephaly gene, is a transcriptional target of Ascl1 in the embryonic cerebral cortex. We have characterized the role of Cenpj during cortical development by in utero electroporation knockdown and found that silencing Cenpj in the ventricular zone disrupts centrosome biogenesis and randomizes the cleavage plane orientation of radial glia progenitors. Moreover, we show that downregulation of Cenpj in post-mitotic neurons increases stable microtubules and leads to slower neuronal migration, abnormal centrosome position and aberrant neuronal morphology. Moreover, rescue experiments shows that Cenpj mediates the role of Ascl1 in centrosome biogenesis in progenitor cells and in microtubule dynamics in migrating neurons. These data provide insights into genetic pathways controlling cortical development and primary microcephaly observed in humans with mutations in Cenpj.

摘要

神经源性因子Ascl1控制胚胎大脑神经发生的多个步骤,包括祖细胞分裂和神经元迁移。我们在此表明,小头畸形基因Cenpj(也称为CPAP)是胚胎大脑皮层中Ascl1的转录靶点。我们通过子宫内电穿孔敲低来表征Cenpj在皮层发育过程中的作用,发现脑室区Cenpj沉默会破坏中心体生物发生,并使放射状胶质祖细胞的分裂平面方向随机化。此外,我们表明,有丝分裂后神经元中Cenpj的下调会增加稳定微管,并导致神经元迁移减慢、中心体位置异常和神经元形态异常。此外,拯救实验表明,Cenpj介导了Ascl1在祖细胞中心体生物发生以及迁移神经元微管动力学中的作用。这些数据为控制皮层发育的遗传途径以及在Cenpj发生突变的人类中观察到的原发性小头畸形提供了见解。

https://cdn.ncbi.nlm.nih.gov/pmc/blobs/f425/4366522/c4c52bed6f62/ncomms7474-f1.jpg

文献检索

告别复杂PubMed语法,用中文像聊天一样搜索,搜遍4000万医学文献。AI智能推荐,让科研检索更轻松。

立即免费搜索

文件翻译

保留排版,准确专业,支持PDF/Word/PPT等文件格式,支持 12+语言互译。

免费翻译文档

深度研究

AI帮你快速写综述,25分钟生成高质量综述,智能提取关键信息,辅助科研写作。

立即免费体验