Suppr超能文献

糖异生、脂肪生成和乙肝病毒复制通常由PGC-1α依赖途径调控。

Gluconeogenesis, lipogenesis, and HBV replication are commonly regulated by PGC-1α-dependent pathway.

作者信息

Jhuang Hong-Jhih, Hsu Wei-Hsiang, Lin Kuan-Ting, Hsu Shih-Lan, Wang Feng-Sheng, Chou Chen-Kung, Lee Kuen-Haur, Tsou Ann-Ping, Lai Jin-Mei, Yeh Sheau-Farn, Huang Chi-Ying F

机构信息

Institute of Biochemistry and Molecular Biology, National Yang-Ming University, Taipei, Taiwan.

Institute of Biopharmaceutical Sciences, National Yang-Ming University, Taipei, Taiwan.

出版信息

Oncotarget. 2015 Apr 10;6(10):7788-803. doi: 10.18632/oncotarget.3050.

Abstract

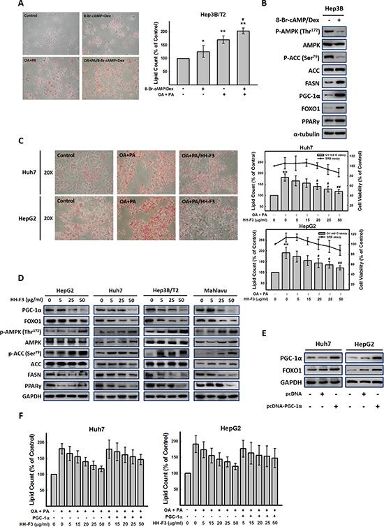
PGC-1α, a major metabolic regulator of gluconeogenesis and lipogenesis, is strongly induced to coactivate Hepatitis B virus (HBV) gene expression in the liver of fasting mice. We found that 8-Br-cAMP and glucocorticoids synergistically induce PGC-1α and its downstream targets, including PEPCK and G6Pase. Also, HBV core promoter activity was synergistically enhanced by 8-Br-cAMP and glucocorticoids. Graptopetalum paraguayense (GP), a herbal medicine, is commonly used in Taiwan to treat liver disorders. Partially purified fraction of GP (named HH-F3) suppressed 8-Br-cAMP/glucocorticoid-induced G6Pase, PEPCK and PGC-1α expression and suppressed HBV core promoter activity. HH-F3 blocked HBV core promoter activity via inhibition of PGC-1α expression. Ectopically expressed PGC-1α rescued HH-F3-inhibited HBV surface antigen expression, HBV mRNA production, core protein levels, and HBV replication. HH-F3 also inhibited fatty acid synthase (FASN) expression and decreased lipid accumulation by down-regulating PGC-1α. Thus, HH-F3 can inhibit HBV replication, gluconeogenesis and lipogenesis by down-regulating PGC-1α. Our study indicates that targeting PGC-1α may be a therapeutic strategy for treatment of HBV infections. HH-F3 may have potential use for the treatment of chronic hepatitis B patients with associated metabolic syndrome.

摘要

PGC-1α是糖异生和脂肪生成的主要代谢调节因子,在禁食小鼠肝脏中被强烈诱导以共激活乙型肝炎病毒(HBV)基因表达。我们发现8-溴环磷酸腺苷(8-Br-cAMP)和糖皮质激素协同诱导PGC-1α及其下游靶点,包括磷酸烯醇式丙酮酸羧激酶(PEPCK)和葡萄糖-6-磷酸酶(G6Pase)。此外,8-Br-cAMP和糖皮质激素协同增强HBV核心启动子活性。胧月(Graptopetalum paraguayense,GP)是一种草药,在台湾常用于治疗肝脏疾病。GP的部分纯化组分(命名为HH-F3)抑制8-Br-cAMP/糖皮质激素诱导的G6Pase、PEPCK和PGC-1α表达,并抑制HBV核心启动子活性。HH-F3通过抑制PGC-1α表达来阻断HBV核心启动子活性。异位表达的PGC-1α挽救了HH-F3抑制的HBV表面抗原表达、HBV mRNA产生、核心蛋白水平和HBV复制。HH-F3还通过下调PGC-1α抑制脂肪酸合酶(FASN)表达并减少脂质积累。因此,HH-F3可通过下调PGC-1α来抑制HBV复制、糖异生和脂肪生成。我们的研究表明,靶向PGC-1α可能是治疗HBV感染的一种治疗策略。HH-F3可能对治疗伴有相关代谢综合征的慢性乙型肝炎患者具有潜在用途。

https://cdn.ncbi.nlm.nih.gov/pmc/blobs/6d79/4480716/bdb173a5c2cc/oncotarget-06-7788-g001.jpg

文献AI研究员

20分钟写一篇综述,助力文献阅读效率提升50倍。

立即体验

用中文搜PubMed

大模型驱动的PubMed中文搜索引擎

马上搜索

文档翻译

学术文献翻译模型,支持多种主流文档格式。

立即体验