• 文献检索
  • 文档翻译
  • 深度研究
  • 学术资讯
  • Suppr Zotero 插件Zotero 插件
  • 邀请有礼
  • 套餐&价格
  • 历史记录
应用&插件
Suppr Zotero 插件Zotero 插件浏览器插件Mac 客户端Windows 客户端微信小程序
定价
高级版会员购买积分包购买API积分包
服务
文献检索文档翻译深度研究API 文档MCP 服务
关于我们
关于 Suppr公司介绍联系我们用户协议隐私条款
关注我们

Suppr 超能文献

核心技术专利:CN118964589B侵权必究
粤ICP备2023148730 号-1Suppr @ 2026

文献检索

告别复杂PubMed语法,用中文像聊天一样搜索,搜遍4000万医学文献。AI智能推荐,让科研检索更轻松。

立即免费搜索

文件翻译

保留排版,准确专业,支持PDF/Word/PPT等文件格式,支持 12+语言互译。

免费翻译文档

深度研究

AI帮你快速写综述,25分钟生成高质量综述,智能提取关键信息,辅助科研写作。

立即免费体验

TRAF6介导的糖原合酶激酶3β泛素化调控TLR3介导的促炎细胞因子产生。

Glycogen synthase kinase 3β ubiquitination by TRAF6 regulates TLR3-mediated pro-inflammatory cytokine production.

作者信息

Ko Ryeojin, Park Jin Hee, Ha Hyunil, Choi Yongwon, Lee Soo Young

机构信息

Department of Life Science and the Research Center for Cellular Homeostasis, Ewha Womans University, Seoul 120-750, South Korea.

Department of Pathology and Laboratory Medicine, University of Pennsylvania Perelman School of Medicine, Philadelphia, Pennsylvania 19104, USA.

出版信息

Nat Commun. 2015 Apr 1;6:6765. doi: 10.1038/ncomms7765.

DOI:10.1038/ncomms7765
PMID:25828701
原文链接:https://pmc.ncbi.nlm.nih.gov/articles/PMC4396377/
Abstract

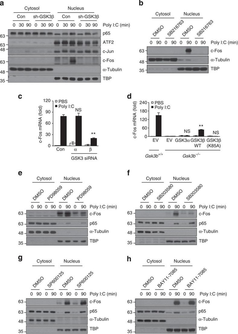
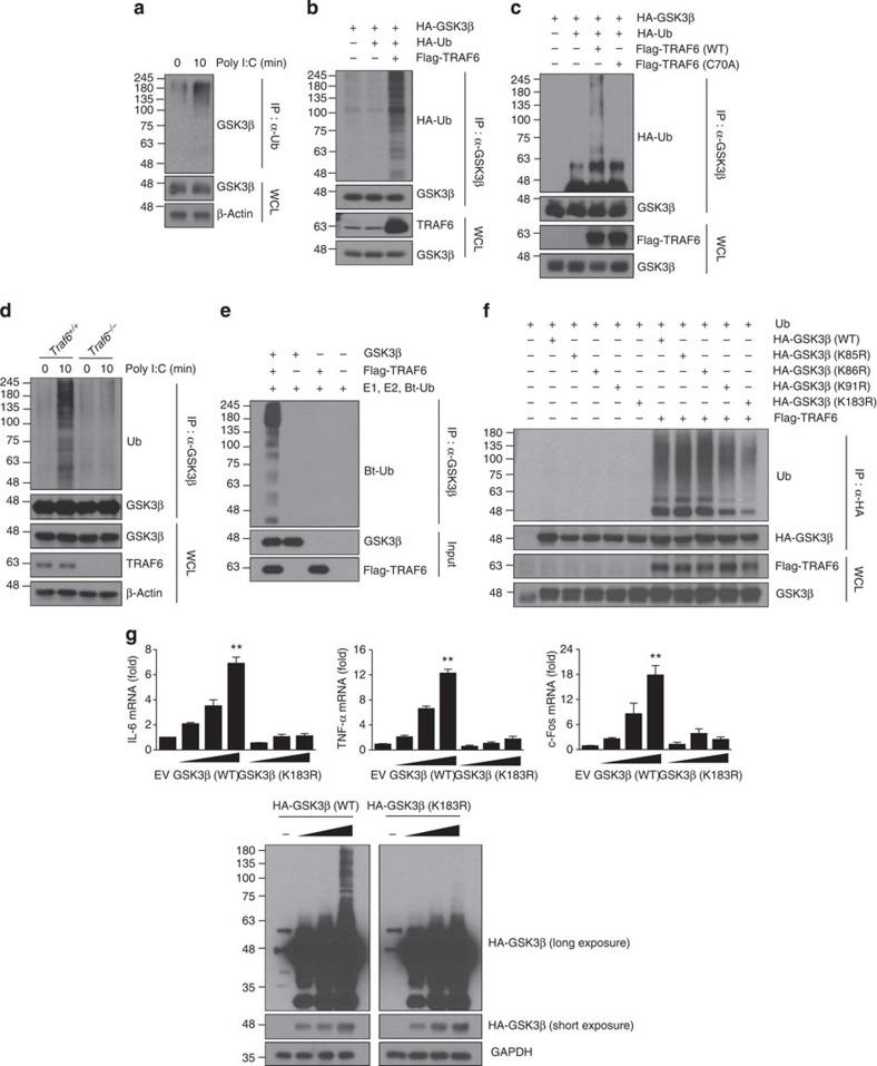
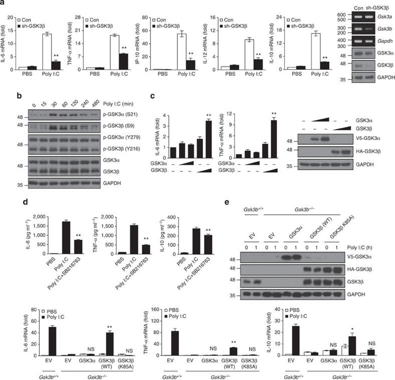
TRAF6 is critical for the production of inflammatory cytokines in various TLR-mediated signalling pathways. However, it is poorly understood how TRAF6 regulates TLR3 responses. Here we demonstrate that GSK3β interacts with TRAF6 and positively regulates the TLR3-mediated signalling. Suppression of GSK3β expression or its kinase activity drastically reduces the production of inflammatory cytokines and the induction of c-Fos by decreasing ERK and p38 phosphorylation. GSK3β physically associates with TRAF6 in a TLR3 ligand poly I:C-dependent manner. TRAF6 is determined to be a direct E3 ligase for GSK3β, and TRAF6-mediated GSK3β ubiquitination is essential for poly I:C-dependent cytokine production by promoting the TLR3 adaptor protein TRIF-assembled signalling complex.

摘要

TRAF6对于各种TLR介导的信号通路中炎性细胞因子的产生至关重要。然而,目前对于TRAF6如何调节TLR3反应的了解还很少。在此我们证明,GSK3β与TRAF6相互作用并正向调节TLR3介导的信号传导。抑制GSK3β的表达或其激酶活性会通过降低ERK和p38磷酸化,大幅减少炎性细胞因子的产生以及c-Fos的诱导。GSK3β以TLR3配体多聚肌苷酸-胞苷酸(poly I:C)依赖性方式与TRAF6发生物理结合。已确定TRAF6是GSK3β的直接E3连接酶,并且TRAF6介导的GSK3β泛素化对于通过促进TLR3接头蛋白TRIF组装的信号复合物产生poly I:C依赖性细胞因子至关重要。

https://cdn.ncbi.nlm.nih.gov/pmc/blobs/ab4c/4396377/c644915a748f/ncomms7765-f7.jpg
https://cdn.ncbi.nlm.nih.gov/pmc/blobs/ab4c/4396377/e8c49cd8df29/ncomms7765-f1.jpg
https://cdn.ncbi.nlm.nih.gov/pmc/blobs/ab4c/4396377/a7dfe7c53d2a/ncomms7765-f2.jpg
https://cdn.ncbi.nlm.nih.gov/pmc/blobs/ab4c/4396377/85dc8b06c562/ncomms7765-f3.jpg
https://cdn.ncbi.nlm.nih.gov/pmc/blobs/ab4c/4396377/6d9b803b4b92/ncomms7765-f4.jpg
https://cdn.ncbi.nlm.nih.gov/pmc/blobs/ab4c/4396377/037a8d2a4a13/ncomms7765-f5.jpg
https://cdn.ncbi.nlm.nih.gov/pmc/blobs/ab4c/4396377/83a4ac7b0d8b/ncomms7765-f6.jpg
https://cdn.ncbi.nlm.nih.gov/pmc/blobs/ab4c/4396377/c644915a748f/ncomms7765-f7.jpg
https://cdn.ncbi.nlm.nih.gov/pmc/blobs/ab4c/4396377/e8c49cd8df29/ncomms7765-f1.jpg
https://cdn.ncbi.nlm.nih.gov/pmc/blobs/ab4c/4396377/a7dfe7c53d2a/ncomms7765-f2.jpg
https://cdn.ncbi.nlm.nih.gov/pmc/blobs/ab4c/4396377/85dc8b06c562/ncomms7765-f3.jpg
https://cdn.ncbi.nlm.nih.gov/pmc/blobs/ab4c/4396377/6d9b803b4b92/ncomms7765-f4.jpg
https://cdn.ncbi.nlm.nih.gov/pmc/blobs/ab4c/4396377/037a8d2a4a13/ncomms7765-f5.jpg
https://cdn.ncbi.nlm.nih.gov/pmc/blobs/ab4c/4396377/83a4ac7b0d8b/ncomms7765-f6.jpg
https://cdn.ncbi.nlm.nih.gov/pmc/blobs/ab4c/4396377/c644915a748f/ncomms7765-f7.jpg

相似文献

1
Glycogen synthase kinase 3β ubiquitination by TRAF6 regulates TLR3-mediated pro-inflammatory cytokine production.TRAF6介导的糖原合酶激酶3β泛素化调控TLR3介导的促炎细胞因子产生。
Nat Commun. 2015 Apr 1;6:6765. doi: 10.1038/ncomms7765.
2
E3 ligase WWP2 negatively regulates TLR3-mediated innate immune response by targeting TRIF for ubiquitination and degradation.E3 连接酶 WWP2 通过靶向 TRIF 进行泛素化和降解来负调控 TLR3 介导的先天免疫反应。
Proc Natl Acad Sci U S A. 2013 Mar 26;110(13):5115-20. doi: 10.1073/pnas.1220271110. Epub 2013 Mar 11.
3
TLR3-mediated IFN-β gene induction is negatively regulated by the TLR adaptor MyD88 adaptor-like.TLR3 介导的 IFN-β 基因诱导受 TLR 衔接子 MyD88 衔接子样负调控。
Eur J Immunol. 2010 Nov;40(11):3150-60. doi: 10.1002/eji.201040547. Epub 2010 Oct 19.
4
The tyrosine kinase Syk differentially regulates Toll-like receptor signaling downstream of the adaptor molecules TRAF6 and TRAF3.酪氨酸激酶 Syk 可调节衔接子分子 TRAF6 和 TRAF3 下游的 Toll 样受体信号转导。
Sci Signal. 2013 Aug 20;6(289):ra71. doi: 10.1126/scisignal.2003973.
5
TRAF6 is functional in inhibition of TLR4-mediated NF-κB activation by resveratrol.白藜芦醇通过抑制 TRAF6 来抑制 TLR4 介导的 NF-κB 激活。
J Nutr Biochem. 2013 May;24(5):819-23. doi: 10.1016/j.jnutbio.2012.04.017. Epub 2012 Aug 24.
6
TRAF6-mediated regulation of the PI3 kinase (PI3K)-Akt-GSK3beta cascade is required for TNF-induced cell survival.肿瘤坏死因子(TNF)诱导的细胞存活需要TRAF6介导的磷脂酰肌醇-3激酶(PI3K)-蛋白激酶B(Akt)-糖原合成酶激酶3β(GSK3β)级联反应调控。
Biochem Biophys Res Commun. 2008 Jun 20;371(1):118-21. doi: 10.1016/j.bbrc.2008.04.007. Epub 2008 Apr 11.
7
BAT3 negatively regulates lipopolysaccharide-induced NF-κB signaling through TRAF6.BAT3通过TRAF6负向调节脂多糖诱导的NF-κB信号通路。
Biochem Biophys Res Commun. 2016 Sep 16;478(2):784-90. doi: 10.1016/j.bbrc.2016.08.025. Epub 2016 Aug 5.
8
TRAF6 deficiency promotes TNF-induced cell death through inactivation of GSK3beta.肿瘤坏死因子受体相关因子6(TRAF6)缺陷通过糖原合成酶激酶3β(GSK3β)失活促进肿瘤坏死因子(TNF)诱导的细胞死亡。
Cell Death Differ. 2008 Apr;15(4):730-8. doi: 10.1038/sj.cdd.4402304. Epub 2008 Jan 18.
9
Toll-like receptor 3-mediated activation of NF-kappaB and IRF3 diverges at Toll-IL-1 receptor domain-containing adapter inducing IFN-beta.Toll样受体3介导的核因子κB和干扰素调节因子3的激活在含Toll-白细胞介素-1受体结构域的接头诱导干扰素-β处出现分歧。
Proc Natl Acad Sci U S A. 2004 Mar 9;101(10):3533-8. doi: 10.1073/pnas.0308496101. Epub 2004 Feb 24.
10
TLR3-mediated signal induces proinflammatory cytokine and chemokine gene expression in astrocytes: differential signaling mechanisms of TLR3-induced IP-10 and IL-8 gene expression.Toll样受体3(TLR3)介导的信号诱导星形胶质细胞中促炎细胞因子和趋化因子基因表达:TLR3诱导IP-10和IL-8基因表达的不同信号传导机制
Glia. 2006 Feb;53(3):248-56. doi: 10.1002/glia.20278.

引用本文的文献

1
Therapeutic frontiers in viral myocarditis: targeting inflammation, viruses, oxidative stress, and myocardial repair.病毒性心肌炎的治疗前沿:针对炎症、病毒、氧化应激和心肌修复
Front Immunol. 2025 Aug 14;16:1643502. doi: 10.3389/fimmu.2025.1643502. eCollection 2025.
2
ARHGAP4/MYH9/β-catenin/c-Jun positive feedback loop promotes colorectal cancer stemness.ARHGAP4/MYH9/β-连环蛋白/c-Jun正反馈回路促进结直肠癌干性。
NPJ Precis Oncol. 2025 Aug 15;9(1):285. doi: 10.1038/s41698-025-01022-4.
3
Dexmedetomidine suppresses microglial activation in postoperative cognitive dysfunction via the mmu-miRNA-125/TRAF6 signaling axis.

本文引用的文献

1
NEDD4 ubiquitinates TRAF3 to promote CD40-mediated AKT activation.NEDD4 泛素化 TRAF3 以促进 CD40 介导的 AKT 激活。
Nat Commun. 2014 Jul 29;5:4513. doi: 10.1038/ncomms5513.
2
Ubiquitin in the immune system.泛素在免疫系统中的作用。
EMBO Rep. 2014 Jan;15(1):28-45. doi: 10.1002/embr.201338025. Epub 2013 Dec 27.
3
Recruitment of TLR adapter TRIF to TLR4 signaling complex is mediated by the second helical region of TRIF TIR domain.TLR 衔接子 TRIF 招募到 TLR4 信号复合物是由 TRIF TIR 结构域的第二个螺旋区介导的。
右美托咪定通过mmu-miRNA-125/TRAF6信号轴抑制术后认知功能障碍中的小胶质细胞激活。
Open Med (Wars). 2025 Jul 23;20(1):20251236. doi: 10.1515/med-2025-1236. eCollection 2025.
4
Integrated machine learning and deep learning-based virtual screening framework identifies novel natural GSK-3β inhibitors for Alzheimer's disease.基于机器学习和深度学习的集成虚拟筛选框架识别出用于阿尔茨海默病的新型天然GSK-3β抑制剂。
J Comput Aided Mol Des. 2025 Jul 16;39(1):53. doi: 10.1007/s10822-025-00637-w.
5
Glycogen synthase kinase 3β: a key player in progressive chronic kidney disease.糖原合酶激酶3β:进行性慢性肾病的关键因素
Clin Sci (Lond). 2025 Jun 17;139(12):605-25. doi: 10.1042/CS20245219.
6
TLR3 mediates central sensitization in a chronic migraine model induced by repeated nitroglycerin through the ERK signaling pathway.在由重复给予硝酸甘油诱导的慢性偏头痛模型中,Toll样受体3(TLR3)通过细胞外信号调节激酶(ERK)信号通路介导中枢敏化。
Mol Pain. 2025 Jan-Dec;21:17448069251346373. doi: 10.1177/17448069251346373. Epub 2025 May 23.
7
Pim1 promotes the maintenance of bone homeostasis by regulating osteoclast function.Pim1通过调节破骨细胞功能促进骨稳态的维持。
Exp Mol Med. 2025 Apr;57(4):733-744. doi: 10.1038/s12276-025-01421-4. Epub 2025 Apr 1.
8
TLR3 Knockdown Attenuates Pressure-Induced Neuronal Damage In Vitro.TLR3基因敲低可减轻体外压力诱导的神经元损伤。
J Cell Mol Med. 2024 Dec;28(23):e70276. doi: 10.1111/jcmm.70276.
9
Deubiquitinase USP10 promotes osteosarcoma autophagy and progression through regulating GSK3β-ULK1 axis.去泛素化酶USP10通过调节GSK3β-ULK1轴促进骨肉瘤自噬和进展。
Cell Biosci. 2024 Sep 2;14(1):111. doi: 10.1186/s13578-024-01291-9.
10
BZW2 promotes malignant progression in lung adenocarcinoma through enhancing the ubiquitination and degradation of GSK3β.BZW2通过增强GSK3β的泛素化和降解促进肺腺癌的恶性进展。
Cell Death Discov. 2024 Feb 29;10(1):105. doi: 10.1038/s41420-024-01879-7.
Proc Natl Acad Sci U S A. 2013 Nov 19;110(47):19036-41. doi: 10.1073/pnas.1313575110. Epub 2013 Nov 5.
4
Toll-like receptor 3 in viral pathogenesis: friend or foe?Toll 样受体 3 在病毒发病机制中的作用:是敌是友?
Immunology. 2013 Oct;140(2):153-67. doi: 10.1111/imm.12143.
5
Reprogramming of murine macrophages through TLR2 confers viral resistance via TRAF3-mediated, enhanced interferon production.通过 TLR2 对小鼠巨噬细胞进行重编程可通过 TRAF3 介导的增强干扰素产生来赋予抗病毒抗性。
PLoS Pathog. 2013;9(7):e1003479. doi: 10.1371/journal.ppat.1003479. Epub 2013 Jul 11.
6
TRAF molecules in cell signaling and in human diseases.细胞信号传导及人类疾病中的肿瘤坏死因子受体相关因子(TRAF)分子
J Mol Signal. 2013 Jun 13;8(1):7. doi: 10.1186/1750-2187-8-7.
7
A unique host defense pathway: TRIF mediates both antiviral and antibacterial immune responses.一种独特的宿主防御途径:TRIF 介导抗病毒和抗细菌免疫反应。
Microbes Infect. 2013 Jan;15(1):1-10. doi: 10.1016/j.micinf.2012.10.011. Epub 2012 Oct 29.
8
Human cytomegalovirus induces TLR4 signaling components in monocytes altering TIRAP, TRAM and downstream interferon-beta and TNF-alpha expression.人巨细胞病毒在单核细胞中诱导 TLR4 信号转导成分,改变 TIRAP、TRAM 及下游干扰素-β和 TNF-α的表达。
PLoS One. 2012;7(9):e44500. doi: 10.1371/journal.pone.0044500. Epub 2012 Sep 7.
9
Bruton's tyrosine kinase phosphorylates Toll-like receptor 3 to initiate antiviral response.布鲁顿酪氨酸激酶磷酸化 Toll 样受体 3 以启动抗病毒反应。
Proc Natl Acad Sci U S A. 2012 Apr 10;109(15):5791-6. doi: 10.1073/pnas.1119238109. Epub 2012 Mar 27.
10
Absence of TRIF signaling in lipopolysaccharide-stimulated murine mast cells.脂多糖刺激的鼠肥大细胞中不存在 TRIF 信号。
J Immunol. 2011 May 1;186(9):5478-88. doi: 10.4049/jimmunol.1000458. Epub 2011 Mar 25.