Lund Kaja, Dembinski Jennifer L, Solberg Nina, Urbanucci Alfonso, Mills Ian G, Krauss Stefan
Unit for Cell Signaling, Institute of Microbiology, Cancer Stem Cell, Innovation Center (CAST), Rikshospitalet, Oslo, Norway.
Unit for Cell Signaling, Institute of Microbiology, Cancer Stem Cell, Innovation Center (CAST), Rikshospitalet, Oslo, Norway; Norwegian Institute of Public Health, Division of Infectious Disease Control, Department of Bacteriology and Immunology, Oslo, Norway.
PLoS One. 2015 Apr 10;10(4):e0123684. doi: 10.1371/journal.pone.0123684. eCollection 2015.
Pancreatic adenocarcinoma is a lethal disease with 5-year survival of less than 5%. 5-fluorouracil (5-FU) is a principal first-line therapy, but treatment only extends survival modestly and is seldom curative. Drug resistance and disease recurrence is typical and there is a pressing need to overcome this. To investigate acquired 5-FU resistance in pancreatic adenocarcinoma, we established chemoresistant monoclonal cell lines from the Panc 03.27 cell line by long-term exposure to increasing doses of 5-FU.
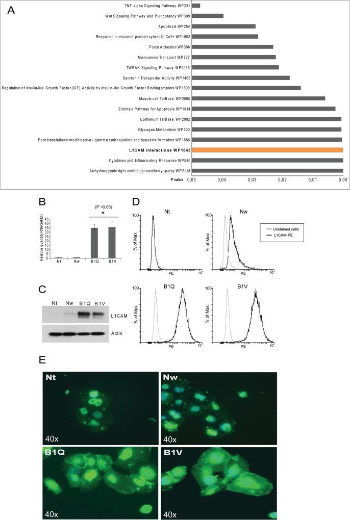
5-FU-resistant cell lines exhibited increased expression of markers associated with multidrug resistance explaining their reduced sensitivity to 5-FU. In addition, 5-FU-resistant cell lines showed alterations typical for an epithelial-to-mesenchymal transition (EMT), including upregulation of mesenchymal markers and increased invasiveness. Microarray analysis revealed the L1CAM pathway as one of the most upregulated pathways in the chemoresistant clones, and a significant upregulation of L1CAM was seen on the RNA and protein level. In pancreatic cancer, expression of L1CAM is associated with a chemoresistant and migratory phenotype. Using esiRNA targeting L1CAM, or by blocking the extracellular part of L1CAM with antibodies, we show that the increased invasiveness observed in the chemoresistant cells functionally depends on L1CAM. Using esiRNA targeting β-catenin and/or Slug, we demonstrate that in the chemoresistant cell lines, L1CAM expression depends on Slug rather than β-catenin.
Our findings establish Slug-induced L1CAM expression as a mediator of a chemoresistant and migratory phenotype in pancreatic adenocarcinoma cells.
胰腺腺癌是一种致命疾病,5年生存率低于5%。5-氟尿嘧啶(5-FU)是主要的一线治疗药物,但治疗仅适度延长生存期,很少能治愈。耐药性和疾病复发很常见,迫切需要克服这一问题。为了研究胰腺腺癌中获得性5-FU耐药性,我们通过长期暴露于递增剂量的5-FU,从Panc 03.27细胞系建立了化疗耐药单克隆细胞系。
5-FU耐药细胞系中与多药耐药相关的标志物表达增加,这解释了它们对5-FU敏感性降低的原因。此外,5-FU耐药细胞系表现出上皮-间质转化(EMT)的典型改变,包括间质标志物上调和侵袭性增加。基因芯片分析显示L1细胞粘附分子(L1CAM)通路是化疗耐药克隆中上调最明显的通路之一,在RNA和蛋白质水平均可见L1CAM显著上调。在胰腺癌中,L1CAM的表达与化疗耐药和迁移表型相关。通过使用靶向L1CAM的esiRNA,或用抗体阻断L1CAM的细胞外部分,我们发现化疗耐药细胞中观察到的侵袭性增加在功能上依赖于L1CAM。通过使用靶向β-连环蛋白和/或锌指蛋白Snail(Slug)的esiRNA,我们证明在化疗耐药细胞系中,L1CAM的表达依赖于Slug而不是β-连环蛋白。
我们的研究结果表明,Slug诱导的L1CAM表达是胰腺腺癌细胞化疗耐药和迁移表型的介导因素。