Suppr超能文献

蛞蝓通过上调基质金属蛋白酶-9 和肌动蛋白细胞骨架重塑增强胰腺癌的侵袭能力。

Slug enhances invasion ability of pancreatic cancer cells through upregulation of matrix metalloproteinase-9 and actin cytoskeleton remodeling.

机构信息

Department of General Surgery, The Affiliated Hospital of Medical College, QingDao University, QingDao, PR China.

出版信息

Lab Invest. 2011 Mar;91(3):426-38. doi: 10.1038/labinvest.2010.201. Epub 2011 Jan 31.

Abstract

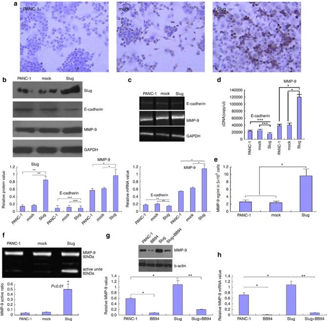
Slug, a member of the Snail family of transcription factors, has a crucial role in the regulation of epithelial-mesenchymal transition (EMT) by suppressing several epithelial markers and adhesion molecules, including E-cadherin. A recent study demonstrated that no relationship exists between Slug and E-cadherin in pancreatic cancer. Another study showed that in malignant mesothelioma effusions Slug was associated with matrix metalloproteinase (MMP) expression, but that there was no association with E-cadherin. F-ascin is an actin-bundling protein involved in filopodia assembly and cancer invasion and metastasis of multiple epithelial cancer types. In this study, we investigated Slug, E-cadherin, and MMP-9 expression using immunohistochemistry in 60 patients with pancreatic cancer and their correlation with carcinoma invasion and metastasis. Additionally, we observed the effects of Slug on invasion and metastasis in the pancreatic cancer cell line PANC-1. Alterations in Slug, MMP-9, and E-cadherin were determined by RT-PCR, western blot, and immunohistochemistry. Alterations in MMP-9 and F-actin cytoskeleton were determined by immunofluorescence staining, flow cytometry (FCM), or gelatin zymography. Slug, E-cadherin, and MMP-9 expression in pancreatic cancer was significantly associated with lymph node metastases and we found a significant correlation between Slug and MMP-9 expression; however, no significant correlation was observed between Slug and E-cadherin expression. Slug transfection significantly increased invasion and metastasis in PANC-1 cells and orthotopic tumor of mouse in vivo, and significantly upregulated and activated MMP-9; however, there was no effect on E-cadherin expression. Slug promoted the formation of lamelliopodia or filopodia in PANC-1 cells. The intracellular F-actin and MMP-9 was increased and relocated to the front of the extending pseudopodia from the perinuclear pool in Slug-transfected PANC-1 cells. These results suggest that Slug promotes migration and invasion of PANC-1 cells, which may correlate with the reorganization of MMP-9 and remodeling of the F-actin cytoskeleton, but not with E-cadherin expression.

摘要

slug 是蜗牛家族转录因子的成员,在调节上皮-间充质转化 (EMT) 中具有重要作用,它抑制几个上皮标志物和黏附分子,包括 E-钙黏蛋白。最近的一项研究表明 slug 在胰腺癌中与 E-钙黏蛋白无关。另一项研究表明,在恶性间皮瘤渗出液中,slug 与基质金属蛋白酶 (MMP) 的表达有关,但与 E-钙黏蛋白无关。F-ascin 是一种肌动蛋白结合蛋白,参与形成丝状伪足和多种上皮癌类型的癌症侵袭和转移。在这项研究中,我们使用免疫组织化学方法在 60 例胰腺癌患者中研究了 slug、E-钙黏蛋白和 MMP-9 的表达及其与癌侵袭和转移的相关性。此外,我们观察了 slug 在胰腺癌细胞系 PANC-1 中的侵袭和转移作用。通过 RT-PCR、western blot 和免疫组织化学方法确定 slug、MMP-9 和 E-钙黏蛋白的改变。通过免疫荧光染色、流式细胞术 (FCM) 或明胶酶谱法确定 MMP-9 和 F-肌动蛋白细胞骨架的改变。胰腺癌中 slug、MMP-9 和 E-钙黏蛋白的改变与淋巴结转移显著相关,我们发现 slug 与 MMP-9 表达之间存在显著相关性;然而,slug 与 E-钙黏蛋白表达之间无显著相关性。slug 转染显著增加了 PANC-1 细胞的侵袭和转移,以及体内小鼠的原位肿瘤,并显著上调和激活了 MMP-9;然而,对 E-钙黏蛋白表达没有影响。slug 促进了 PANC-1 细胞中片状伪足或丝状伪足的形成。转染 slug 的 PANC-1 细胞中细胞内 F-肌动蛋白和 MMP-9 增加,并从前核池重新定位到延伸的伪足前端。这些结果表明 slug 促进了 PANC-1 细胞的迁移和侵袭,这可能与 MMP-9 的重排和 F-肌动蛋白细胞骨架的重塑有关,而与 E-钙黏蛋白表达无关。

https://cdn.ncbi.nlm.nih.gov/pmc/blobs/de3e/3125102/483bc36af9dc/labinvest2010201f1.jpg

文献检索

告别复杂PubMed语法,用中文像聊天一样搜索,搜遍4000万医学文献。AI智能推荐,让科研检索更轻松。

立即免费搜索

文件翻译

保留排版,准确专业,支持PDF/Word/PPT等文件格式,支持 12+语言互译。

免费翻译文档

深度研究

AI帮你快速写综述,25分钟生成高质量综述,智能提取关键信息,辅助科研写作。

立即免费体验