Suppr超能文献

SMC1A过表达作为晚期结直肠癌预后不良预测指标的作用。

Role of SMC1A overexpression as a predictor of poor prognosis in late stage colorectal cancer.

作者信息

Wang Jianwei, Yu Shaojun, Cui Liming, Wang Wenhui, Li Jun, Wang Ke, Lao Xinyuan

机构信息

Department of Surgical Oncology, Second Affiliated Hospital, Zhejiang University School of Medicine, Hangzhou, 310009, China.

Holly Lab Shanghai, Shanghai, 200233, China.

出版信息

BMC Cancer. 2015 Mar 4;15:90. doi: 10.1186/s12885-015-1085-4.

Abstract

BACKGROUND

Structural maintenance of chromosomes 1A (SMC1A) is a member of the cohesion family of proteins that plays crucial roles in cell cycle control. Recent studies have concluded that SMC1A is involved in the pathogenesis of cancer. This study aims to evaluate the functional role of SMC1A in colorectal cancer (CRC) both in vitro and in vivo, and the underlying molecular mechanisms.

METHODS

We firstly investigated the expression levels of SMC1A in 427 CRC specimens. Antigen expression was determined by immunohistochemical analysis of SMC1A on tissue microarrays. Stable SMC1A knockdown CRC cell lines were employed. The effects of SMC1A depletion on cell growth in vitro were examined by MTT, colony formation and flow cytometry assays. Tumor forming was evaluated by nude mice model in vivo. To detect the activation of intracellular signaling, pathscan intracellular signaling array and western blotting were performed.

RESULTS

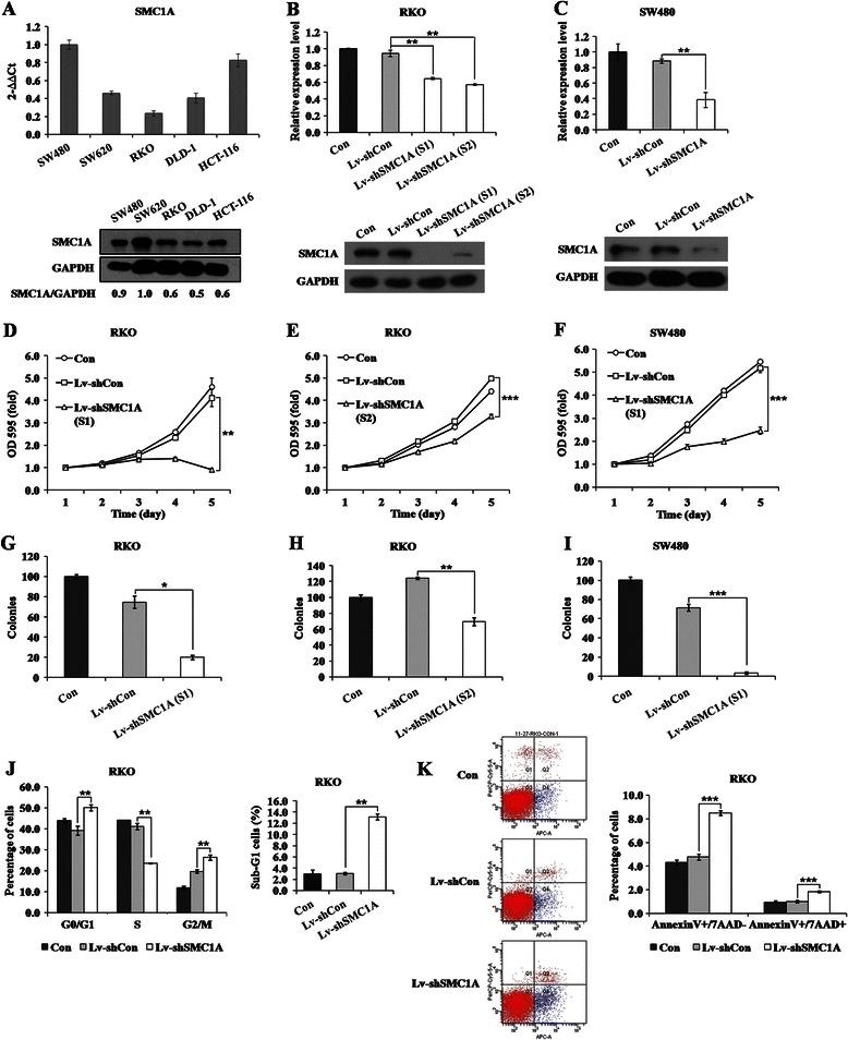
The expression of SMC1A was much stronger in CRC tumor tissues than in adenomas and normal colorectal tissues. High SMC1A expression, indicated as an independent poor prognostic predictor for patients with stage III and stage IV CRC, was correlated with overall survival (OS) (p = 0.008). Functional analysis indicated that SMC1A knockdown by small interfering RNA (siRNA) mediated the significant inhibition of cell proliferation; induced cell cycle arrest and apoptosis via the suppression of CDK4, PCNA and PARP; and blocked the activation of the Erk1/2 and Akt cascades in CRC cells. In addition, SMC1A depletion significantly decreased the growth of subcutaneously inoculated tumors in nude mice.

CONCLUSIONS

These results suggest that SMC1A plays an essential role in the development of CRC and may be a predictive factor in patients with CRC. The inhibition of SMC1A may serve as a promising therapeutic strategy for human CRC.

摘要

背景

染色体结构维持蛋白1A(SMC1A)是黏连蛋白家族的成员,在细胞周期调控中发挥关键作用。最近的研究得出结论,SMC1A参与癌症的发病机制。本研究旨在评估SMC1A在体外和体内对结直肠癌(CRC)的功能作用及其潜在的分子机制。

方法

我们首先研究了427例CRC标本中SMC1A的表达水平。通过对组织芯片上的SMC1A进行免疫组织化学分析来确定抗原表达。使用稳定敲低SMC1A的CRC细胞系。通过MTT、集落形成和流式细胞术检测SMC1A缺失对体外细胞生长的影响。通过体内裸鼠模型评估肿瘤形成。为检测细胞内信号的激活,进行了通路扫描细胞内信号阵列和蛋白质印迹分析。

结果

SMC1A在CRC肿瘤组织中的表达比腺瘤和正常结直肠组织中强得多。高SMC1A表达被认为是III期和IV期CRC患者独立的不良预后预测指标,与总生存期(OS)相关(p = 0.008)。功能分析表明,小干扰RNA(siRNA)介导的SMC1A敲低显著抑制细胞增殖;通过抑制CDK4、PCNA和PARP诱导细胞周期停滞和凋亡;并阻断CRC细胞中Erk1/2和Akt信号级联的激活。此外,SMC1A缺失显著降低了裸鼠皮下接种肿瘤的生长。

结论

这些结果表明,SMC1A在CRC的发展中起重要作用,可能是CRC患者的一个预测因素。抑制SMC1A可能是一种有前景的人类CRC治疗策略。

https://cdn.ncbi.nlm.nih.gov/pmc/blobs/5e9a/4352287/bed181998df5/12885_2015_1085_Fig1_HTML.jpg

相似文献

2
Downregulation of SMC1A inhibits growth and increases apoptosis and chemosensitivity of colorectal cancer cells.
J Int Med Res. 2016 Feb;44(1):67-74. doi: 10.1177/0300060515600188. Epub 2015 Dec 3.
3
OVOL2, an Inhibitor of WNT Signaling, Reduces Invasive Activities of Human and Mouse Cancer Cells and Is Down-regulated in Human Colorectal Tumors.
Gastroenterology. 2016 Mar;150(3):659-671.e16. doi: 10.1053/j.gastro.2015.11.041. Epub 2015 Nov 24.
4
Solute carrier family 34 member 2 overexpression contributes to tumor growth and poor patient survival in colorectal cancer.
Biomed Pharmacother. 2018 Mar;99:645-654. doi: 10.1016/j.biopha.2018.01.124. Epub 2018 Feb 20.
6
SMC1A promotes growth and migration of prostate cancer in vitro and in vivo.
Int J Oncol. 2016 Nov;49(5):1963-1972. doi: 10.3892/ijo.2016.3697. Epub 2016 Sep 19.
8
Overexpression of LARP1 predicts poor prognosis of colorectal cancer and is expected to be a potential therapeutic target.
Tumour Biol. 2016 Nov;37(11):14585-14594. doi: 10.1007/s13277-016-5332-3. Epub 2016 Sep 10.
9
Granulin epithelin precursor promotes colorectal carcinogenesis by activating MARK/ERK pathway.
J Transl Med. 2018 Jun 4;16(1):150. doi: 10.1186/s12967-018-1530-7.
10
SMC1A recruits tumor-associated-fibroblasts (TAFs) and promotes colorectal cancer metastasis.
Cancer Lett. 2017 Jan 28;385:39-45. doi: 10.1016/j.canlet.2016.10.041. Epub 2016 Nov 4.

引用本文的文献

2
Loop Extrusion Machinery Impairments in Models and Disease.
Cells. 2024 Nov 17;13(22):1896. doi: 10.3390/cells13221896.
4
The synergism of SMC1A cohesin gene silencing and bevacizumab against colorectal cancer.
J Exp Clin Cancer Res. 2024 Feb 16;43(1):49. doi: 10.1186/s13046-024-02976-2.
5
MiR-520d-3p suppresses the proliferation and epithelial-mesenchymal transition of cervical cancer cells by targeting ZFP36L2.
Heliyon. 2023 Jul 28;9(8):e18789. doi: 10.1016/j.heliyon.2023.e18789. eCollection 2023 Aug.
6
8
Effects of SMC1A on immune microenvironment and cancer stem cells in colon adenocarcinoma.
Cancer Med. 2023 Jun;12(11):12881-12895. doi: 10.1002/cam4.5891. Epub 2023 Apr 25.
10
CCL18 promotes breast cancer progression by exosomal miR-760 activation of ARF6/Src/PI3K/Akt pathway.
Mol Ther Oncolytics. 2022 Mar 15;25:1-15. doi: 10.1016/j.omto.2022.03.004. eCollection 2022 Jun 16.

本文引用的文献

1
Knockdown of ANLN by lentivirus inhibits cell growth and migration in human breast cancer.
Mol Cell Biochem. 2015 Jan;398(1-2):11-9. doi: 10.1007/s11010-014-2200-6. Epub 2014 Sep 16.
2
Spindle and kinetochore-associated protein 1 is overexpressed in gastric cancer and modulates cell growth.
Mol Cell Biochem. 2014 Jun;391(1-2):167-74. doi: 10.1007/s11010-014-1999-1. Epub 2014 Mar 14.
3
Suppression of SCIN inhibits human prostate cancer cell proliferation and induces G0/G1 phase arrest.
Int J Oncol. 2014 Jan;44(1):161-6. doi: 10.3892/ijo.2013.2170. Epub 2013 Nov 8.
5
siRNA-mediated knockdown of SMC1A expression suppresses the proliferation of glioblastoma cells.
Mol Cell Biochem. 2013 Sep;381(1-2):209-15. doi: 10.1007/s11010-013-1704-9. Epub 2013 Jun 11.
6
Knocking down SMC1A inhibits growth and leads to G2/M arrest in human glioma cells.
Int J Clin Exp Pathol. 2013 Apr 15;6(5):862-9. Print 2013.
7
Knockdown of ZFX inhibits gastric cancer cell growth in vitro and in vivo via downregulating the ERK-MAPK pathway.
Cancer Lett. 2013 Sep 1;337(2):293-300. doi: 10.1016/j.canlet.2013.04.003. Epub 2013 Apr 13.
8
Stabilization of MDA-7/IL-24 for colon cancer therapy.
Cancer Lett. 2013 Jul 28;335(2):421-30. doi: 10.1016/j.canlet.2013.02.055. Epub 2013 Mar 7.
9
Screening a phage display library for a novel FGF8b-binding peptide with anti-tumor effect on prostate cancer.
Exp Cell Res. 2013 May 1;319(8):1156-64. doi: 10.1016/j.yexcr.2013.02.007. Epub 2013 Mar 4.

文献AI研究员

20分钟写一篇综述,助力文献阅读效率提升50倍。

立即体验

用中文搜PubMed

大模型驱动的PubMed中文搜索引擎

马上搜索

文档翻译

学术文献翻译模型,支持多种主流文档格式。

立即体验