Suppr超能文献

SMC1A 对结肠腺癌免疫微环境和肿瘤干细胞的影响。

Effects of SMC1A on immune microenvironment and cancer stem cells in colon adenocarcinoma.

机构信息

Department of Oncology, The Affiliated Huaian No.1 People's Hospital of Nanjing Medical University, Huaian, China.

The Affiliated Huaian No.1 People's Hospital of Nanjing Medical University, Huaian, China.

出版信息

Cancer Med. 2023 Jun;12(11):12881-12895. doi: 10.1002/cam4.5891. Epub 2023 Apr 25.

Abstract

BACKGROUND

Our previous study suggested that SMC1 has significant functions in colorectal cancer (CRC). However, few reports have shown the effects of structural maintenance of chromosomes 1 (SMC1A) on the immune microenvironment and tumor stem cells.

METHODS

The Cancer Genome Atlas (TCGA) database, CPTAC database, Human Protein Atlas (HPA) database, the Cancer Cell Line Encyclopedia (CCLE) and Tumor Immune Single-cell Hub were used. Flow cytometry and immunohistochemical analysis were checked for immune infiltration on MC38 mice model. Human CRC tissues were tested with RT-qPCR.

RESULTS

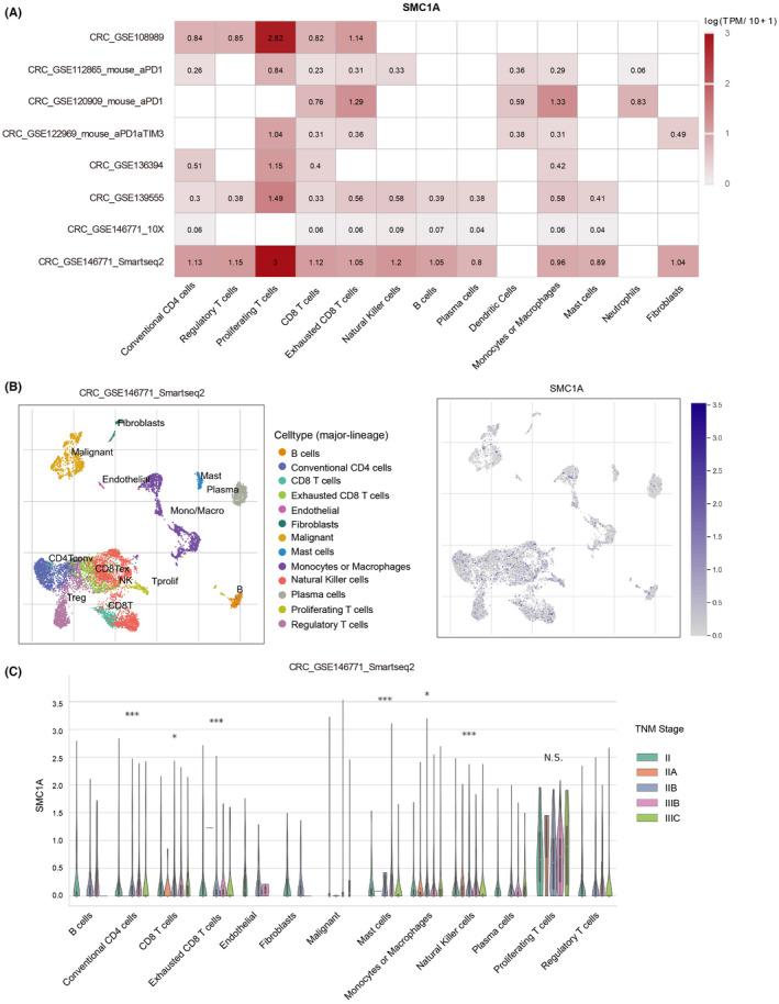
The mRNA and protein levels of SMC1A were increased in colon adenocarcinoma (COAD) samples. SMC1A was associated with DNA activity. Interestingly, SMC1A was highly expressed in many types of immune cells at single-cell levels. Moreover, the high expression of SMC1A was positively correlated with immune infiltration, and immunohistochemical analysis showed that SMC1A was positively associated with CD45 expression in MC38 mice model. Also, the percentage of IL4 CD4 T cells (Th2) and FoxP3 CD4 T cells (Tregs) was significantly higher in the SMC1A overexpression group than in control by flow cytometry assay in vivo. SMC1A expression could affect the proliferation of T cells in the mice model. The mutation and somatic cell copy number variation (SCNV) of SMC1A were also associated with immune cell infiltration. In addition to SMC1A in the "hot" T-cell inflammatory microenvironment of colon cancer, SMC1A also positively correlates with the immune checkpoint genes CD274, CTLA4, and PDCD1 in colon adenocarcinoma (COAD) samples. Furthermore, we also found that SMC1A plays a positive correlation with the induction of cancer stem cells (CSCs). Our results also showed that miR-23b-3p binds SMC1A.

CONCLUSION

SMC1A may be a bidirectional target switch that simultaneously regulates the immune microenvironment and tumor stem cells. Moreover, SMC1A may be a biomarker for the prediction of immune checkpoint inhibitor (ICI) therapy.

摘要

背景

我们之前的研究表明 SMC1 在结直肠癌(CRC)中具有重要功能。然而,很少有报道表明结构维持染色体 1(SMC1A)对免疫微环境和肿瘤干细胞的影响。

方法

使用癌症基因组图谱(TCGA)数据库、CPTAC 数据库、人类蛋白质图谱(HPA)数据库、癌症细胞系百科全书(CCLE)和肿瘤免疫单细胞中心。在 MC38 小鼠模型上进行流式细胞术和免疫组织化学分析以检查免疫浸润。用人结直肠癌组织进行 RT-qPCR 检测。

结果

SMC1A 的 mRNA 和蛋白水平在结肠腺癌(COAD)样本中升高。SMC1A 与 DNA 活性有关。有趣的是,SMC1A 在单细胞水平上在许多类型的免疫细胞中高度表达。此外,SMC1A 的高表达与免疫浸润呈正相关,免疫组织化学分析显示 SMC1A 在 MC38 小鼠模型中与 CD45 表达呈正相关。此外,通过体内流式细胞术检测,SMC1A 过表达组中 IL4 CD4 T 细胞(Th2)和 FoxP3 CD4 T 细胞(Tregs)的百分比明显高于对照组。SMC1A 表达可影响小鼠模型中 T 细胞的增殖。SMC1A 的突变和体细胞拷贝数变异(SCNV)也与免疫细胞浸润有关。除了 SMC1A 在结肠癌的“热”T 细胞炎症微环境中,SMC1A 还与结肠腺癌(COAD)样本中的免疫检查点基因 CD274、CTLA4 和 PDCD1 呈正相关。此外,我们还发现 SMC1A 与癌症干细胞(CSC)的诱导呈正相关。我们的结果还表明,miR-23b-3p 结合 SMC1A。

结论

SMC1A 可能是同时调节免疫微环境和肿瘤干细胞的双向靶标开关。此外,SMC1A 可能是免疫检查点抑制剂(ICI)治疗预测的生物标志物。

https://cdn.ncbi.nlm.nih.gov/pmc/blobs/eaaa/10278469/d7db979ef5e8/CAM4-12-12881-g001.jpg

文献AI研究员

20分钟写一篇综述,助力文献阅读效率提升50倍。

立即体验

用中文搜PubMed

大模型驱动的PubMed中文搜索引擎

马上搜索

文档翻译

学术文献翻译模型,支持多种主流文档格式。

立即体验