Kuilman Thomas, Velds Arno, Kemper Kristel, Ranzani Marco, Bombardelli Lorenzo, Hoogstraat Marlous, Nevedomskaya Ekaterina, Xu Guotai, de Ruiter Julian, Lolkema Martijn P, Ylstra Bauke, Jonkers Jos, Rottenberg Sven, Wessels Lodewyk F, Adams David J, Peeper Daniel S, Krijgsman Oscar
Division of Molecular Oncology, Netherlands Cancer Institute, Plesmanlaan 121, 1066 CX, Amsterdam, The Netherlands.
Central Genomic Facility, Netherlands Cancer Institute, Amsterdam, The Netherlands.
Genome Biol. 2015 Feb 27;16(1):49. doi: 10.1186/s13059-015-0617-1.
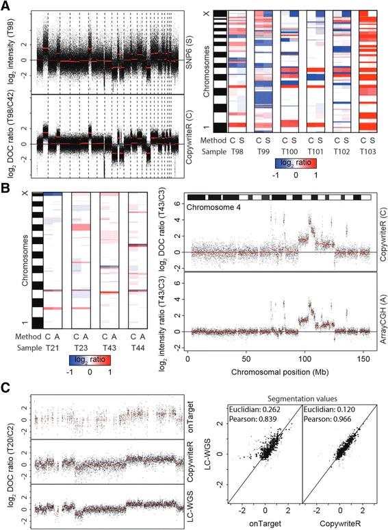
Current methods for detection of copy number variants (CNV) and aberrations (CNA) from targeted sequencing data are based on the depth of coverage of captured exons. Accurate CNA determination is complicated by uneven genomic distribution and non-uniform capture efficiency of targeted exons. Here we present CopywriteR, which eludes these problems by exploiting 'off-target' sequence reads. CopywriteR allows for extracting uniformly distributed copy number information, can be used without reference, and can be applied to sequencing data obtained from various techniques including chromatin immunoprecipitation and target enrichment on small gene panels. CopywriteR outperforms existing methods and constitutes a widely applicable alternative to available tools.
目前,从靶向测序数据中检测拷贝数变异(CNV)和畸变(CNA)的方法是基于捕获外显子的覆盖深度。由于靶向外显子在基因组中的分布不均以及捕获效率不一致,准确确定CNA变得复杂。在此,我们介绍CopywriteR,它通过利用“脱靶”序列读数规避了这些问题。CopywriteR能够提取均匀分布的拷贝数信息,无需参考即可使用,并且可应用于从各种技术获得的测序数据,包括染色质免疫沉淀和小基因面板上的靶向富集。CopywriteR优于现有方法,是现有工具广泛适用的替代方法。