Suppr超能文献

Wnt/β-连环蛋白信号通路通过活性氧介导的聚(ADP-核糖)聚合酶/凋亡诱导因子依赖性途径减少卡介苗诱导的巨噬细胞坏死。

Wnt/β-catenin signaling reduces Bacillus Calmette-Guerin-induced macrophage necrosis through a ROS -mediated PARP/AIF-dependent pathway.

作者信息

Wu Xiaoling, Deng Guangcun, Li Min, Li Yong, Ma Chunyan, Wang Yujiong, Liu Xiaoming

机构信息

Key Laboratory of Ministry of Education for Conservation and Utilization of Special Biological Resources in the Western China, Ningxia University, 539 W Helanshan Road, Xixia District, Yinchuan, Ningxia, 750021, China.

College of Life Science, Ningxia University, 539 W Helanshan Road, Xixia District, Yinchuan, Ningxia, 750021, China.

出版信息

BMC Immunol. 2015 Mar 18;16:16. doi: 10.1186/s12865-015-0080-5.

Abstract

BACKGROUND

Necrosis of alveolar macrophages following Mycobacterium tuberculosis infection has been demonstrated to play a vital role in the pathogenesis of tuberculosis. Our previous study demonstrated that Wnt/β-catenin signaling was able to promote mycobacteria-infected cell apoptosis by a caspase-dependent pathway. However, the functionality of this signaling in the necrosis of macrophage following mycobacterial infection remains largely unknown.

METHODS

Murine macrophage RAW264.7 cells were infected with Bacillus Calmette-Guerin (BCG) in the presence of Wnt/β-catenin signaling. The necrotic cell death was determined by cytometric assay and electronic microscopy; the productions of reactive oxygen species (ROS) and reduced glutathione (GSH) were measured by a cytometric analysis and an enzyme-linked immunosorbent assay, respectively; and the activity of poly (ADP-ribose) polymerase 1 (PARP-1)/apoptosis inhibition factor (AIF) signaling was examined by an immunoblotting assay.

RESULTS

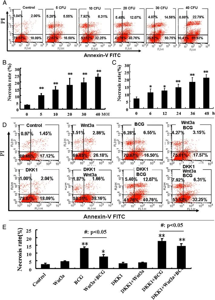
The BCG can induce RAW264.7 macrophage cells necrosis in a dose- and time-dependent manner along with an accumulation of reactive oxygen species (ROS). Intriguingly, an enhancement of Wnt/β-catenin signaling shows an ability to reduce the mycobacteria-induced macrophage necrosis. Mechanistically, the activation of Wnt/β-catenin signaling is capable of inhibiting the necrotic cell death in BCG-infected RAW264.7 cells through a mechanism by which the Wnt signaling scavenges intracellular ROS accumulation and increases cellular GSH concentration. In addition, immunoblotting analysis further reveals that Wnt/β-catenin signaling is capable of inhibiting the ROS-mediated cell necrosis in part through a PARP-1/AIF- dependent pathway.

CONCLUSIONS

An activation of Wnt/β-catenin signaling can inhibit BCG-induced macrophage necrosis by increasing the production of GSH and scavenging ROS in part through a mechanism of repression of PARP-1/AIF signaling pathway. This finding may thus provide an insight into the underlying mechanism of alveolar macrophage cell death in response to mycobacterial infection.

摘要

背景

结核分枝杆菌感染后肺泡巨噬细胞坏死在结核病发病机制中起着至关重要的作用。我们之前的研究表明,Wnt/β-连环蛋白信号通路能够通过半胱天冬酶依赖性途径促进分枝杆菌感染细胞的凋亡。然而,该信号通路在分枝杆菌感染后巨噬细胞坏死中的功能仍 largely 未知。

方法

在 Wnt/β-连环蛋白信号通路存在的情况下,用卡介苗(BCG)感染小鼠巨噬细胞 RAW264.7 细胞。通过细胞计数分析和电子显微镜确定坏死性细胞死亡;分别通过细胞计数分析和酶联免疫吸附测定测量活性氧(ROS)和还原型谷胱甘肽(GSH)的产生;通过免疫印迹测定检查聚(ADP-核糖)聚合酶 1(PARP-1)/凋亡抑制因子(AIF)信号通路的活性。

结果

BCG 可剂量和时间依赖性地诱导 RAW264.7 巨噬细胞坏死,并伴有活性氧(ROS)的积累。有趣的是,Wnt/β-连环蛋白信号通路的增强显示出降低分枝杆菌诱导的巨噬细胞坏死的能力。从机制上讲,Wnt/β-连环蛋白信号通路的激活能够通过 Wnt 信号清除细胞内 ROS 积累并增加细胞 GSH 浓度的机制来抑制 BCG 感染的 RAW264.7 细胞中的坏死性细胞死亡。此外,免疫印迹分析进一步揭示,Wnt/β-连环蛋白信号通路能够部分通过 PARP-1/AIF 依赖性途径抑制 ROS 介导的细胞坏死。

结论

Wnt/β-连环蛋白信号通路的激活可通过增加 GSH 的产生并部分通过抑制 PARP-1/AIF 信号通路的机制清除 ROS 来抑制 BCG 诱导的巨噬细胞坏死。因此,这一发现可能为深入了解肺泡巨噬细胞对分枝杆菌感染的细胞死亡潜在机制提供线索。

https://cdn.ncbi.nlm.nih.gov/pmc/blobs/f49d/4394565/d776c5f8a034/12865_2015_80_Fig1_HTML.jpg

文献AI研究员

20分钟写一篇综述,助力文献阅读效率提升50倍。

立即体验

用中文搜PubMed

大模型驱动的PubMed中文搜索引擎

马上搜索

文档翻译

学术文献翻译模型,支持多种主流文档格式。

立即体验