Suppr超能文献

表达KRAS C118S的细胞系中HRAS G12V驱动的肿瘤发生减少。

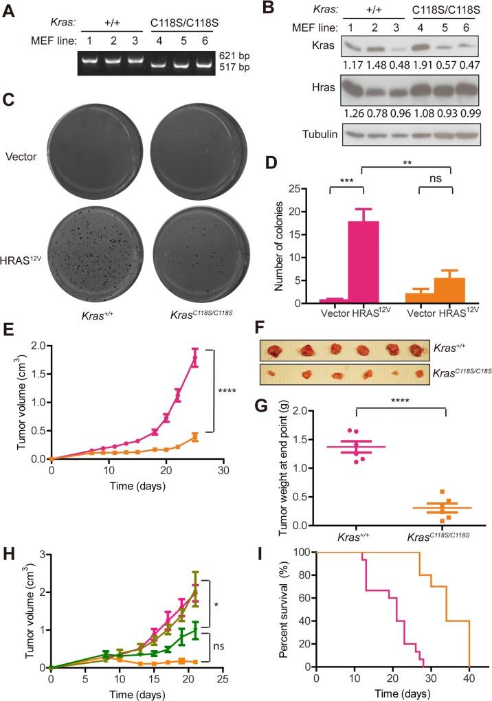
Reduced HRAS G12V-Driven Tumorigenesis of Cell Lines Expressing KRAS C118S.

作者信息

Huang Lu, Counter Christopher M

机构信息

Department of Pharmacology & Cancer Biology, Duke University Medical Center, Durham, North Carolina, United States of America.

Department of Pharmacology & Cancer Biology, Duke University Medical Center, Durham, North Carolina, United States of America; Department of Radiation Oncology, Duke University Medical Center, Durham, North Carolina, United States of America.

出版信息

PLoS One. 2015 Apr 22;10(4):e0123918. doi: 10.1371/journal.pone.0123918. eCollection 2015.

Abstract

In many different human cancers, one of the HRAS, NRAS, or KRAS genes in the RAS family of small GTPases acquires an oncogenic mutation that renders the encoded protein constitutively GTP-bound and thereby active, which is well established to promote tumorigenesis. In addition to oncogenic mutations, accumulating evidence suggests that the wild-type isoforms may also be activated and contribute to oncogenic RAS-driven tumorigenesis. In this regard, redox-dependent reactions with cysteine 118 (C118) have been found to promote activation of wild-type HRAS and NRAS. We sought to determine if this residue is also important for the activation of wild-type KRAS and promotion of tumorigenesis. Thus, we mutated C118 to serine (C118S) in wild-type KRAS to block redox-dependent reactions at this site. We now report that this mutation reduced the level of GTP-bound KRAS and impaired RAS signaling stimulated by the growth factor EGF. With regards to tumorigenesis, we also report that oncogenic HRAS-transformed human cells in which endogenous KRAS was knocked down and replaced with KRASC118S exhibited reduced xenograft tumor growth, as did oncogenic HRAS-transformed KrasC118S/C118S murine cells in which the C118S mutation was knocked into the endogenous Kras gene. Taken together, these data suggest a role for redox-dependent activation of wild-type KRAS through C118 in oncogenic HRAS-driven tumorigenesis.

摘要

在许多不同类型的人类癌症中,小GTP酶RAS家族中的HRAS、NRAS或KRAS基因之一会发生致癌突变,使编码的蛋白质持续结合GTP并因此激活,这已被充分证实可促进肿瘤发生。除了致癌突变外,越来越多的证据表明野生型异构体也可能被激活并促进致癌RAS驱动的肿瘤发生。在这方面,已发现与半胱氨酸118(C118)发生的氧化还原依赖性反应可促进野生型HRAS和NRAS的激活。我们试图确定该残基对于野生型KRAS的激活和肿瘤发生的促进是否也很重要。因此,我们将野生型KRAS中的C118突变为丝氨酸(C118S),以阻断该位点的氧化还原依赖性反应。我们现在报告,这种突变降低了结合GTP的KRAS水平,并损害了生长因子EGF刺激的RAS信号传导。关于肿瘤发生,我们还报告说,在内源性KRAS被敲低并用KRASC118S替代的致癌HRAS转化的人类细胞中,异种移植肿瘤生长减少,在致癌HRAS转化的KrasC118S/C118S小鼠细胞中也是如此,其中C118S突变被敲入内源性Kras基因。综上所述,这些数据表明在致癌HRAS驱动的肿瘤发生中,通过C118对野生型KRAS进行氧化还原依赖性激活发挥了作用。

https://cdn.ncbi.nlm.nih.gov/pmc/blobs/4bea/4406447/d9afd3374093/pone.0123918.g001.jpg

文献AI研究员

20分钟写一篇综述,助力文献阅读效率提升50倍。

立即体验

用中文搜PubMed

大模型驱动的PubMed中文搜索引擎

马上搜索

文档翻译

学术文献翻译模型,支持多种主流文档格式。

立即体验