Suppr超能文献

具有干性相关特性的肉芽组织来源细胞的激活与调控。

Activation and regulation of the granulation tissue derived cells with stemness-related properties.

作者信息

Chen Zelin, Dai Tingyu, Chen Xia, Tan Li, Shi Chunmeng

机构信息

Institute of Combined Injury, State Key Laboratory of Trauma, Burns and Combined Injury, Chongqing Engineering Research Center for Nanomedicine, College of Preventive Medicine, Third Military Medical University, Chongqing, 400038, China.

出版信息

Stem Cell Res Ther. 2015 Apr 29;6(1):85. doi: 10.1186/s13287-015-0070-9.

Abstract

INTRODUCTION

Skin as the largest and easily accessible organ of the body represents an abundant source of adult stem cells. Among them, dermal stem cells hold great promise in tissue repair and the skin granulation tissue has been recently proposed as a promising source of dermal stem cells, but their biological characteristics have not been well investigated.

METHODS

The 5-bromo-2'-deoxyuridine (BrdU) lineage tracing approach was employed to chase dermal stem cells in vivo. Granulation tissue derived cells (GTCs) were isolated and their in vitro proliferation, self-renewing, migration, and multi-differentiation capabilities were assessed. Combined radiation and skin wound model was used to investigate the therapeutic effects of GTCs. MicroRNA-21 (miR-21) antagomir was used to antagonize miR-21 expression. Reactive oxygen species (ROS) were scavenged by N-acetyl cysteine (NAC).

RESULTS

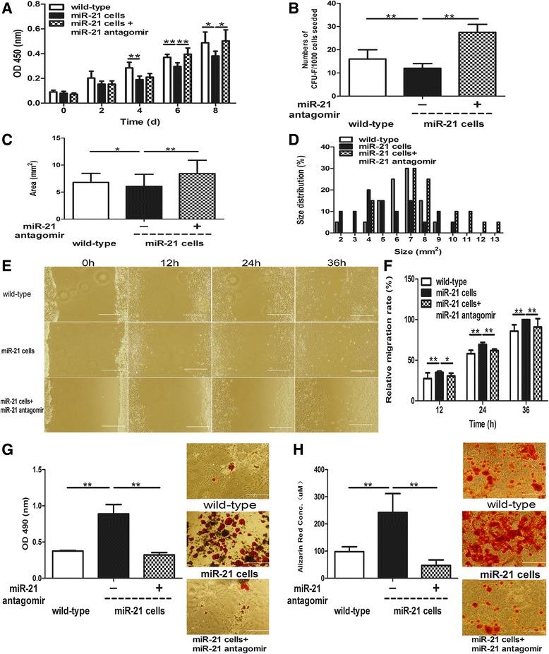
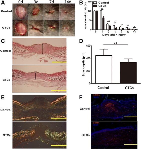
The quiescent dermal stem/progenitor cells were activated to proliferate upon injury and enriched in granulation tissues. GTCs exhibited enhanced proliferation, colony formation and multi-differentiation capacities. Topical transplantation of GTCs into the combined radiation and skin wound mice accelerated wound healing and reduced tissue fibrosis. Blockade of the miR-21 expression in GTCs inhibited cell migration and differentiation, but promoted cell proliferation and self-renewing at least partially via a ROS dependent pathway.

CONCLUSIONS

The granulation tissue may represent an alternative adult stem cell source in tissue replacement therapy and miR-21 mediated ROS generation negatively regulates the stemness-related properties of granulation tissue derived cells.

摘要

引言

皮肤作为人体最大且易于触及的器官,是成体干细胞的丰富来源。其中,真皮干细胞在组织修复方面具有巨大潜力,皮肤肉芽组织最近被认为是真皮干细胞的一个有前景的来源,但其生物学特性尚未得到充分研究。

方法

采用5-溴-2'-脱氧尿苷(BrdU)谱系追踪方法在体内追踪真皮干细胞。分离肉芽组织来源的细胞(GTCs),并评估其体外增殖、自我更新、迁移和多分化能力。联合辐射和皮肤伤口模型用于研究GTCs的治疗效果。使用微小RNA-21(miR-21)拮抗剂拮抗miR-21的表达。用N-乙酰半胱氨酸(NAC)清除活性氧(ROS)。

结果

静止的真皮干/祖细胞在损伤后被激活增殖,并在肉芽组织中富集。GTCs表现出增强的增殖、集落形成和多分化能力。将GTCs局部移植到联合辐射和皮肤伤口的小鼠体内可加速伤口愈合并减少组织纤维化。阻断GTCs中miR-21的表达可抑制细胞迁移和分化,但至少部分通过ROS依赖途径促进细胞增殖和自我更新。

结论

肉芽组织可能是组织替代治疗中另一种成体干细胞来源,miR-21介导的ROS生成负向调节肉芽组织来源细胞的干性相关特性。

https://cdn.ncbi.nlm.nih.gov/pmc/blobs/80d5/4446126/328e7040021c/13287_2015_70_Fig1_HTML.jpg

文献检索

告别复杂PubMed语法,用中文像聊天一样搜索,搜遍4000万医学文献。AI智能推荐,让科研检索更轻松。

立即免费搜索

文件翻译

保留排版,准确专业,支持PDF/Word/PPT等文件格式,支持 12+语言互译。

免费翻译文档

深度研究

AI帮你快速写综述,25分钟生成高质量综述,智能提取关键信息,辅助科研写作。

立即免费体验