• 文献检索
  • 文档翻译
  • 深度研究
  • 学术资讯
  • Suppr Zotero 插件Zotero 插件
  • 邀请有礼
  • 套餐&价格
  • 历史记录
应用&插件
Suppr Zotero 插件Zotero 插件浏览器插件Mac 客户端Windows 客户端微信小程序
定价
高级版会员购买积分包购买API积分包
服务
文献检索文档翻译深度研究API 文档MCP 服务
关于我们
关于 Suppr公司介绍联系我们用户协议隐私条款
关注我们

Suppr 超能文献

核心技术专利:CN118964589B侵权必究
粤ICP备2023148730 号-1Suppr @ 2026

文献检索

告别复杂PubMed语法,用中文像聊天一样搜索,搜遍4000万医学文献。AI智能推荐,让科研检索更轻松。

立即免费搜索

文件翻译

保留排版,准确专业,支持PDF/Word/PPT等文件格式,支持 12+语言互译。

免费翻译文档

深度研究

AI帮你快速写综述,25分钟生成高质量综述,智能提取关键信息,辅助科研写作。

立即免费体验

DNA依赖蛋白激酶的催化亚基与Polo样激酶1协同作用以促进有丝分裂进入。

The Catalytic Subunit of DNA-Dependent Protein Kinase Coordinates with Polo-Like Kinase 1 to Facilitate Mitotic Entry.

作者信息

Lee Kyung-Jong, Shang Zeng-Fu, Lin Yu-Fen, Sun Jingxin, Morotomi-Yano Keiko, Saha Debabrata, Chen Benjamin P C

机构信息

Division of Molecular Radiation Biology, Department of Radiation Oncology, University of Texas Southwestern Medical Center, Dallas, TX, USA.

Division of Molecular Radiation Biology, Department of Radiation Oncology, University of Texas Southwestern Medical Center, Dallas, TX, USA; Department of Radiobiology, School of Radiation Medicine and Protection, Medical College of Soochow University, School for Radiological and Interdisciplinary Sciences, Suzhou, Jiangsu, China.

出版信息

Neoplasia. 2015 Apr;17(4):329-38. doi: 10.1016/j.neo.2015.02.004.

DOI:10.1016/j.neo.2015.02.004
PMID:25925375
原文链接:https://pmc.ncbi.nlm.nih.gov/articles/PMC4415140/
Abstract

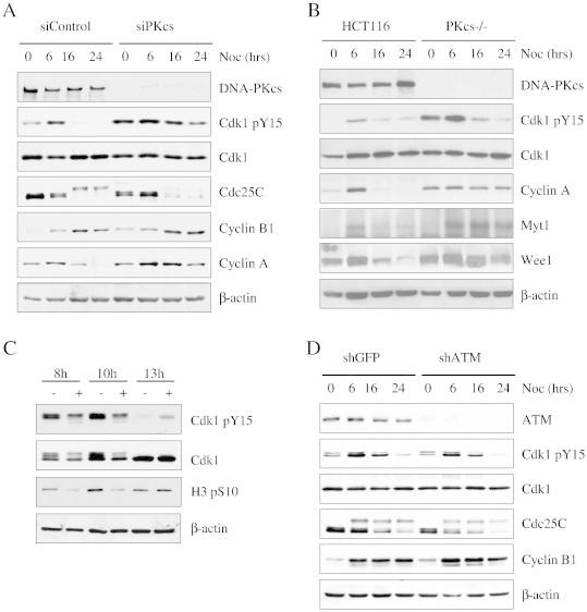
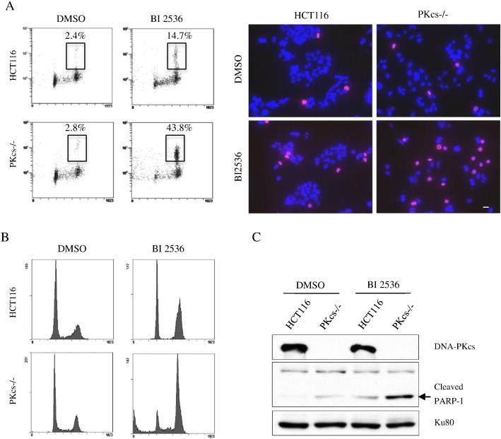
DNA-dependent protein kinase catalytic subunit (DNA-PKcs) is the key regulator of the non-homologous end joining pathway of DNA double-strand break repair. We have previously reported that DNA-PKcs is required for maintaining chromosomal stability and mitosis progression. Our further investigations reveal that deficiency in DNA-PKcs activity caused a delay in mitotic entry due to dysregulation of cyclin-dependent kinase 1 (Cdk1), the key driving force for cell cycle progression through G2/M transition. Timely activation of Cdk1 requires polo-like kinase 1 (Plk1), which affects modulators of Cdk1. We found that DNA-PKcs physically interacts with Plk1 and could facilitate Plk1 activation both in vitro and in vivo. Further, DNA-PKcs-deficient cells are highly sensitive to Plk1 inhibitor BI2536, suggesting that the coordination between DNA-PKcs and Plk1 is not only crucial to ensure normal cell cycle progression through G2/M phases but also required for cellular resistance to mitotic stress. On the basis of the current study, it is predictable that combined inhibition of DNA-PKcs and Plk1 can be employed in cancer therapy strategy for synthetic lethality.

摘要

DNA依赖性蛋白激酶催化亚基(DNA-PKcs)是DNA双链断裂修复的非同源末端连接途径的关键调节因子。我们之前报道过,维持染色体稳定性和有丝分裂进程需要DNA-PKcs。我们进一步的研究表明,DNA-PKcs活性的缺乏会导致有丝分裂起始延迟,这是由于细胞周期蛋白依赖性激酶1(Cdk1)失调所致,Cdk1是驱动细胞周期通过G2/M期转换的关键驱动力。Cdk1的及时激活需要polo样激酶1(Plk1),而Plk1会影响Cdk1的调节因子。我们发现DNA-PKcs与Plk1存在物理相互作用,并且在体外和体内都能促进Plk1的激活。此外,DNA-PKcs缺陷型细胞对Plk1抑制剂BI2536高度敏感,这表明DNA-PKcs与Plk1之间的协同作用不仅对于确保细胞周期正常通过G2/M期至关重要,而且对于细胞抵抗有丝分裂应激也是必需的。基于当前的研究,可以预测,联合抑制DNA-PKcs和Plk1可用于癌症治疗策略中的合成致死作用。

https://cdn.ncbi.nlm.nih.gov/pmc/blobs/5c7d/4415140/fb9c8d6f3b28/gr6.jpg
https://cdn.ncbi.nlm.nih.gov/pmc/blobs/5c7d/4415140/09c4f593cddc/gr1.jpg
https://cdn.ncbi.nlm.nih.gov/pmc/blobs/5c7d/4415140/7c65eecafc8c/gr2.jpg
https://cdn.ncbi.nlm.nih.gov/pmc/blobs/5c7d/4415140/b63d2838f567/gr3.jpg
https://cdn.ncbi.nlm.nih.gov/pmc/blobs/5c7d/4415140/b6109fefea48/gr4.jpg
https://cdn.ncbi.nlm.nih.gov/pmc/blobs/5c7d/4415140/c2bc284118cd/gr5.jpg
https://cdn.ncbi.nlm.nih.gov/pmc/blobs/5c7d/4415140/fb9c8d6f3b28/gr6.jpg
https://cdn.ncbi.nlm.nih.gov/pmc/blobs/5c7d/4415140/09c4f593cddc/gr1.jpg
https://cdn.ncbi.nlm.nih.gov/pmc/blobs/5c7d/4415140/7c65eecafc8c/gr2.jpg
https://cdn.ncbi.nlm.nih.gov/pmc/blobs/5c7d/4415140/b63d2838f567/gr3.jpg
https://cdn.ncbi.nlm.nih.gov/pmc/blobs/5c7d/4415140/b6109fefea48/gr4.jpg
https://cdn.ncbi.nlm.nih.gov/pmc/blobs/5c7d/4415140/c2bc284118cd/gr5.jpg
https://cdn.ncbi.nlm.nih.gov/pmc/blobs/5c7d/4415140/fb9c8d6f3b28/gr6.jpg

相似文献

1
The Catalytic Subunit of DNA-Dependent Protein Kinase Coordinates with Polo-Like Kinase 1 to Facilitate Mitotic Entry.DNA依赖蛋白激酶的催化亚基与Polo样激酶1协同作用以促进有丝分裂进入。
Neoplasia. 2015 Apr;17(4):329-38. doi: 10.1016/j.neo.2015.02.004.
2
Polo-like kinase 1 (PLK1) and protein phosphatase 6 (PP6) regulate DNA-dependent protein kinase catalytic subunit (DNA-PKcs) phosphorylation in mitosis.Polo样激酶1(PLK1)和蛋白磷酸酶6(PP6)在有丝分裂过程中调节DNA依赖性蛋白激酶催化亚基(DNA-PKcs)的磷酸化。
Biosci Rep. 2014 Jun 25;34(3):e00113. doi: 10.1042/BSR20140051.
3
DNA-PKcs associates with PLK1 and is involved in proper chromosome segregation and cytokinesis.DNA依赖蛋白激酶催化亚基(DNA-PKcs)与 polo样激酶1(PLK1)相关联,并参与正确的染色体分离和胞质分裂。
J Cell Biochem. 2014 Jun;115(6):1077-88. doi: 10.1002/jcb.24703.
4
Phosphorylation of SAF-A/hnRNP-U Serine 59 by Polo-Like Kinase 1 Is Required for Mitosis.有丝分裂需要Polo样激酶1对SAF-A/hnRNP-U丝氨酸59进行磷酸化。
Mol Cell Biol. 2015 Aug;35(15):2699-713. doi: 10.1128/MCB.01312-14. Epub 2015 May 18.
5
WAC Promotes Polo-like Kinase 1 Activation for Timely Mitotic Entry.WAC 促进 Polo 样激酶 1 的激活以实现及时的有丝分裂进入。
Cell Rep. 2018 Jul 17;24(3):546-556. doi: 10.1016/j.celrep.2018.06.087.
6
JIP4 is a PLK1 binding protein that regulates p38MAPK activity in G2 phase.JIP4是一种与PLK1结合的蛋白质,它在G2期调节p38丝裂原活化蛋白激酶的活性。
Cell Signal. 2015 Nov;27(11):2296-303. doi: 10.1016/j.cellsig.2015.08.009. Epub 2015 Aug 17.
7
PLK1 Activation in Late G2 Sets Up Commitment to Mitosis.G2晚期的PLK1激活促使细胞进入有丝分裂。
Cell Rep. 2017 Jun 6;19(10):2060-2073. doi: 10.1016/j.celrep.2017.05.031.
8
PLK1 targets CtIP to promote microhomology-mediated end joining.PLK1 靶向 CtIP 以促进微同源介导的末端连接。
Nucleic Acids Res. 2018 Nov 16;46(20):10724-10739. doi: 10.1093/nar/gky810.
9
Inactivation of DNA-dependent protein kinase leads to spindle disruption and mitotic catastrophe with attenuated checkpoint protein 2 Phosphorylation in response to DNA damage.DNA 依赖性蛋白激酶失活导致纺锤体解体和有丝分裂灾难,同时对 DNA 损伤的检查点蛋白 2 磷酸化反应减弱。
Cancer Res. 2010 May 1;70(9):3657-66. doi: 10.1158/0008-5472.CAN-09-3362. Epub 2010 Apr 20.
10
Promotion of mitosis by activated protein kinase B after DNA damage involves polo-like kinase 1 and checkpoint protein CHFR.DNA损伤后,活化的蛋白激酶B对有丝分裂的促进作用涉及polo样激酶1和检查点蛋白CHFR。
Mol Cancer Res. 2003 Nov;1(13):959-69.

引用本文的文献

1
Synergistic Roles of Non-Homologous End Joining and Homologous Recombination in Repair of Ionizing Radiation-Induced DNA Double Strand Breaks in Mouse Embryonic Stem Cells.非同源末端连接和同源重组在修复小鼠胚胎干细胞中电离辐射诱导的 DNA 双链断裂中的协同作用。
Cells. 2024 Aug 30;13(17):1462. doi: 10.3390/cells13171462.
2
DNA-PKcs and ATM modulate mitochondrial ADP-ATP exchange as an oxidative stress checkpoint mechanism.DNA-PKcs 和 ATM 调节线粒体 ADP-ATP 交换作为氧化应激检查点机制。
EMBO J. 2023 Mar 15;42(6):e112094. doi: 10.15252/embj.2022112094. Epub 2023 Feb 2.
3
Black Phosphorus Quantum Dots Enhance the Radiosensitivity of Human Renal Cell Carcinoma Cells through Inhibition of DNA-PKcs Kinase.

本文引用的文献

1
The catalytic subunit of DNA-dependent protein kinase is required for cellular resistance to oxidative stress independent of DNA double-strand break repair.DNA依赖性蛋白激酶的催化亚基是细胞抵抗氧化应激所必需的,与DNA双链断裂修复无关。
Free Radic Biol Med. 2014 Nov;76:278-85. doi: 10.1016/j.freeradbiomed.2014.08.019. Epub 2014 Sep 16.
2
Polo-like kinase 1 (PLK1) and protein phosphatase 6 (PP6) regulate DNA-dependent protein kinase catalytic subunit (DNA-PKcs) phosphorylation in mitosis.Polo样激酶1(PLK1)和蛋白磷酸酶6(PP6)在有丝分裂过程中调节DNA依赖性蛋白激酶催化亚基(DNA-PKcs)的磷酸化。
Biosci Rep. 2014 Jun 25;34(3):e00113. doi: 10.1042/BSR20140051.
3
黑磷量子点通过抑制 DNA-PKcs 激酶增强人肾细胞癌细胞的放射敏感性。
Cells. 2022 May 16;11(10):1651. doi: 10.3390/cells11101651.
4
DNA-PKcs inhibition impairs HDAC6-mediated HSP90 chaperone function on Aurora A and enhances HDACs inhibitor-induced cell killing by increasing mitotic aberrant spindle assembly.DNA-PKcs 抑制可通过增加有丝分裂异常纺锤体组装来损害 HDAC6 介导的 Aurora A 的 HSP90 伴侣功能,并增强 HDAC 抑制剂诱导的细胞杀伤。
Cell Cycle. 2021 Jan;20(2):211-224. doi: 10.1080/15384101.2020.1867790. Epub 2021 Jan 6.
5
The CINs of Polo-Like Kinase 1 in Cancer.癌症中类Polo样激酶1的细胞周期蛋白依赖性激酶抑制因子
Cancers (Basel). 2020 Oct 13;12(10):2953. doi: 10.3390/cancers12102953.
6
Nocodazole-Induced Expression and Phosphorylation of Anillin and Other Mitotic Proteins Are Decreased in DNA-Dependent Protein Kinase Catalytic Subunit-Deficient Cells and Rescued by Inhibition of the Anaphase-Promoting Complex/Cyclosome with proTAME but Not Apcin.在 DNA 依赖性蛋白激酶催化亚单位缺陷细胞中,诺考达唑诱导的肌动蛋白和其他有丝分裂蛋白的表达和磷酸化减少,并用 proTAME 而不是 Apcin 抑制后期促进复合物/周期素可以挽救这种减少。
Mol Cell Biol. 2020 Jun 15;40(13). doi: 10.1128/MCB.00191-19.
7
Inactive Tlk associating with Tak1 increases p38 MAPK activity to prolong the G2 phase.与 Tak1 结合的无活性 Tlk 增加 p38 MAPK 活性,从而延长 G2 期。
Sci Rep. 2019 Feb 13;9(1):1885. doi: 10.1038/s41598-018-36137-1.
8
PIG3 promotes NSCLC cell mitotic progression and is associated with poor prognosis of NSCLC patients.PIG3促进非小细胞肺癌细胞的有丝分裂进程,并与非小细胞肺癌患者的不良预后相关。
J Exp Clin Cancer Res. 2017 Mar 4;36(1):39. doi: 10.1186/s13046-017-0508-2.
9
Coordination of the Ser2056 and Thr2609 Clusters of DNA-PKcs in Regulating Gamma Rays and Extremely Low Fluencies of Alpha-Particle Irradiation to G/G Phase Cells.DNA依赖蛋白激酶催化亚基(DNA-PKcs)的Ser2056和Thr2609簇在调节γ射线和极低通量α粒子照射G/G期细胞中的协同作用
Radiat Res. 2017 Feb;187(2):259-267. doi: 10.1667/RR14679.1. Epub 2017 Jan 24.
10
Tumor suppressor protein DAB2IP participates in chromosomal stability maintenance through activating spindle assembly checkpoint and stabilizing kinetochore-microtubule attachments.肿瘤抑制蛋白DAB2IP通过激活纺锤体组装检查点和稳定动粒-微管附着来参与维持染色体稳定性。
Nucleic Acids Res. 2016 Oct 14;44(18):8842-8854. doi: 10.1093/nar/gkw746. Epub 2016 Aug 27.
DNA-PK: a dynamic enzyme in a versatile DSB repair pathway.
DNA-PK:一种在多种 DSB 修复途径中发挥作用的动态酶。
DNA Repair (Amst). 2014 May;17:21-9. doi: 10.1016/j.dnarep.2014.02.020. Epub 2014 Mar 27.
4
DNA-PKcs activates the Chk2-Brca1 pathway during mitosis to ensure chromosomal stability.DNA-PKcs 在有丝分裂过程中激活 Chk2-Brca1 通路,以确保染色体稳定性。
Oncogenesis. 2014 Feb 3;3(2):e85. doi: 10.1038/oncsis.2013.49.
5
The role of polo-like kinase 1 in carcinogenesis: cause or consequence? polo 样激酶 1 在肿瘤发生中的作用:是原因还是结果?
Cancer Res. 2013 Dec 1;73(23):6848-55. doi: 10.1158/0008-5472.CAN-13-2197. Epub 2013 Nov 21.
6
DNA-PKcs associates with PLK1 and is involved in proper chromosome segregation and cytokinesis.DNA依赖蛋白激酶催化亚基(DNA-PKcs)与 polo样激酶1(PLK1)相关联,并参与正确的染色体分离和胞质分裂。
J Cell Biochem. 2014 Jun;115(6):1077-88. doi: 10.1002/jcb.24703.
7
The N-terminal region of the DNA-dependent protein kinase catalytic subunit is required for its DNA double-stranded break-mediated activation.DNA 依赖性蛋白激酶催化亚基的 N 端区域对于其在 DNA 双链断裂介导的激活中是必需的。
J Biol Chem. 2013 Mar 8;288(10):7037-46. doi: 10.1074/jbc.M112.434498. Epub 2013 Jan 15.
8
Role of DNA-dependent protein kinase catalytic subunit in cancer development and treatment.DNA依赖性蛋白激酶催化亚基在癌症发生发展及治疗中的作用
Transl Cancer Res. 2012 Jun 1;1(1):22-34. doi: 10.3978/j.issn.2218-676X.2012.04.01. Epub 2012 May 22.
9
Polo-like kinase-1 regulates kinetochore-microtubule dynamics and spindle checkpoint silencing.Polo-like kinase-1 调节着着丝粒-微管的动态和纺锤体检查点的沉默。
J Cell Biol. 2012 Aug 20;198(4):491-9. doi: 10.1083/jcb.201205090.
10
PP6 regulatory subunit R1 is bidentate anchor for targeting protein phosphatase-6 to DNA-dependent protein kinase.PP6 调节亚基 R1 是将蛋白磷酸酶-6 靶向到 DNA 依赖性蛋白激酶的双齿锚定蛋白。
J Biol Chem. 2012 Mar 16;287(12):9230-9. doi: 10.1074/jbc.M111.333708. Epub 2012 Feb 1.