Suppr超能文献

轻度创伤性脑损伤的扩散张量成像参数及其与早期神经心理损伤的相关性:一项纵向研究。

Diffusion Tensor Imaging Parameters in Mild Traumatic Brain Injury and Its Correlation with Early Neuropsychological Impairment: A Longitudinal Study.

作者信息

Veeramuthu Vigneswaran, Narayanan Vairavan, Kuo Tan Li, Delano-Wood Lisa, Chinna Karuthan, Bondi Mark William, Waran Vicknes, Ganesan Dharmendra, Ramli Norlisah

机构信息

1 Division of Neurosurgery, Department of Surgery, University of Malaya , Kuala Lumpur, Malaysia .

2 University Malaya Research Imaging Center, University of Malaya , Kuala Lumpur, Malaysia .

出版信息

J Neurotrauma. 2015 Oct 1;32(19):1497-509. doi: 10.1089/neu.2014.3750. Epub 2015 Jun 11.

Abstract

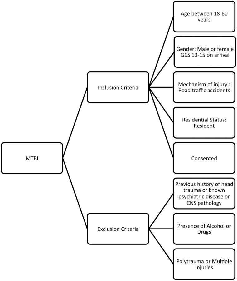
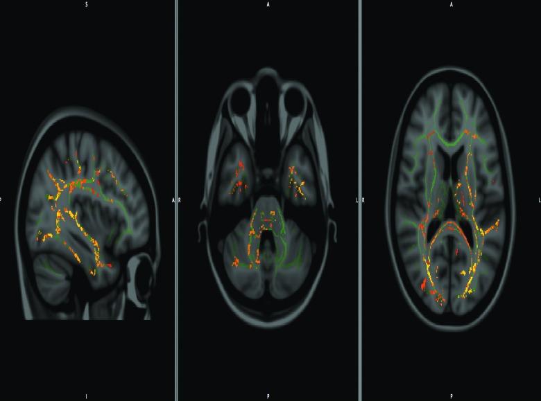
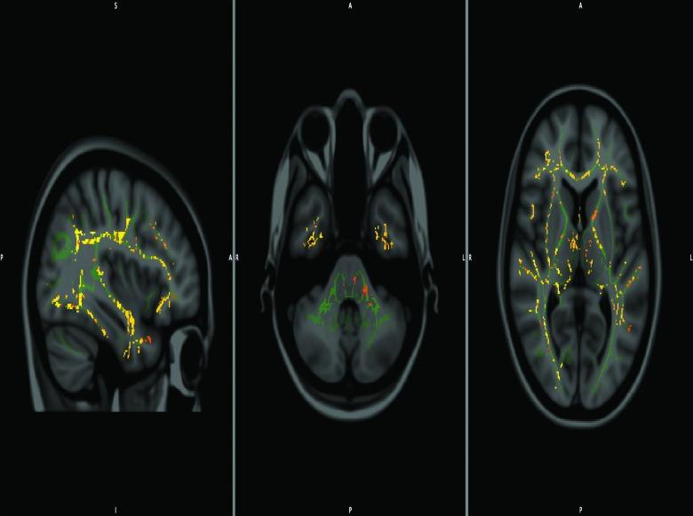
We explored the prognostic value of diffusion tensor imaging (DTI) parameters of selected white matter (WM) tracts in predicting neuropsychological outcome, both at baseline and 6 months later, among well-characterized patients diagnosed with mild traumatic brain injury (mTBI). Sixty-one patients with mTBI (mean age=27.08; standard deviation [SD], 8.55) underwent scanning at an average of 10 h (SD, 4.26) post-trauma along with assessment of their neuropsychological performance at an average of 4.35 h (SD, 7.08) upon full Glasgow Coma Scale recovery. Results were then compared to 19 healthy control participants (mean age=29.05; SD, 5.84), both in the acute stage and 6 months post-trauma. DTI and neuropsychological measures between acute and chronic phases were compared, and significant differences emerged. Specifically, chronic-phase fractional anisotropy and radial diffusivity values showed significant group differences in the corona radiata, anterior limb of internal capsule, cingulum, superior longitudinal fasciculus, optic radiation, and genu of corpus callosum. Findings also demonstrated associations between DTI indices and neuropsychological outcome across two time points. Our results provide new evidence for the use of DTI as an imaging biomarker and indicator of WM damage occurring in the context of mTBI, and they underscore the dynamic nature of brain injury and possible biological basis of chronic neurocognitive alterations.

摘要

我们探讨了在确诊为轻度创伤性脑损伤(mTBI)的特征明确的患者中,选定白质(WM)束的扩散张量成像(DTI)参数在预测神经心理学结果方面的预后价值,包括在基线时和6个月后。61例mTBI患者(平均年龄=27.08岁;标准差[SD],8.55)在创伤后平均10小时(SD,4.26)接受扫描,并在格拉斯哥昏迷量表完全恢复后平均4.35小时(SD,7.08)评估其神经心理学表现。然后将结果与19名健康对照参与者(平均年龄=29.05岁;SD,5.84)在急性期和创伤后6个月时进行比较。比较了急性期和慢性期之间的DTI和神经心理学测量结果,出现了显著差异。具体而言,慢性期的分数各向异性和径向扩散率值在放射冠、内囊前肢、扣带、上纵束、视辐射和胼胝体膝部显示出显著的组间差异。研究结果还表明,在两个时间点上,DTI指数与神经心理学结果之间存在关联。我们的结果为DTI作为mTBI背景下发生的WM损伤的成像生物标志物和指标提供了新证据,并强调了脑损伤的动态性质以及慢性神经认知改变的可能生物学基础。

https://cdn.ncbi.nlm.nih.gov/pmc/blobs/2aa1/4589266/464935c8707f/fig-1.jpg

文献AI研究员

20分钟写一篇综述,助力文献阅读效率提升50倍。

立即体验

用中文搜PubMed

大模型驱动的PubMed中文搜索引擎

马上搜索

文档翻译

学术文献翻译模型,支持多种主流文档格式。

立即体验