Thompson Benjamin J, Bhansali Rahul, Diebold Lauren, Cook Daniel E, Stolzenburg Lindsay, Casagrande Anne-Sophie, Besson Thierry, Leblond Bertrand, Désiré Laurent, Malinge Sébastien, Crispino John D
Division of Hematology/Oncology, Northwestern University, Chicago, IL 60208.
Diaxonhit, 75013 Paris, France.
J Exp Med. 2015 Jun 1;212(6):953-70. doi: 10.1084/jem.20150002. Epub 2015 May 25.
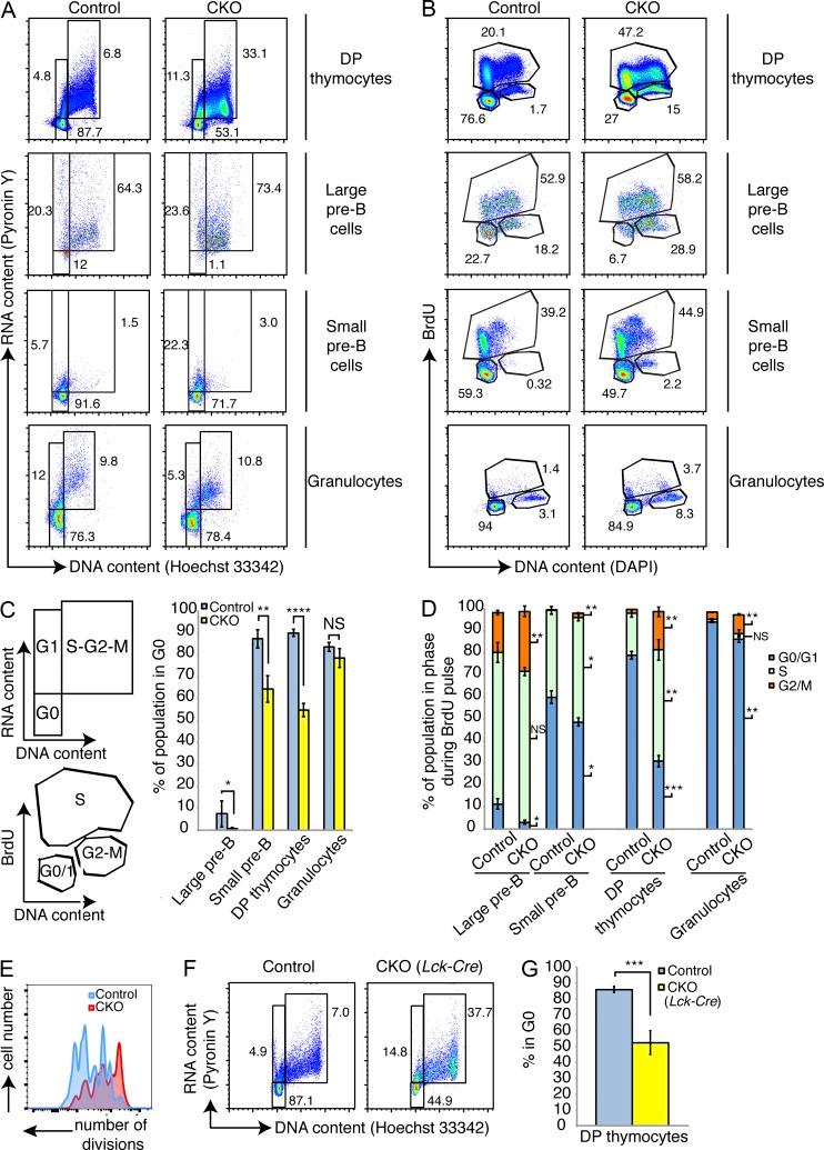
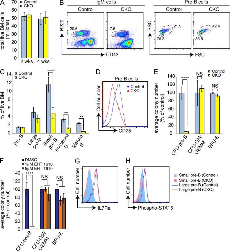
Pre-B and pre-T lymphocytes must orchestrate a transition from a highly proliferative state to a quiescent one during development. Cyclin D3 is essential for these cells' proliferation, but little is known about its posttranslational regulation at this stage. Here, we show that the dual specificity tyrosine-regulated kinase 1A (DYRK1A) restrains Cyclin D3 protein levels by phosphorylating T283 to induce its degradation. Loss of DYRK1A activity, via genetic inactivation or pharmacologic inhibition in mice, caused accumulation of Cyclin D3 protein, incomplete repression of E2F-mediated gene transcription, and failure to properly couple cell cycle exit with differentiation. Expression of a nonphosphorylatable Cyclin D3 T283A mutant recapitulated these defects, whereas inhibition of Cyclin D:CDK4/6 mitigated the effects of DYRK1A inhibition or loss. These data uncover a previously unknown role for DYRK1A in lymphopoiesis, and demonstrate how Cyclin D3 protein stability is negatively regulated during exit from the proliferative phases of B and T cell development.
前B淋巴细胞和前T淋巴细胞在发育过程中必须协调从高度增殖状态到静止状态的转变。细胞周期蛋白D3对这些细胞的增殖至关重要,但目前对其在此阶段的翻译后调控知之甚少。在这里,我们表明双特异性酪氨酸调节激酶1A(DYRK1A)通过磷酸化T283来抑制细胞周期蛋白D3的蛋白水平,从而诱导其降解。通过在小鼠中进行基因失活或药物抑制,DYRK1A活性丧失导致细胞周期蛋白D3蛋白积累、E2F介导的基因转录不完全抑制,以及无法将细胞周期退出与分化正确偶联。非磷酸化的细胞周期蛋白D3 T283A突变体的表达重现了这些缺陷,而抑制细胞周期蛋白D:CDK4/6则减轻了DYRK1A抑制或缺失的影响。这些数据揭示了DYRK1A在淋巴细胞生成中以前未知的作用,并证明了在B细胞和T细胞发育的增殖阶段退出过程中,细胞周期蛋白D3蛋白稳定性是如何受到负调控的。