Department of Medicine, Section of Rheumatology and Knapp Center for Lupus and Immunology Research, University of Chicago, Chicago, IL 60637, USA.
J Exp Med. 2012 Nov 19;209(12):2199-213. doi: 10.1084/jem.20120800. Epub 2012 Oct 29.
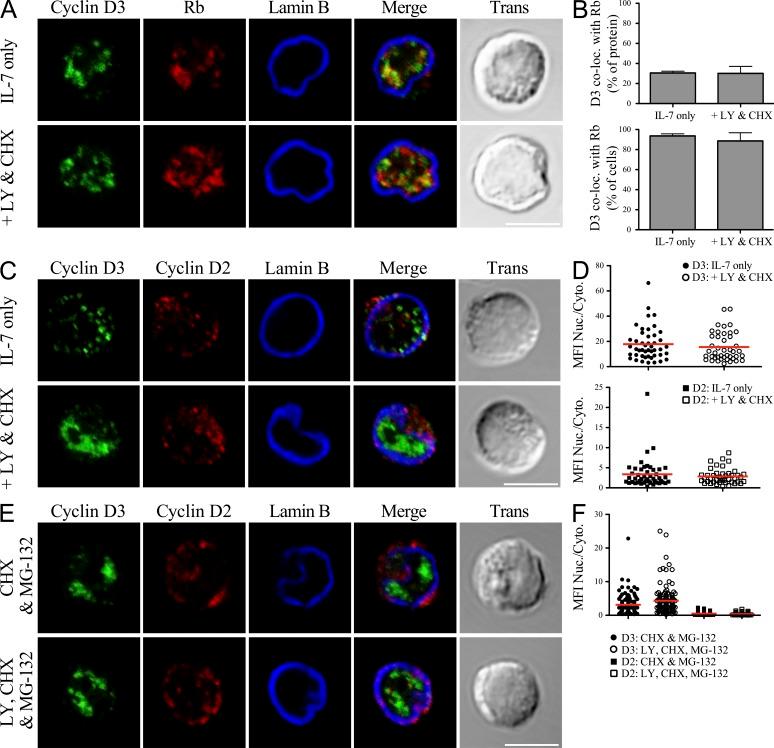
Ubiquitously expressed D-type cyclins are required for hematopoiesis but are dispensable in other cell lineages. Furthermore, within different hematopoietic progenitor populations the D-type cyclins play nonredundant roles. The basis of this lineage and developmental specificity is unknown. In pro-B cells we demonstrate four distinct nuclear D-type cyclin compartments, including one cyclin D3 fraction associated with CDK4 and another phosphoinositide 3-kinase-regulated fraction not required for proliferation. A third fraction of cyclin D3 was associated with the nuclear matrix and repression of >200 genes including the variable (V) gene segments Igkv1-117, Iglv1, and Igh-VJ558. Consistent with different subnuclear compartments and functions, distinct domains of cyclin D3 mediated proliferation and Igk V gene segment repression. None of the cyclin D3 nuclear compartments overlapped with cyclin D2, which was distributed, unbound to CDK4, throughout the nucleus. Furthermore, compartmentalization of the cyclins appeared to be lineage restricted because in fibroblasts, cyclin D2 and cyclin D3 occupied a single nuclear compartment and neither bound CDK4 efficiently. These data suggest that subnuclear compartmentalization enables cyclin D3 to drive cell cycle progression and repress V gene accessibility, thereby ensuring coordination of proliferation with immunoglobulin recombination.
普遍表达的 D 型细胞周期蛋白对于造血是必需的,但在其他细胞谱系中则是可有可无的。此外,在不同的造血祖细胞群体中,D 型细胞周期蛋白发挥着非冗余的作用。这种谱系和发育特异性的基础尚不清楚。在原 B 细胞中,我们证明了存在四个不同的核 D 型细胞周期蛋白区室,包括一个与 CDK4 相关的 cyclin D3 分数,以及另一个不需要增殖的磷酸肌醇 3-激酶调节分数。cyclin D3 的第三个分数与核基质相关,抑制了 >200 个基因,包括可变 (V) 基因片段 Igkv1-117、Iglv1 和 Igh-VJ558。与不同的亚核区室和功能一致,cyclin D3 的不同结构域介导了增殖和 Igk V 基因片段的抑制。cyclin D3 的任何核区室都没有与 cyclin D2 重叠,cyclin D2 分布在整个核中,与 CDK4 没有结合。此外,cyclin 的区室化似乎是谱系受限的,因为在成纤维细胞中,cyclin D2 和 cyclin D3 占据了一个单一的核区室,并且都不能有效地与 CDK4 结合。这些数据表明,亚核区室化使 cyclin D3 能够驱动细胞周期进程并抑制 V 基因的可及性,从而确保增殖与免疫球蛋白重组的协调。