Suppr超能文献

RAC2缺失后人类白血病干/祖细胞中的线粒体功能障碍

Mitochondrial Dysfunction in Human Leukemic Stem/Progenitor Cells upon Loss of RAC2.

作者信息

Capala Marta E, Maat Henny, Bonardi Francesco, van den Boom Vincent, Kuipers Jeroen, Vellenga Edo, Giepmans Ben N G, Schuringa Jan Jacob

机构信息

Department of Experimental Hematology, Cancer Research Center Groningen, Groningen, the Netherlands.

Department of Cell Biology, University Medical Center Groningen, University of Groningen, Groningen, the Netherlands.

出版信息

PLoS One. 2015 May 27;10(5):e0128585. doi: 10.1371/journal.pone.0128585. eCollection 2015.

Abstract

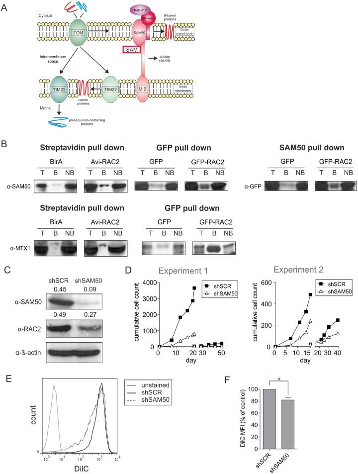
Leukemic stem cells (LSCs) reside within bone marrow niches that maintain their relatively quiescent state and convey resistance to conventional treatment. Many of the microenvironmental signals converge on RAC GTPases. Although it has become clear that RAC proteins fulfill important roles in the hematopoietic compartment, little has been revealed about the downstream effectors and molecular mechanisms. We observed that in BCR-ABL-transduced human hematopoietic stem/progenitor cells (HSPCs) depletion of RAC2 but not RAC1 induced a marked and immediate decrease in proliferation, progenitor frequency, cobblestone formation and replating capacity, indicative for reduced self-renewal. Cell cycle analyses showed reduced cell cycle activity in RAC2-depleted BCR-ABL leukemic cobblestones coinciding with an increased apoptosis. Moreover, a decrease in mitochondrial membrane potential was observed upon RAC2 downregulation, paralleled by severe mitochondrial ultrastructural malformations as determined by automated electron microscopy. Proteome analysis revealed that RAC2 specifically interacted with a set of mitochondrial proteins including mitochondrial transport proteins SAM50 and Metaxin 1, and interactions were confirmed in independent co-immunoprecipitation studies. Downregulation of SAM50 also impaired the proliferation and replating capacity of BCR-ABL-expressing cells, again associated with a decreased mitochondrial membrane potential. Taken together, these data suggest an important role for RAC2 in maintaining mitochondrial integrity.

摘要

白血病干细胞(LSCs)存在于骨髓龛中,这些龛维持着它们相对静止的状态,并赋予对传统治疗的抗性。许多微环境信号汇聚于RAC GTP酶。尽管已经明确RAC蛋白在造血区室中发挥重要作用,但关于其下游效应器和分子机制却知之甚少。我们观察到,在BCR-ABL转导的人造血干/祖细胞(HSPCs)中,RAC2而非RAC1的缺失导致增殖、祖细胞频率、鹅卵石形成和再接种能力显著且立即下降,这表明自我更新能力降低。细胞周期分析显示,RAC2缺失的BCR-ABL白血病鹅卵石中的细胞周期活性降低,同时凋亡增加。此外,RAC2下调后观察到线粒体膜电位降低,同时通过自动电子显微镜确定存在严重的线粒体超微结构畸形。蛋白质组分析表明,RAC2特异性地与一组线粒体蛋白相互作用,包括线粒体转运蛋白SAM50和Metaxin 1,并且在独立的共免疫沉淀研究中证实了这种相互作用。SAM50的下调也损害了表达BCR-ABL的细胞的增殖和再接种能力,同样与线粒体膜电位降低有关。综上所述,这些数据表明RAC2在维持线粒体完整性方面发挥重要作用。

https://cdn.ncbi.nlm.nih.gov/pmc/blobs/223b/4446344/9d54ae14a4fa/pone.0128585.g001.jpg

相似文献

1
Mitochondrial Dysfunction in Human Leukemic Stem/Progenitor Cells upon Loss of RAC2.
PLoS One. 2015 May 27;10(5):e0128585. doi: 10.1371/journal.pone.0128585. eCollection 2015.
3
Rac2 GTPase deficiency depletes BCR-ABL+ leukemic stem cells and progenitors in vivo.
Blood. 2010 Jul 8;116(1):81-4. doi: 10.1182/blood-2009-10-247437. Epub 2010 Apr 20.
5
Modification of Gene Expression, Proliferation, and Function of OP9 Stroma Cells by Bcr-Abl-Expressing Leukemia Cells.
PLoS One. 2015 Jul 28;10(7):e0134026. doi: 10.1371/journal.pone.0134026. eCollection 2015.
9
Impact of BCR/ABL gene expression on the proliferative rate of different subpopulations of haematopoietic cells in chronic myeloid leukaemia.
Br J Haematol. 2006 Oct;135(1):43-51. doi: 10.1111/j.1365-2141.2006.06265.x. Epub 2006 Aug 25.
10
Biological effects of T315I-mutated BCR-ABL in an embryonic stem cell-derived hematopoiesis model.
Exp Hematol. 2013 Apr;41(4):335-45.e3. doi: 10.1016/j.exphem.2012.12.004. Epub 2012 Dec 31.

引用本文的文献

1
Morphomics via next-generation electron microscopy.
J Mol Cell Biol. 2024 Apr 10;15(12). doi: 10.1093/jmcb/mjad081.
2
Not too little, not too much: the impact of mutation types in Wiskott-Aldrich syndrome and RAC2 patients.
Clin Exp Immunol. 2023 Apr 25;212(2):137-146. doi: 10.1093/cei/uxad001.
3
Beyond Neuronal Microtubule Stabilization: MAP6 and CRMPS, Two Converging Stories.
Front Mol Neurosci. 2021 May 5;14:665693. doi: 10.3389/fnmol.2021.665693. eCollection 2021.
4
Identification of Hub Genes and Potential Molecular Mechanisms in Patients with HBV-Associated Acute Liver Failure.
Evol Bioinform Online. 2020 Oct 10;16:1176934320943901. doi: 10.1177/1176934320943901. eCollection 2020.
6
Association of leukemia and mitochondrial diseases-A review.
J Family Med Prim Care. 2019 Oct 31;8(10):3120-3124. doi: 10.4103/jfmpc.jfmpc_679_19. eCollection 2019 Oct.
7
T-cell mitochondrial dysfunction and lymphopenia in DOCK2-deficient patients.
J Allergy Clin Immunol. 2019 Jul;144(1):306-309.e2. doi: 10.1016/j.jaci.2019.02.020. Epub 2019 Mar 1.
8
Rac GTPases in Hematological Malignancies.
Int J Mol Sci. 2018 Dec 14;19(12):4041. doi: 10.3390/ijms19124041.
10
RHO GTPases in cancer: known facts, open questions, and therapeutic challenges.
Biochem Soc Trans. 2018 Jun 19;46(3):741-760. doi: 10.1042/BST20170531. Epub 2018 Jun 5.

本文引用的文献

1
ELMO1 is upregulated in AML CD34+ stem/progenitor cells, mediates chemotaxis and predicts poor prognosis in normal karyotype AML.
PLoS One. 2014 Oct 31;9(10):e111568. doi: 10.1371/journal.pone.0111568. eCollection 2014.
4
Targeting survival pathways in chronic myeloid leukaemia stem cells.
Br J Pharmacol. 2013 Aug;169(8):1693-707. doi: 10.1111/bph.12183.
6
Chronic myeloid leukemia stem cells display alterations in expression of genes involved in oxidative phosphorylation.
Leuk Lymphoma. 2012 Dec;53(12):2474-8. doi: 10.3109/10428194.2012.696313. Epub 2012 Jun 18.
7
Rac2-MRC-cIII-generated ROS cause genomic instability in chronic myeloid leukemia stem cells and primitive progenitors.
Blood. 2012 May 3;119(18):4253-63. doi: 10.1182/blood-2011-10-385658. Epub 2012 Mar 12.
8
Sam50 functions in mitochondrial intermembrane space bridging and biogenesis of respiratory complexes.
Mol Cell Biol. 2012 Mar;32(6):1173-88. doi: 10.1128/MCB.06388-11. Epub 2012 Jan 17.
9
Chronic myeloid leukemia stem cells are not dependent on Bcr-Abl kinase activity for their survival.
Blood. 2012 Feb 9;119(6):1501-10. doi: 10.1182/blood-2010-12-326843. Epub 2011 Dec 19.
10
On how Rac controls hematopoietic stem cell activity.
Transfusion. 2011 Nov;51 Suppl 4(Suppl 4):153S-159S. doi: 10.1111/j.1537-2995.2011.03378.x.

文献AI研究员

20分钟写一篇综述,助力文献阅读效率提升50倍。

立即体验

用中文搜PubMed

大模型驱动的PubMed中文搜索引擎

马上搜索

文档翻译

学术文献翻译模型,支持多种主流文档格式。

立即体验