• 文献检索
  • 文档翻译
  • 深度研究
  • 学术资讯
  • Suppr Zotero 插件Zotero 插件
  • 邀请有礼
  • 套餐&价格
  • 历史记录
应用&插件
Suppr Zotero 插件Zotero 插件浏览器插件Mac 客户端Windows 客户端微信小程序
定价
高级版会员购买积分包购买API积分包
服务
文献检索文档翻译深度研究API 文档MCP 服务
关于我们
关于 Suppr公司介绍联系我们用户协议隐私条款
关注我们

Suppr 超能文献

核心技术专利:CN118964589B侵权必究
粤ICP备2023148730 号-1Suppr @ 2026

文献检索

告别复杂PubMed语法,用中文像聊天一样搜索,搜遍4000万医学文献。AI智能推荐,让科研检索更轻松。

立即免费搜索

文件翻译

保留排版,准确专业,支持PDF/Word/PPT等文件格式,支持 12+语言互译。

免费翻译文档

深度研究

AI帮你快速写综述,25分钟生成高质量综述,智能提取关键信息,辅助科研写作。

立即免费体验

一种利用造瘘动物研究抗菌材料的独特体内方法。

A unique in vivo approach for investigating antimicrobial materials utilizing fistulated animals.

作者信息

Berean Kyle J, Adetutu Eric M, Zhen Ou Jian, Nour Majid, Nguyen Emily P, Paull David, Mcleod Jess, Ramanathan Rajesh, Bansal Vipul, Latham Kay, Bishop-Hurley Greg J, McSweeney Chris, Ball Andrew S, Kalantar-Zadeh Kourosh

机构信息

School of Electrical and Computer Engineering, RMIT University, Melbourne, Australia, 3000.

School of Applied Science, RMIT University, Bundoora, Australia, 3083.

出版信息

Sci Rep. 2015 Jun 22;5:11515. doi: 10.1038/srep11515.

DOI:10.1038/srep11515
PMID:26098413
原文链接:https://pmc.ncbi.nlm.nih.gov/articles/PMC4476420/
Abstract

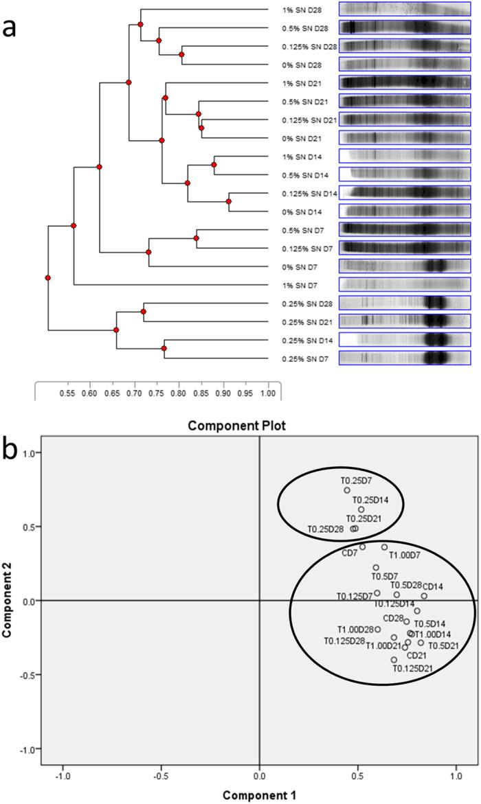
Unique in vivo tests were conducted through the use of a fistulated ruminant, providing an ideal environment with a diverse and vibrant microbial community. Utilizing such a procedure can be especially invaluable for investigating the performance of antimicrobial materials related to human and animal related infections. In this pilot study, it is shown that the rumen of a fistulated animal provides an excellent live laboratory for assessing the properties of antimicrobial materials. We investigate microbial colonization onto model nanocomposites based on silver (Ag) nanoparticles at different concentrations into polydimethylsiloxane (PDMS). With implantable devices posing a major risk for hospital-acquired infections, the present study provides a viable solution to understand microbial colonization with the potential to reduce the incidence of infection through the introduction of Ag nanoparticles at the optimum concentrations. In vitro measurements were also conducted to show the validity of the approach. An optimal loading of 0.25 wt% Ag is found to show the greatest antimicrobial activity and observed through the in vivo tests to reduce the microbial diversity colonizing the surface.

摘要

通过使用造瘘反刍动物进行了独特的体内试验,提供了一个具有多样且活跃的微生物群落的理想环境。利用这样的程序对于研究与人类和动物相关感染有关的抗菌材料的性能可能特别有价值。在这项初步研究中,结果表明造瘘动物的瘤胃为评估抗菌材料的性能提供了一个出色的活体实验室。我们研究了基于不同浓度银(Ag)纳米颗粒与聚二甲基硅氧烷(PDMS)制成的模型纳米复合材料上的微生物定植情况。由于可植入设备对医院获得性感染构成重大风险,本研究提供了一个可行的解决方案,以了解微生物定植情况,并有可能通过引入最佳浓度的银纳米颗粒来降低感染发生率。还进行了体外测量以证明该方法的有效性。发现0.25 wt% Ag的最佳负载量显示出最大的抗菌活性,并通过体内试验观察到可减少定植在表面的微生物多样性。

https://cdn.ncbi.nlm.nih.gov/pmc/blobs/1a93/4476420/64cc83c011f4/srep11515-f5.jpg
https://cdn.ncbi.nlm.nih.gov/pmc/blobs/1a93/4476420/ada6fcfb52b5/srep11515-f1.jpg
https://cdn.ncbi.nlm.nih.gov/pmc/blobs/1a93/4476420/6a7e1764a2a1/srep11515-f2.jpg
https://cdn.ncbi.nlm.nih.gov/pmc/blobs/1a93/4476420/9b676ee093d4/srep11515-f3.jpg
https://cdn.ncbi.nlm.nih.gov/pmc/blobs/1a93/4476420/10a96c793902/srep11515-f4.jpg
https://cdn.ncbi.nlm.nih.gov/pmc/blobs/1a93/4476420/64cc83c011f4/srep11515-f5.jpg
https://cdn.ncbi.nlm.nih.gov/pmc/blobs/1a93/4476420/ada6fcfb52b5/srep11515-f1.jpg
https://cdn.ncbi.nlm.nih.gov/pmc/blobs/1a93/4476420/6a7e1764a2a1/srep11515-f2.jpg
https://cdn.ncbi.nlm.nih.gov/pmc/blobs/1a93/4476420/9b676ee093d4/srep11515-f3.jpg
https://cdn.ncbi.nlm.nih.gov/pmc/blobs/1a93/4476420/10a96c793902/srep11515-f4.jpg
https://cdn.ncbi.nlm.nih.gov/pmc/blobs/1a93/4476420/64cc83c011f4/srep11515-f5.jpg

相似文献

1
A unique in vivo approach for investigating antimicrobial materials utilizing fistulated animals.一种利用造瘘动物研究抗菌材料的独特体内方法。
Sci Rep. 2015 Jun 22;5:11515. doi: 10.1038/srep11515.
2
Antimicrobial Electrospun Biopolymer Nanofiber Mats Functionalized with Graphene Oxide-Silver Nanocomposites.用氧化石墨烯-银纳米复合材料功能化的抗菌电纺生物聚合物纳米纤维垫
ACS Appl Mater Interfaces. 2015 Jun 17;7(23):12751-9. doi: 10.1021/acsami.5b01639. Epub 2015 Jun 2.
3
Development of silver/α-lactalbumin nanocomposites: a new approach to reduce silver toxicity.银/α-乳白蛋白纳米复合材料的研制:降低银毒性的新方法。
Int J Antimicrob Agents. 2011 Dec;38(6):502-9. doi: 10.1016/j.ijantimicag.2011.07.009. Epub 2011 Sep 9.
4
Nanocomposites of genipin-crosslinked chitosan/silver nanoparticles--structural reinforcement and antimicrobial properties.京尼平交联壳聚糖/银纳米颗粒纳米复合材料——结构增强与抗菌性能
Macromol Biosci. 2008 Oct 8;8(10):932-41. doi: 10.1002/mabi.200800053.
5
Silver-zwitterion organic-inorganic nanocomposite with antimicrobial and antiadhesive capabilities.具有抗菌和抗黏附能力的银两性离子有机-无机纳米复合材料。
Langmuir. 2013 Mar 19;29(11):3773-9. doi: 10.1021/la304708b. Epub 2013 Mar 8.
6
Synthesis, characterization and antimicrobial properties of grafted sugarcane bagasse/silver nanocomposites.甘蔗渣/银纳米复合材料的合成、表征及抗菌性能研究。
Carbohydr Polym. 2015 Jan 22;115:276-84. doi: 10.1016/j.carbpol.2014.08.052. Epub 2014 Sep 16.
7
Antimicrobial surface functionalization of plastic catheters by silver nanoparticles.通过银纳米颗粒对塑料导管进行抗菌表面功能化处理。
J Antimicrob Chemother. 2008 Apr;61(4):869-76. doi: 10.1093/jac/dkn034. Epub 2008 Feb 27.
8
Preparation, characterization and antimicrobial efficiency of Ag/PDDA-diatomite nanocomposite.Ag/PDDA-硅藻土纳米复合材料的制备、表征及抗菌性能。
Colloids Surf B Biointerfaces. 2013 Oct 1;110:191-8. doi: 10.1016/j.colsurfb.2013.04.031. Epub 2013 Apr 30.
9
The relationship between the antimicrobial effect of catheter coatings containing silver nanoparticles and the coagulation of contacting blood.含银纳米颗粒的导管涂层抗菌效果与接触血液凝固之间的关系
Biomaterials. 2009 Aug;30(22):3682-90. doi: 10.1016/j.biomaterials.2009.03.054. Epub 2009 Apr 26.
10
Antimicrobial activity of silver/starch/polyacrylamide nanocomposite.银/淀粉/聚丙烯酰胺纳米复合材料的抗菌活性。
Int J Biol Macromol. 2014 Jul;68:33-8. doi: 10.1016/j.ijbiomac.2014.04.025. Epub 2014 Apr 22.

引用本文的文献

1
Gold Nanostars Embedded in PDMS Films: A Photothermal Material for Antibacterial Applications.嵌入聚二甲基硅氧烷薄膜的金纳米星:一种用于抗菌应用的光热材料。
Nanomaterials (Basel). 2021 Nov 30;11(12):3252. doi: 10.3390/nano11123252.
2
Ruminal Fistulation and Cannulation: A Necessary Procedure for the Advancement of Biotechnological Research in Ruminants.瘤胃造瘘与插管:反刍动物生物技术研究进展的必要步骤。
Animals (Basel). 2021 Jun 23;11(7):1870. doi: 10.3390/ani11071870.
3
Effects of Zataria multiflora essential oil on the germinative cells of Echinococcus granulosus.

本文引用的文献

1
From in vitro to in vivo Models of Bacterial Biofilm-Related Infections.从细菌生物膜相关感染的体外模型到体内模型。
Pathogens. 2013 May 13;2(2):288-356. doi: 10.3390/pathogens2020288.
2
The in vivo biofilm.体内生物膜。
Trends Microbiol. 2013 Sep;21(9):466-74. doi: 10.1016/j.tim.2013.06.002. Epub 2013 Jul 2.
3
Toxicity of Ag, CuO and ZnO nanoparticles to selected environmentally relevant test organisms and mammalian cells in vitro: a critical review.纳米银、氧化铜和氧化锌颗粒对选定的环境相关测试生物和哺乳动物细胞的体外毒性:一项批判性综述。
土木香挥发油对细粒棘球蚴生殖细胞的影响。
Parasit Vectors. 2021 May 17;14(1):257. doi: 10.1186/s13071-021-04765-8.
4
Enhanced Antibacterial Activity of Poly (dimethylsiloxane) Membranes by Incorporating SiO Microspheres Generated Silver Nanoparticles.通过掺入二氧化硅微球生成银纳米颗粒增强聚二甲基硅氧烷膜的抗菌活性。
Nanomaterials (Basel). 2019 May 6;9(5):705. doi: 10.3390/nano9050705.
5
Multi-functional nano silver: A novel disruptive and theranostic agent for pathogenic organisms in real-time.多功能纳米银:一种用于实时检测致病生物的新型突破性诊疗试剂。
Sci Rep. 2016 Sep 26;6:34058. doi: 10.1038/srep34058.
6
Silver nanoparticle-enriched diamond-like carbon implant modification as a mammalian cell compatible surface with antimicrobial properties.富含银纳米颗粒的类金刚石碳植入物修饰作为具有抗菌特性的哺乳动物细胞兼容表面。
Sci Rep. 2016 Mar 9;6:22849. doi: 10.1038/srep22849.
Arch Toxicol. 2013 Jul;87(7):1181-200. doi: 10.1007/s00204-013-1079-4. Epub 2013 Jun 1.
4
Exploring the bovine rumen bacterial community from birth to adulthood.探究牛瘤胃细菌群落从出生到成年的动态变化。
ISME J. 2013 Jun;7(6):1069-79. doi: 10.1038/ismej.2013.2. Epub 2013 Feb 21.
5
The human microbiome: at the interface of health and disease.人类微生物组:在健康和疾病的交界处。
Nat Rev Genet. 2012 Mar 13;13(4):260-70. doi: 10.1038/nrg3182.
6
Extreme hardening of PDMS thin films due to high compressive strain and confined thickness.由于高压缩应变和受限厚度,PDMS 薄膜发生极端硬化。
Langmuir. 2011 Jul 5;27(13):8470-7. doi: 10.1021/la201122e. Epub 2011 Jun 2.
7
A preliminary study on the properties and fouling-release performance of siloxane-polyurethane coatings prepared from poly(dimethylsiloxane) (PDMS) macromers.聚二甲基硅氧烷(PDMS)大分子单体合成的硅氧烷-聚氨酯涂层的性能及抗污性能的初步研究。
Biofouling. 2010 Nov;26(8):961-72. doi: 10.1080/08927014.2010.531272.
8
In vitro and in vivo model systems to study microbial biofilm formation.用于研究微生物生物膜形成的体外和体内模型系统。
J Microbiol Methods. 2010 Nov;83(2):89-105. doi: 10.1016/j.mimet.2010.08.018. Epub 2010 Sep 8.
9
Association between a silver-coated endotracheal tube and reduced mortality in patients with ventilator-associated pneumonia.银涂层气管导管与呼吸机相关性肺炎患者死亡率降低的相关性。
Chest. 2010 May;137(5):1015-21. doi: 10.1378/chest.09-0391. Epub 2009 Dec 28.
10
Polydimethylsiloxane-based conducting composites and their applications in microfluidic chip fabrication.基于聚二甲基硅氧烷的导电复合材料及其在微流控芯片制造中的应用。
Biomicrofluidics. 2009 Mar 23;3(1):12007. doi: 10.1063/1.3098963.