Suppr超能文献

YY1通过miR-9~RYBP轴调节黑色素瘤的肿瘤发生。

YY1 regulates melanoma tumorigenesis through a miR-9 ~ RYBP axis.

作者信息

Zhao Guowei, Li Qiang, Wang Aiqin, Jiao Jian

机构信息

Department of Dermatology, The Central Hospital of Zibo City, Zibo, 255036, Shandong Province, China.

Oncology Department, The Foruth People's Hospital of Zibo City, Zibo, 255067, Shandong Province, China.

出版信息

J Exp Clin Cancer Res. 2015 Jun 24;34(1):66. doi: 10.1186/s13046-015-0177-y.

Abstract

BACKGROUND

The Yin Yang 1 (YY1) transcription factor has been identified to target a plethora of potential target genes, which are important for cell proliferation and differentiation. Although the role that YY1 plays in different human types of cancer has been reported, its biological and mechanistic significance in melanoma has not been well defined.

METHODS

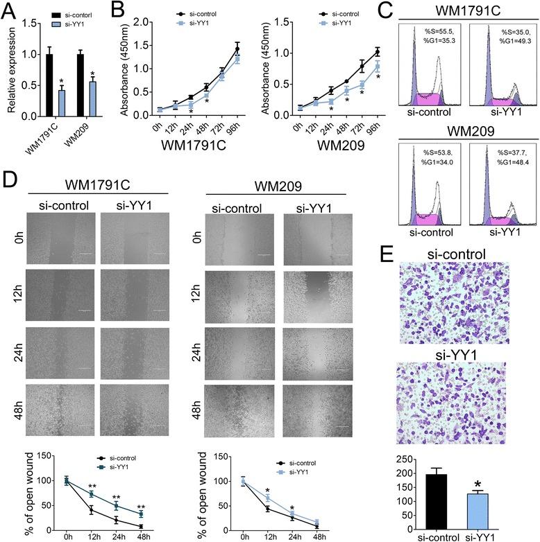
Quantitative RT-PCR analysis was used to determine whether aberrant YY1 and miR-9 expression occurred in melanoma, compared with benign nevi and normal tissue controls. Furthermore, the transcriptional regulation of YY1 on miR-9 expression was assessed by using quantitative ChIP-PCR assay. Subsequently, the effects of YY1 and miR-9 on proliferation, cell cycle, migration and invasion of melanoma cells were detected using CCK-8, flow cytometric analysis, wound healing and transwell invasion assays, respectively. Finally, the post-transcriptional regulation of miR-9 on RYBP was analyzed using luciferase reporter and immunoblot analysis.

RESULTS

Elevated YY1 levels were observed in patients with melanoma, compared with benign nevi and normal tissue controls, and the increased YY1 was associated with melanoma metastasis state and tumor stage. Furthermore, YY1 negatively regulated miR-9 transcription. Silencing of YY1 inhibited proliferation, cell cycle progression, migration and invasion in melanoma cells, while ectopic of miR-9 did the same. Additionally, RYBP was shown to be a direct target of miR-9 through binding to its 3' UTR, thus forming a YY1 ~ miR-9 ~ RYBP axis.

CONCLUSIONS

These results identify a novel YY1 ~ miR-9 ~ RYBP axis involved in melanoma tumorigenesis and reinforce the idea that regulatory circuitries involving miRNAs and TFs are prevalent mechanisms.

摘要

背景

阴阳1(YY1)转录因子已被确定可靶向众多潜在靶基因,这些基因对细胞增殖和分化至关重要。尽管已有报道YY1在不同类型人类癌症中所起的作用,但其在黑色素瘤中的生物学及机制意义尚未明确界定。

方法

采用定量逆转录聚合酶链反应(RT-PCR)分析,以确定与良性痣和正常组织对照相比,黑色素瘤中是否存在YY1和miR-9的异常表达。此外,通过定量染色质免疫沉淀聚合酶链反应(ChIP-PCR)分析评估YY1对miR-9表达的转录调控。随后,分别使用细胞计数试剂盒-8(CCK-8)、流式细胞术分析、伤口愈合和Transwell侵袭实验检测YY1和miR-9对黑色素瘤细胞增殖、细胞周期、迁移和侵袭的影响。最后,使用荧光素酶报告基因和免疫印迹分析对miR-9对RYBP的转录后调控进行分析。

结果

与良性痣和正常组织对照相比,黑色素瘤患者中观察到YY1水平升高,且YY1升高与黑色素瘤转移状态和肿瘤分期相关。此外,YY1负向调节miR-9转录。沉默YY1可抑制黑色素瘤细胞的增殖、细胞周期进程、迁移和侵袭,异位表达miR-9也有同样作用。此外,RYBP通过与miR-9的3'非翻译区(UTR)结合被证明是miR-9的直接靶标,从而形成YY1miR-9RYBP轴。

结论

这些结果确定了一个参与黑色素瘤肿瘤发生的新型YY1miR-9RYBP轴,并强化了涉及微小RNA(miRNA)和转录因子(TF)的调控通路是普遍机制这一观点。

https://cdn.ncbi.nlm.nih.gov/pmc/blobs/4ef7/4511530/5e8a78fbc8c0/13046_2015_177_Fig1_HTML.jpg

文献AI研究员

20分钟写一篇综述,助力文献阅读效率提升50倍。

立即体验

用中文搜PubMed

大模型驱动的PubMed中文搜索引擎

马上搜索

文档翻译

学术文献翻译模型,支持多种主流文档格式。

立即体验