Suppr超能文献

PINK1对心肌细胞中Parkin的线粒体募集和线粒体自噬激活并非必需。

PINK1 Is Dispensable for Mitochondrial Recruitment of Parkin and Activation of Mitophagy in Cardiac Myocytes.

作者信息

Kubli Dieter A, Cortez Melissa Q, Moyzis Alexandra G, Najor Rita H, Lee Youngil, Gustafsson Åsa B

机构信息

Skaggs School of Pharmacy and Pharmaceutical Sciences, University of California, San Diego, La Jolla, California, United States of America.

出版信息

PLoS One. 2015 Jun 25;10(6):e0130707. doi: 10.1371/journal.pone.0130707. eCollection 2015.

Abstract

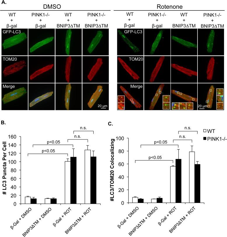
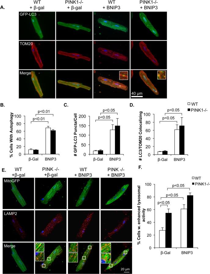
Myocyte function and survival relies on the maintenance of a healthy population of mitochondria. The PINK1/Parkin pathway plays an important role in clearing defective mitochondria via autophagy in cells. However, how the PINK1/Parkin pathway regulates mitochondrial quality control and whether it coordinates with other mitophagy pathways are still unclear. Therefore, the objective of this study was to investigate the effect of PINK1-deficiency on mitochondrial quality control in myocytes. Using PINK1-deficient (PINK1-/-) mice, we found that Parkin is recruited to damaged cardiac mitochondria in hearts after treatment with the mitochondrial uncoupler FCCP or after a myocardial infarction even in the absence of PINK1. Parkin recruitment to depolarized mitochondria correlates with increased ubiquitination of mitochondrial proteins and activation of mitophagy in PINK1-/- myocytes. In addition, induction of mitophagy by the atypical BH3-only protein BNIP3 is unaffected by lack of PINK1. Overall, these data suggest that Parkin recruitment to depolarized cardiac mitochondria and subsequent activation of mitophagy is independent of PINK1. Moreover, alternative mechanisms of Parkin activation and pathways of mitophagy remain functional in PINK1-/- myocytes and could compensate for the PINK1 deficiency.

摘要

心肌细胞的功能和存活依赖于健康线粒体群体的维持。PINK1/Parkin 通路在通过细胞自噬清除有缺陷的线粒体过程中发挥重要作用。然而,PINK1/Parkin 通路如何调节线粒体质量控制以及它是否与其他线粒体自噬通路协同作用仍不清楚。因此,本研究的目的是探讨 PINK1 缺陷对心肌细胞线粒体质量控制的影响。利用 PINK1 缺陷(PINK1-/-)小鼠,我们发现即使在没有 PINK1 的情况下,用线粒体解偶联剂 FCCP 处理后或心肌梗死后,Parkin 也会被募集到受损的心脏线粒体中。在 PINK1-/- 心肌细胞中,Parkin 向去极化线粒体的募集与线粒体蛋白泛素化增加和线粒体自噬激活相关。此外,非典型仅含 BH3 结构域的蛋白 BNIP3 诱导的线粒体自噬不受 PINK1 缺乏的影响。总体而言,这些数据表明 Parkin 向去极化心脏线粒体的募集以及随后的线粒体自噬激活不依赖于 PINK1。此外,Parkin 激活的替代机制和线粒体自噬途径在 PINK1-/- 心肌细胞中仍然发挥作用,并可以弥补 PINK1 的缺陷。

https://cdn.ncbi.nlm.nih.gov/pmc/blobs/94a5/4482400/86a3df0c9ab3/pone.0130707.g001.jpg

文献AI研究员

20分钟写一篇综述,助力文献阅读效率提升50倍。

立即体验

用中文搜PubMed

大模型驱动的PubMed中文搜索引擎

马上搜索

文档翻译

学术文献翻译模型,支持多种主流文档格式。

立即体验