Suppr超能文献

亚甲蓝对MRI定义的正常组织、缺血半暗带和缺血核心区自噬及凋亡的影响

The Effects of Methylene Blue on Autophagy and Apoptosis in MRI-Defined Normal Tissue, Ischemic Penumbra and Ischemic Core.

作者信息

Jiang Zhao, Watts Lora Talley, Huang Shiliang, Shen Qiang, Rodriguez Pavel, Chen Chunhua, Zhou Changman, Duong Timothy Q

机构信息

Department of Anatomy and Embryology, Peking University Health Science Center, Beijing, China; Research Imaging Institute, University of Texas Health Science Center at San Antonio, San Antonio, Texas, United States of America.

Research Imaging Institute, University of Texas Health Science Center at San Antonio, San Antonio, Texas, United States of America.

出版信息

PLoS One. 2015 Jun 29;10(6):e0131929. doi: 10.1371/journal.pone.0131929. eCollection 2015.

Abstract

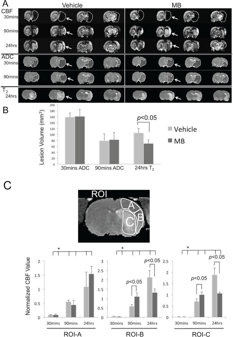
Methylene blue (MB) USP, which has energy-enhancing and antioxidant properties, is currently used to treat methemoglobinemia and cyanide poisoning in humans. We recently showed that MB administration reduces infarct volume and behavioral deficits in rat models of ischemic stroke and traumatic brain injury. This study reports the underlying molecular mechanisms of MB neuroprotection following transient ischemic stroke in rats. Rats were subjected to transient (60-mins) ischemic stroke. Multimodal MRI during the acute phase and at 24 hrs were used to define three regions of interest (ROIs): i) the perfusion-diffusion mismatch salvaged by reperfusion, ii) the perfusion-diffusion mismatch not salvaged by reperfusion, and iii) the ischemic core. The tissues from these ROIs were extracted for western blot analyses of autophagic and apoptotic markers. The major findings were: 1) MB treatment reduced infarct volume and behavioral deficits, 2) MB improved cerebral blood flow to the perfusion-diffusion mismatch tissue after reperfusion and minimized harmful hyperperfusion 24 hrs after stroke, 3) MB inhibited apoptosis and enhanced autophagy in the perfusion-diffusion mismatch, 4) MB inhibited apoptotic signaling cascades (p53-Bax-Bcl2-Caspase3), and 5) MB enhanced autophagic signaling cascades (p53-AMPK-TSC2-mTOR). MB induced neuroprotection, at least in part, by enhancing autophagy and reducing apoptosis in the perfusion-diffusion mismatch tissue following ischemic stroke.

摘要

美国药典亚甲蓝(MB)具有能量增强和抗氧化特性,目前用于治疗人类高铁血红蛋白血症和氰化物中毒。我们最近发现,在缺血性中风和创伤性脑损伤的大鼠模型中,给予MB可减少梗死体积和行为缺陷。本研究报告了大鼠短暂性缺血性中风后MB神经保护作用的潜在分子机制。将大鼠进行短暂性(60分钟)缺血性中风。在急性期和24小时时使用多模态MRI来定义三个感兴趣区域(ROI):i)通过再灌注挽救的灌注-扩散不匹配区域,ii)未通过再灌注挽救的灌注-扩散不匹配区域,以及iii)缺血核心区域。从这些ROI中提取组织,用于对自噬和凋亡标志物进行蛋白质印迹分析。主要发现如下:1)MB治疗可减少梗死体积和行为缺陷;2)MB可改善再灌注后灌注-扩散不匹配组织的脑血流量,并使中风后24小时有害的过度灌注最小化;3)MB可抑制灌注-扩散不匹配区域的细胞凋亡并增强自噬;4)MB可抑制凋亡信号级联反应(p53-Bax-Bcl2-半胱天冬酶3);5)MB可增强自噬信号级联反应(p53-AMPK-TSC2-mTOR)。缺血性中风后,MB至少部分地通过增强灌注-扩散不匹配组织中的自噬和减少细胞凋亡来诱导神经保护作用。

https://cdn.ncbi.nlm.nih.gov/pmc/blobs/037b/4488003/faadd642b20d/pone.0131929.g001.jpg

文献AI研究员

20分钟写一篇综述,助力文献阅读效率提升50倍。

立即体验

用中文搜PubMed

大模型驱动的PubMed中文搜索引擎

马上搜索

文档翻译

学术文献翻译模型,支持多种主流文档格式。

立即体验