Suppr超能文献

全基因组结合位点分析揭示DELLA蛋白对细胞分裂素响应基因的转录共激活作用。

Genome Wide Binding Site Analysis Reveals Transcriptional Coactivation of Cytokinin-Responsive Genes by DELLA Proteins.

作者信息

Marín-de la Rosa Nora, Pfeiffer Anne, Hill Kristine, Locascio Antonella, Bhalerao Rishikesh P, Miskolczi Pal, Grønlund Anne L, Wanchoo-Kohli Aakriti, Thomas Stephen G, Bennett Malcolm J, Lohmann Jan U, Blázquez Miguel A, Alabadí David

机构信息

Instituto de Biología Molecular y Celular de Plantas (CSIC-Universidad Politécnica de Valencia), Valencia, Spain.

Department of Stem Cell Biology, Centre for Organismal Studies Heidelberg, Heidelberg University, Heidelberg, Germany.

出版信息

PLoS Genet. 2015 Jul 2;11(7):e1005337. doi: 10.1371/journal.pgen.1005337. eCollection 2015 Jul.

Abstract

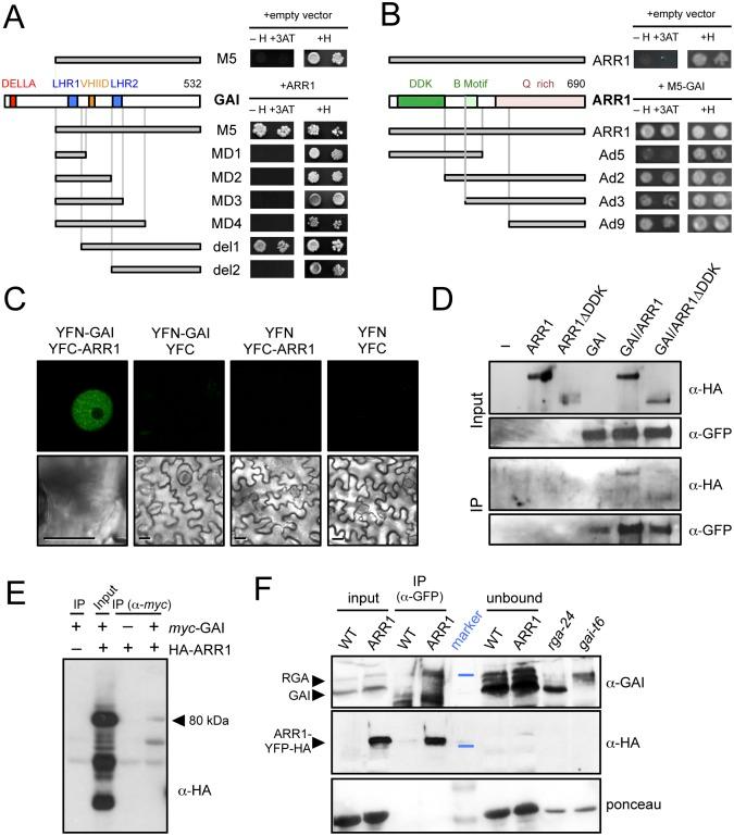
The ability of plants to provide a plastic response to environmental cues relies on the connectivity between signaling pathways. DELLA proteins act as hubs that relay environmental information to the multiple transcriptional circuits that control growth and development through physical interaction with transcription factors from different families. We have analyzed the presence of one DELLA protein at the Arabidopsis genome by chromatin immunoprecipitation coupled to large-scale sequencing and we find that it binds at the promoters of multiple genes. Enrichment analysis shows a strong preference for cis elements recognized by specific transcription factor families. In particular, we demonstrate that DELLA proteins are recruited by type-B ARABIDOPSIS RESPONSE REGULATORS (ARR) to the promoters of cytokinin-regulated genes, where they act as transcriptional co-activators. The biological relevance of this mechanism is underpinned by the necessity of simultaneous presence of DELLAs and ARRs to restrict root meristem growth and to promote photomorphogenesis.

摘要

植物对环境信号做出可塑性反应的能力依赖于信号通路之间的连通性。DELLA蛋白充当枢纽,通过与来自不同家族的转录因子进行物理相互作用,将环境信息传递给控制生长和发育的多个转录回路。我们通过与大规模测序相结合的染色质免疫沉淀法分析了拟南芥基因组中一种DELLA蛋白的存在情况,发现它与多个基因的启动子结合。富集分析表明,它强烈偏好特定转录因子家族识别的顺式元件。特别是,我们证明DELLA蛋白被B型拟南芥反应调节因子(ARR)招募到细胞分裂素调节基因的启动子上,在那里它们作为转录共激活因子发挥作用。DELLA蛋白和ARR同时存在对于限制根分生组织生长和促进光形态建成的必要性,支撑了这一机制的生物学相关性。

https://cdn.ncbi.nlm.nih.gov/pmc/blobs/e6ad/4489807/af3711b361b0/pgen.1005337.g001.jpg

相似文献

1
Genome Wide Binding Site Analysis Reveals Transcriptional Coactivation of Cytokinin-Responsive Genes by DELLA Proteins.
PLoS Genet. 2015 Jul 2;11(7):e1005337. doi: 10.1371/journal.pgen.1005337. eCollection 2015 Jul.
2
The transcriptional repressor ARR1-SRDX suppresses pleiotropic cytokinin activities in Arabidopsis.
Plant Physiol. 2008 Jul;147(3):1380-95. doi: 10.1104/pp.107.115436. Epub 2008 May 23.
3
Cytokinin induces genome-wide binding of the type-B response regulator ARR10 to regulate growth and development in .
Proc Natl Acad Sci U S A. 2017 Jul 18;114(29):E5995-E6004. doi: 10.1073/pnas.1620749114. Epub 2017 Jul 3.
4
In planta analysis of a cis-regulatory cytokinin response motif in Arabidopsis and identification of a novel enhancer sequence.
Plant Cell Physiol. 2013 Jul;54(7):1079-92. doi: 10.1093/pcp/pct060. Epub 2013 Apr 24.
5
Functional characterization of type-B response regulators in the Arabidopsis cytokinin response.
Plant Physiol. 2013 May;162(1):212-24. doi: 10.1104/pp.112.208736. Epub 2013 Mar 12.
7
Cytokinin signaling stabilizes the response activator ARR1.
Plant J. 2014 Apr;78(1):157-68. doi: 10.1111/tpj.12458. Epub 2014 Mar 5.
8
Cytokinin-facilitated proteolysis of ARABIDOPSIS RESPONSE REGULATOR 2 attenuates signaling output in two-component circuitry.
Plant J. 2012 Mar;69(6):934-45. doi: 10.1111/j.1365-313X.2011.04843.x. Epub 2011 Dec 12.
9
Genome-wide expression profiling of ARABIDOPSIS RESPONSE REGULATOR 7(ARR7) overexpression in cytokinin response.
Mol Genet Genomics. 2007 Feb;277(2):115-37. doi: 10.1007/s00438-006-0177-x. Epub 2006 Oct 24.
10
Multiple type-B response regulators mediate cytokinin signal transduction in Arabidopsis.
Plant Cell. 2005 Nov;17(11):3007-18. doi: 10.1105/tpc.105.035451. Epub 2005 Oct 14.

引用本文的文献

3
Growth arrest is a DNA damage protection strategy in Arabidopsis.
Nat Commun. 2025 Jul 1;16(1):5635. doi: 10.1038/s41467-025-60733-1.
5
Non-Canonical Inter-Protein Interactions of Key Proteins Belonging to Cytokinin Signaling Pathways.
Plants (Basel). 2025 May 15;14(10):1485. doi: 10.3390/plants14101485.
8
Type-B response regulator RRB12 regulates nodule formation in Lotus japonicus.
BMC Biol. 2024 Dec 18;22(1):293. doi: 10.1186/s12915-024-02088-5.
9
Green Revolution DELLA Proteins: Functional Analysis and Regulatory Mechanisms.
Annu Rev Plant Biol. 2025 May;76(1):373-400. doi: 10.1146/annurev-arplant-053124-050732. Epub 2024 Dec 2.
10
The LCG1-OsBP5/OsEBP89-Wx module regulates the grain chalkiness and taste quality in rice.
Plant Biotechnol J. 2025 Jan;23(1):36-50. doi: 10.1111/pbi.14475. Epub 2024 Sep 23.

本文引用的文献

2
DELLA protein functions as a transcriptional activator through the DNA binding of the indeterminate domain family proteins.
Proc Natl Acad Sci U S A. 2014 May 27;111(21):7861-6. doi: 10.1073/pnas.1321669111. Epub 2014 May 12.
3
Gibberellin acts positively then negatively to control onset of flower formation in Arabidopsis.
Science. 2014 May 9;344(6184):638-41. doi: 10.1126/science.1250498.
4
DNA-binding specificities of plant transcription factors and their potential to define target genes.
Proc Natl Acad Sci U S A. 2014 Feb 11;111(6):2367-72. doi: 10.1073/pnas.1316278111. Epub 2014 Jan 29.
6
DELLA activity is required for successful pollen development in the Columbia ecotype of Arabidopsis.
New Phytol. 2014 Feb;201(3):825-836. doi: 10.1111/nph.12571. Epub 2013 Nov 1.
8
Gibberellins and DELLAs: central nodes in growth regulatory networks.
Trends Plant Sci. 2014 Apr;19(4):231-9. doi: 10.1016/j.tplants.2013.10.001. Epub 2013 Oct 30.
10
Genomic analysis of DELLA protein activity.
Plant Cell Physiol. 2013 Aug;54(8):1229-37. doi: 10.1093/pcp/pct082. Epub 2013 Jun 18.

文献AI研究员

20分钟写一篇综述,助力文献阅读效率提升50倍。

立即体验

用中文搜PubMed

大模型驱动的PubMed中文搜索引擎

马上搜索

文档翻译

学术文献翻译模型,支持多种主流文档格式。

立即体验