Suppr超能文献

诱变筛选确定agtpbp1和eps15L1对斑马鱼T淋巴细胞发育至关重要。

Mutagenesis Screen Identifies agtpbp1 and eps15L1 as Essential for T lymphocyte Development in Zebrafish.

作者信息

Seiler Christoph, Gebhart Nichole, Zhang Yong, Shinton Susan A, Li Yue-sheng, Ross Nicola L, Liu Xingjun, Li Qin, Bilbee Alison N, Varshney Gaurav K, LaFave Matthew C, Burgess Shawn M, Balciuniene Jorune, Balciunas Darius, Hardy Richard R, Kappes Dietmar J, Wiest David L, Rhodes Jennifer

机构信息

Blood Cell Development and Function Program, Fox Chase Cancer Center, Temple University Health System, Philadelphia, Pennsylvania, United States of America.

Translational and Functional Genomics Branch, National Human Genome Research Institute, National Institutes of Health, Bethesda, Maryland, United States of America.

出版信息

PLoS One. 2015 Jul 10;10(7):e0131908. doi: 10.1371/journal.pone.0131908. eCollection 2015.

Abstract

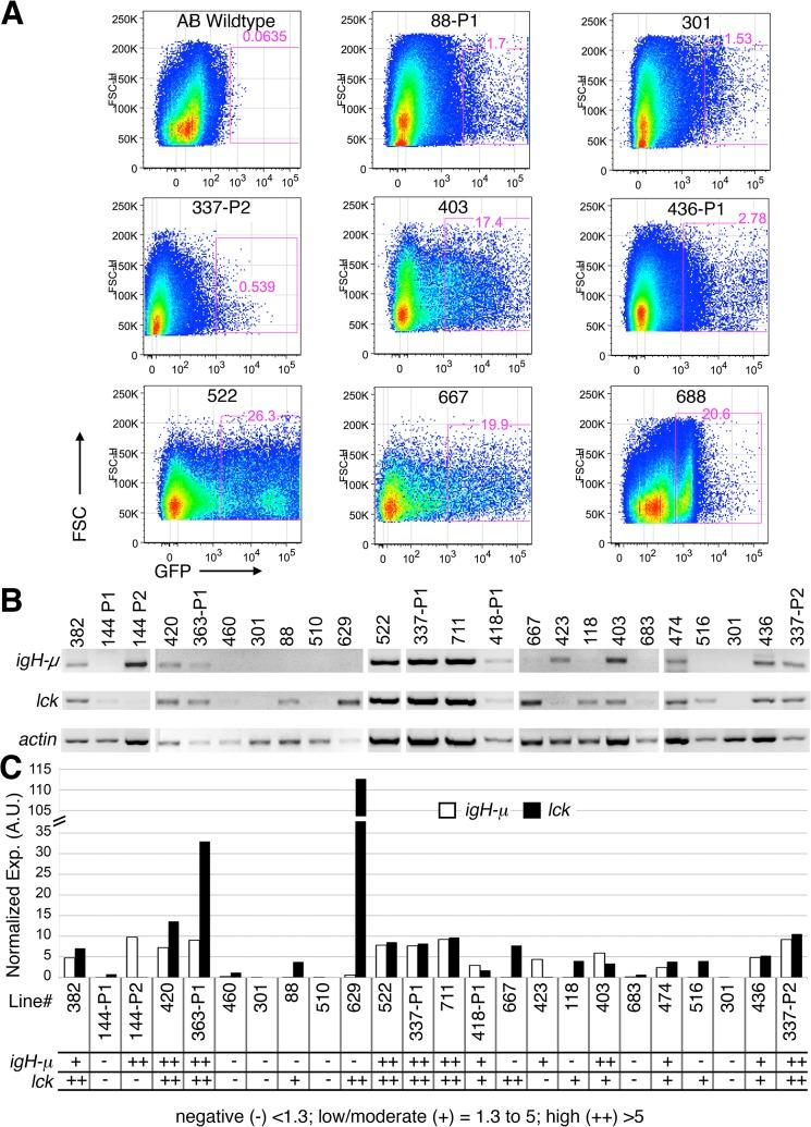
Genetic screens are a powerful tool to discover genes that are important in immune cell development and function. The evolutionarily conserved development of lymphoid cells paired with the genetic tractability of zebrafish make this a powerful model system for this purpose. We used a Tol2-based gene-breaking transposon to induce mutations in the zebrafish (Danio rerio, AB strain) genome, which served the dual purpose of fluorescently tagging cells and tissues that express the disrupted gene and provided a means of identifying the disrupted gene. We identified 12 lines in which hematopoietic tissues expressed green fluorescent protein (GFP) during embryonic development, as detected by microscopy. Subsequent analysis of young adult fish, using a novel approach in which single cell suspensions of whole fish were analyzed by flow cytometry, revealed that 8 of these lines also exhibited GFP expression in young adult cells. An additional 15 lines that did not have embryonic GFP+ hematopoietic tissue by microscopy, nevertheless exhibited GFP+ cells in young adults. RT-PCR analysis of purified GFP+ populations for expression of T and B cell-specific markers identified 18 lines in which T and/or B cells were fluorescently tagged at 6 weeks of age. As transposon insertion is expected to cause gene disruption, these lines can be used to assess the requirement for the disrupted genes in immune cell development. Focusing on the lines with embryonic GFP+ hematopoietic tissue, we identified three lines in which homozygous mutants exhibited impaired T cell development at 6 days of age. In two of the lines we identified the disrupted genes, agtpbp1 and eps15L1. Morpholino-mediated knockdown of these genes mimicked the T cell defects in the corresponding mutant embryos, demonstrating the previously unrecognized, essential roles of agtpbp1 and eps15L1 in T cell development.

摘要

遗传筛选是发现对免疫细胞发育和功能至关重要的基因的有力工具。淋巴样细胞在进化上保守的发育过程,再加上斑马鱼在遗传学上的易处理性,使其成为用于此目的的强大模型系统。我们使用基于Tol2的基因破坏转座子在斑马鱼(Danio rerio,AB品系)基因组中诱导突变,这具有双重目的,即对表达被破坏基因的细胞和组织进行荧光标记,并提供一种鉴定被破坏基因的方法。通过显微镜检测,我们鉴定出12个品系,其造血组织在胚胎发育过程中表达绿色荧光蛋白(GFP)。随后对成年幼鱼进行分析,采用一种新方法,即通过流式细胞术分析整条鱼的单细胞悬液,结果显示其中8个品系在成年幼鱼细胞中也表现出GFP表达。另外15个品系通过显微镜观察没有胚胎期GFP+造血组织,但在成年幼鱼中却表现出GFP+细胞。对纯化的GFP+群体进行T和B细胞特异性标志物表达的RT-PCR分析,鉴定出18个品系,其中T和/或B细胞在6周龄时被荧光标记。由于转座子插入预计会导致基因破坏,这些品系可用于评估免疫细胞发育过程中对被破坏基因的需求。聚焦于具有胚胎期GFP+造血组织的品系时,我们鉴定出3个品系,其纯合突变体在6日龄时T细胞发育受损。在其中2个品系中,我们鉴定出被破坏的基因agtpbp1和eps15L1。用吗啉代介导的这些基因敲低模拟了相应突变胚胎中的T细胞缺陷,证明了agtpbp1和eps15L1在T细胞发育中以前未被认识到的重要作用。

https://cdn.ncbi.nlm.nih.gov/pmc/blobs/a322/4498767/ebadb8e76753/pone.0131908.g001.jpg

文献AI研究员

20分钟写一篇综述,助力文献阅读效率提升50倍。

立即体验

用中文搜PubMed

大模型驱动的PubMed中文搜索引擎

马上搜索

文档翻译

学术文献翻译模型,支持多种主流文档格式。

立即体验