Yoon S, Bogdanov K, Kovalenko A, Wallach D
Department of Biological Chemistry, The Weizmann Institute of Science, Rehovot 76100, Israel.
Cell Death Differ. 2016 Feb;23(2):253-60. doi: 10.1038/cdd.2015.92. Epub 2015 Jul 17.
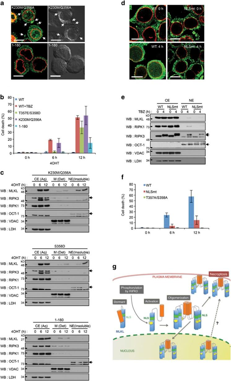
A signaling pathway that induces programmed necrotic cell death (necroptosis) was reported to be activated in cells by several cytokines and various pathogen components. The major proteins participating in that pathway are the protein kinases RIPK1 and RIPK3 and the pseudokinase mixed lineage kinase domain-like protein (MLKL). Recent studies have suggested that MLKL, once activated, mediates necroptosis by binding to cellular membranes, thereby triggering ion fluxes. However, our knowledge of both the sequence of molecular events leading to MLKL activation and the subcellular sites of these events is fragmentary. Here we report that the association of MLKL with the cell membrane in necroptotic death is preceded by the translocation of phosphorylated MLKL, along with RIPK1 and RIPK3, to the nucleus.
据报道,一种诱导程序性坏死性细胞死亡(坏死性凋亡)的信号通路可被多种细胞因子和各种病原体成分在细胞中激活。参与该通路的主要蛋白质是蛋白激酶RIPK1和RIPK3以及假激酶混合谱系激酶结构域样蛋白(MLKL)。最近的研究表明,MLKL一旦被激活,就会通过与细胞膜结合来介导坏死性凋亡,从而触发离子通量。然而,我们对导致MLKL激活的分子事件序列以及这些事件的亚细胞位点的了解是不完整的。在这里,我们报告在坏死性凋亡死亡中,MLKL与细胞膜的结合之前,磷酸化的MLKL会与RIPK1和RIPK3一起转移到细胞核。