Suppr超能文献

粟酒裂殖酵母Mrc1(Claspin)的DNA结合结构域可增强在复制障碍处的停滞作用。

The DNA-Binding Domain of S. pombe Mrc1 (Claspin) Acts to Enhance Stalling at Replication Barriers.

作者信息

Zech Juergen, Godfrey Emma Louise, Masai Hisao, Hartsuiker Edgar, Dalgaard Jacob Zeuthen

机构信息

Warwick Medical School, University of Warwick, Gibbet Hill Campus, CV47AL Coventry, United Kingdom.

Genome Dynamics Project, Department of Genome Medicine, Tokyo Metropolitan Institute of Medical Science, Setagaya-ku, Tokyo 156-8613, Japan.

出版信息

PLoS One. 2015 Jul 22;10(7):e0132595. doi: 10.1371/journal.pone.0132595. eCollection 2015.

Abstract

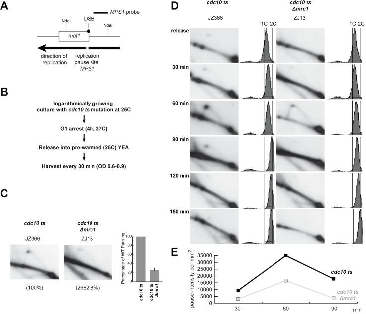
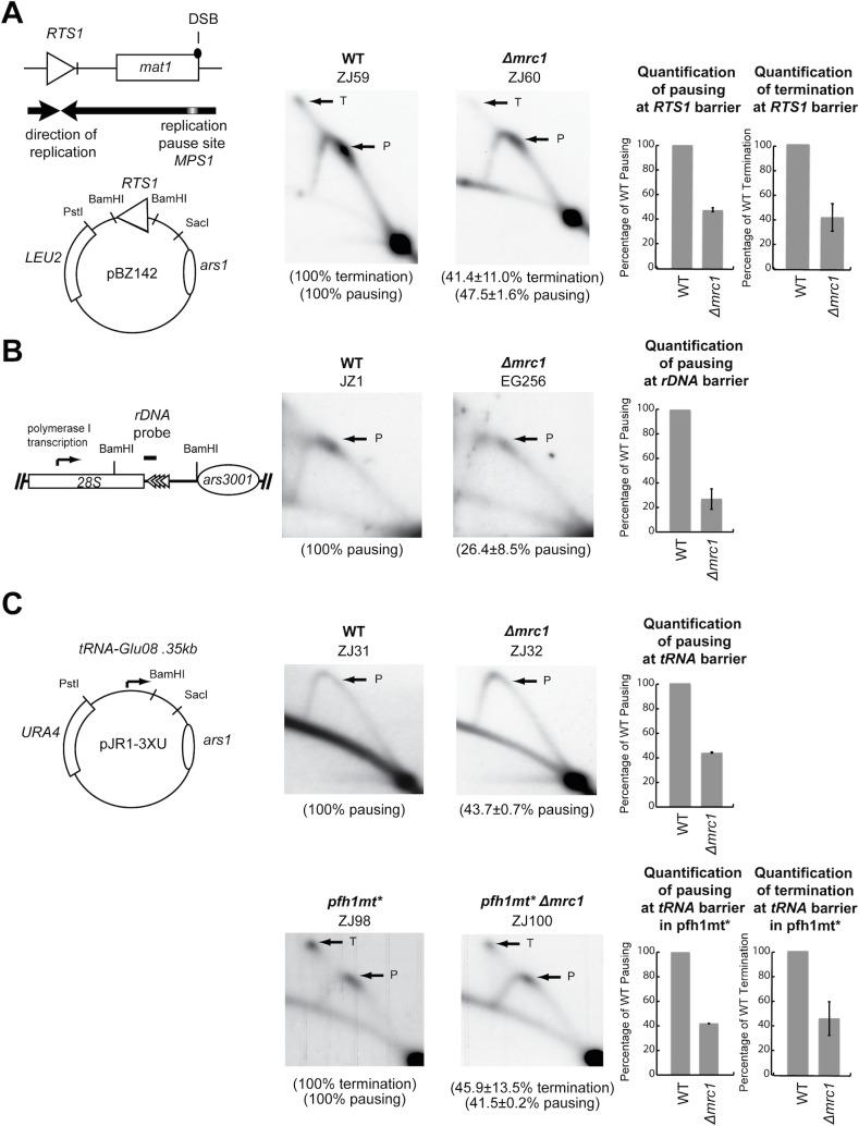
During S-phase replication forks can stall at specific genetic loci. At some loci, the stalling events depend on the replisome components Schizosaccharomyces pombe Swi1 (Saccharomyces cerevisiae Tof1) and Swi3 (S. cerevisiae Csm3) as well as factors that bind DNA in a site-specific manner. Using a new genetic screen we identified Mrc1 (S. cerevisiae Mrc1/metazoan Claspin) as a replisome component involved in replication stalling. Mrc1 is known to form a sub-complex with Swi1 and Swi3 within the replisome and is required for the intra-S phase checkpoint activation. This discovery is surprising as several studies show that S. cerevisiae Mrc1 is not required for replication barrier activity. In contrast, we show that deletion of S. pombe mrc1 leads to an approximately three-fold reduction in barrier activity at several barriers and that Mrc1's role in replication fork stalling is independent of its role in checkpoint activation. Instead, S. pombe Mrc1 mediated fork stalling requires the presence of a functional copy of its phylogenetically conserved DNA binding domain. Interestingly, this domain is on the sequence level absent from S. cerevisiae Mrc1. Our study indicates that direct interactions between the eukaryotic replisome and the DNA are important for site-specific replication stalling.

摘要

在S期,复制叉可能在特定基因位点停滞。在某些位点,停滞事件取决于复制体组分粟酒裂殖酵母Swi1(酿酒酵母Tof1)和Swi3(酿酒酵母Csm3)以及以位点特异性方式结合DNA的因子。通过一项新的遗传筛选,我们鉴定出Mrc1(酿酒酵母Mrc1/后生动物Claspin)是参与复制停滞的复制体组分。已知Mrc1在复制体内与Swi1和Swi3形成亚复合物,并且是S期内检查点激活所必需的。这一发现令人惊讶,因为多项研究表明酿酒酵母Mrc1对于复制屏障活性并非必需。相反,我们发现缺失粟酒裂殖酵母mrc1会导致几个屏障处的屏障活性降低约三倍,并且Mrc1在复制叉停滞中的作用独立于其在检查点激活中的作用。取而代之的是,粟酒裂殖酵母Mrc1介导的叉停滞需要其系统发育保守的DNA结合结构域的功能性拷贝的存在。有趣的是,酿酒酵母Mrc1在序列水平上不存在这个结构域。我们的研究表明,真核生物复制体与DNA之间的直接相互作用对于位点特异性复制停滞很重要。

https://cdn.ncbi.nlm.nih.gov/pmc/blobs/d0eb/4511789/9637c0eebe16/pone.0132595.g001.jpg

文献AI研究员

20分钟写一篇综述,助力文献阅读效率提升50倍。

立即体验

用中文搜PubMed

大模型驱动的PubMed中文搜索引擎

马上搜索

文档翻译

学术文献翻译模型,支持多种主流文档格式。

立即体验