Facco M, Cabrelle A, Calabrese F, Teramo A, Cinetto F, Carraro S, Martini V, Calzetti F, Tamassia N, Cassatella M A, Semenzato G, Agostini C
Department of Medicine, Hematology and Clinical Immunology Branch, Padua University School of Medicine, Padua, Italy ; Venetian Institute of Molecular Medicine, Padua, Italy.
Venetian Institute of Molecular Medicine, Padua, Italy.
Clin Mol Allergy. 2015 Aug 3;13(1):16. doi: 10.1186/s12948-015-0022-z. eCollection 2015.
TNF-like ligand 1A (TL1A), a recently recognized member of the TNF superfamily, and its death domain receptor 3 (DR3), firstly identified for their relevant role in T lymphocyte homeostasis, are now well-known mediators of several immune-inflammatory diseases, ranging from rheumatoid arthritis to inflammatory bowel diseases to psoriasis, whereas no data are available on their involvement in sarcoidosis, a multisystemic granulomatous disease where a deregulated T helper (Th)1/Th17 response takes place.
In this study, by flow cytometry, real-time PCR, confocal microscopy and immunohistochemistry analyses, TL1A and DR3 were investigated in the pulmonary cells and the peripheral blood of 43 patients affected by sarcoidosis in different phases of the disease (29 patients with active sarcoidosis, 14 with the inactive form) and in 8 control subjects.
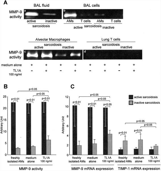
Our results demonstrated a significant higher expression, both at protein and mRNA levels, of TL1A and DR3 in pulmonary T cells and alveolar macrophages of patients with active sarcoidosis as compared to patients with the inactive form of the disease and to controls. In patients with sarcoidosis TL1A was strongly more expressed in the lung than the blood, i.e., at the site of the involved organ. Additionally, zymography assays showed that TL1A is able to increase the production of matrix metalloproteinase 9 by sarcoid alveolar macrophages characterized, in patients with the active form of the disease, by reduced mRNA levels of the tissue inhibitor of metalloproteinase (TIMP)-1.
These data suggest that TL1A/DR3 interactions are part of the extended and complex immune-inflammatory network that characterizes sarcoidosis during its active phase and may contribute to the pathogenesis and to the progression of the disease.
肿瘤坏死因子样配体1A(TL1A)是肿瘤坏死因子超家族中最近被认识的成员,其死亡结构域受体3(DR3)最初因其在T淋巴细胞稳态中的相关作用而被鉴定,现在是从类风湿性关节炎到炎症性肠病再到银屑病等多种免疫炎症性疾病的著名介质,而关于它们在结节病(一种发生T辅助(Th)1/Th17反应失调的多系统肉芽肿性疾病)中的作用尚无数据。
在本研究中,通过流式细胞术、实时聚合酶链反应、共聚焦显微镜和免疫组织化学分析,对43例处于疾病不同阶段的结节病患者(29例活动期结节病患者,14例非活动期患者)和8例对照者的肺细胞和外周血中的TL1A和DR3进行了研究。
我们的结果表明,与非活动期疾病患者和对照者相比,活动期结节病患者的肺T细胞和肺泡巨噬细胞中TL1A和DR3在蛋白质和mRNA水平上的表达均显著更高。在结节病患者中,TL1A在肺中的表达比在血液中强烈得多,即在受累器官部位。此外,酶谱分析表明,TL1A能够增加结节病肺泡巨噬细胞基质金属蛋白酶9的产生,在活动期疾病患者中,这些巨噬细胞的基质金属蛋白酶组织抑制剂(TIMP)-1的mRNA水平降低。
这些数据表明,TL1A/DR3相互作用是活动期结节病特征性的扩展和复杂免疫炎症网络的一部分,可能有助于疾病的发病机制和进展。