• 文献检索
  • 文档翻译
  • 深度研究
  • 学术资讯
  • Suppr Zotero 插件Zotero 插件
  • 邀请有礼
  • 套餐&价格
  • 历史记录
应用&插件
Suppr Zotero 插件Zotero 插件浏览器插件Mac 客户端Windows 客户端微信小程序
定价
高级版会员购买积分包购买API积分包
服务
文献检索文档翻译深度研究API 文档MCP 服务
关于我们
关于 Suppr公司介绍联系我们用户协议隐私条款
关注我们

Suppr 超能文献

核心技术专利:CN118964589B侵权必究
粤ICP备2023148730 号-1Suppr @ 2026

文献检索

告别复杂PubMed语法,用中文像聊天一样搜索,搜遍4000万医学文献。AI智能推荐,让科研检索更轻松。

立即免费搜索

文件翻译

保留排版,准确专业,支持PDF/Word/PPT等文件格式,支持 12+语言互译。

免费翻译文档

深度研究

AI帮你快速写综述,25分钟生成高质量综述,智能提取关键信息,辅助科研写作。

立即免费体验

死亡受体 3 信号控制 SAMP1/YitFc 小鼠中克罗恩病样回肠炎中调节性和效应性淋巴细胞之间的平衡。

Death Receptor 3 Signaling Controls the Balance between Regulatory and Effector Lymphocytes in SAMP1/YitFc Mice with Crohn's Disease-Like Ileitis.

机构信息

BRB-5, Digestive Health Research Institute, Case Western Reserve University, Cleveland, OH, United States.

Department of Pathology, Case Western Reserve University, Cleveland, OH, United States.

出版信息

Front Immunol. 2018 Mar 1;9:362. doi: 10.3389/fimmu.2018.00362. eCollection 2018.

DOI:10.3389/fimmu.2018.00362
PMID:29545797
原文链接:https://pmc.ncbi.nlm.nih.gov/articles/PMC5837992/
Abstract

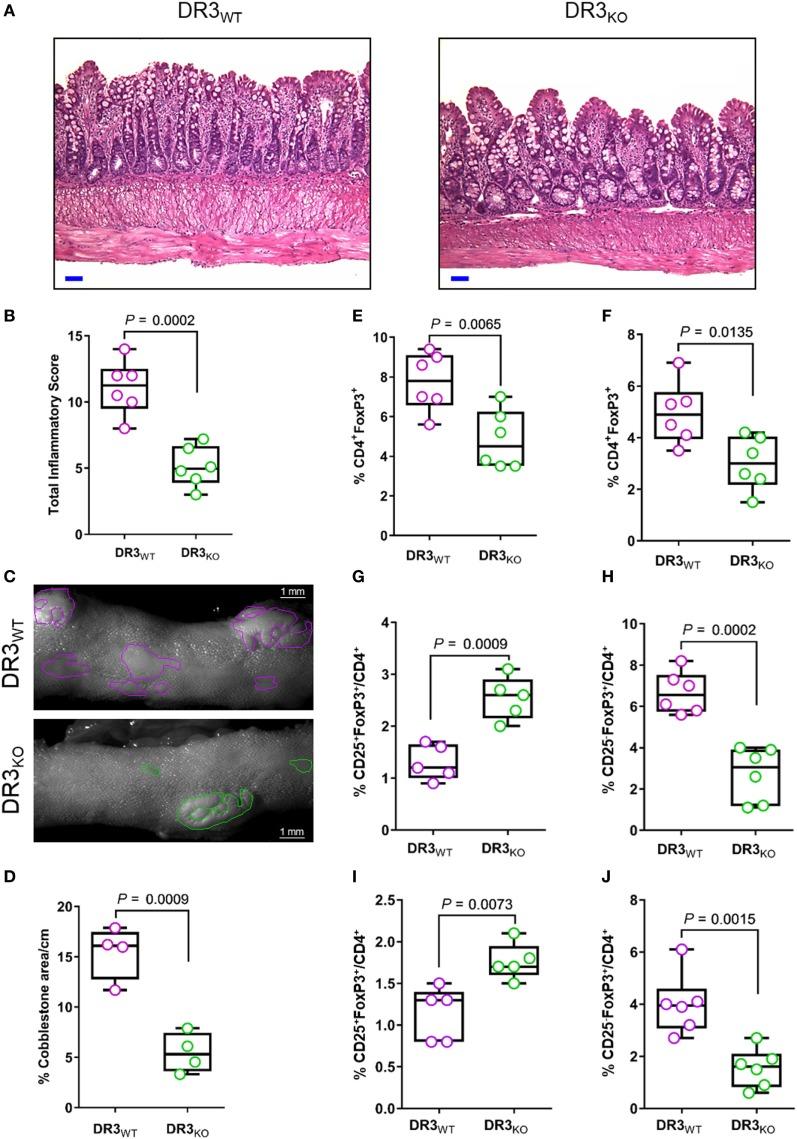
Death receptor 3 (DR3), a member of the tumor necrosis factor receptor (TNFR) superfamily, has been implicated in regulating T-helper type-1 (T1), type-2 (T2), and type-17 (T17) responses as well as regulatory T cell (T) and innate lymphoid cell (ILC) functions during immune-mediated diseases. However, the role of DR3 in controlling lymphocyte functions in inflammatory bowel disease (IBD) is not fully understood. Recent studies have shown that activation of DR3 signaling modulates T expansion suggesting that stimulation of DR3 represents a potential therapeutic target in human inflammatory diseases, including Crohn's disease (CD). In this study, we tested a specific DR3 agonistic antibody (4C12) in SAMP1/YitFc (SAMP) mice with CD-like ileitis. Interestingly, treatment with 4C12 prior to disease manifestation markedly worsened the severity of ileitis in SAMP mice despite an increase in FoxP3 lymphocytes in mesenteric lymph node (MLN) and small-intestinal lamina propria (LP) cells. Disease exacerbation was dominated by overproduction of both T1 and T2 cytokines and associated with expansion of dysfunctional CD25FoxP3 and ILC group 1 (ILC1) cells. These effects were accompanied by a reduction in CD25FoxP3 and ILC group 3 (ILC3) cells. By comparison, genetic deletion of DR3 effectively reversed the inflammatory phenotype in SAMP mice by promoting the expansion of CD25FoxP3 over CD25FoxP3 cells and the production of IL-10 protein. Collectively, our data demonstrate that DR3 signaling modulates a multicellular network, encompassing T, T effectors, and ILCs, governing disease development and progression in SAMP mice with CD-like ileitis. Manipulating DR3 signaling toward the restoration of the balance between protective and inflammatory lymphocytes may represent a novel and targeted therapeutic modality for patients with CD.

摘要

死亡受体 3(DR3)是肿瘤坏死因子受体(TNFR)超家族的成员,它参与调节 T 辅助细胞 1(T1)、2(T2)和 17(T17)反应,以及调节性 T 细胞(T)和固有淋巴细胞(ILC)功能,在免疫介导的疾病中。然而,DR3 在控制炎症性肠病(IBD)中淋巴细胞功能的作用尚不完全清楚。最近的研究表明,DR3 信号的激活调节了 T 细胞的扩增,这表明刺激 DR3 代表了人类炎症性疾病的一个潜在治疗靶点,包括克罗恩病(CD)。在这项研究中,我们在具有 CD 样回肠炎的 SAMP1/YitFc(SAMP)小鼠中测试了一种特异性的 DR3 激动性抗体(4C12)。有趣的是,尽管肠系膜淋巴结(MLN)和小肠固有层(LP)细胞中的 FoxP3 淋巴细胞增加,但在疾病表现之前用 4C12 治疗会明显加重 SAMP 小鼠的回肠炎严重程度。疾病恶化主要是由于 T1 和 T2 细胞因子的过度产生,并与功能失调的 CD25FoxP3 和 ILC 组 1(ILC1)细胞的扩张相关。这些影响伴随着 CD25FoxP3 和 ILC 组 3(ILC3)细胞的减少。相比之下,DR3 基因缺失通过促进 CD25FoxP3 细胞的扩增和 IL-10 蛋白的产生,有效地逆转了 SAMP 小鼠的炎症表型。总的来说,我们的数据表明,DR3 信号调节一个多细胞网络,包括 T、T 效应细胞和 ILC,控制 SAMP 小鼠 CD 样回肠炎的疾病发展和进展。操纵 DR3 信号向保护性和炎症性淋巴细胞之间平衡的恢复可能代表 CD 患者的一种新的、有针对性的治疗方式。

https://cdn.ncbi.nlm.nih.gov/pmc/blobs/acde/5837992/60b87c9efa71/fimmu-09-00362-g007.jpg
https://cdn.ncbi.nlm.nih.gov/pmc/blobs/acde/5837992/cfb84c4d0041/fimmu-09-00362-g001.jpg
https://cdn.ncbi.nlm.nih.gov/pmc/blobs/acde/5837992/dcaf042ac823/fimmu-09-00362-g002.jpg
https://cdn.ncbi.nlm.nih.gov/pmc/blobs/acde/5837992/8d733e8059db/fimmu-09-00362-g003.jpg
https://cdn.ncbi.nlm.nih.gov/pmc/blobs/acde/5837992/5bd540d2f0c6/fimmu-09-00362-g004.jpg
https://cdn.ncbi.nlm.nih.gov/pmc/blobs/acde/5837992/615fbf6427b8/fimmu-09-00362-g005.jpg
https://cdn.ncbi.nlm.nih.gov/pmc/blobs/acde/5837992/18cdcdbf0a3e/fimmu-09-00362-g006.jpg
https://cdn.ncbi.nlm.nih.gov/pmc/blobs/acde/5837992/60b87c9efa71/fimmu-09-00362-g007.jpg
https://cdn.ncbi.nlm.nih.gov/pmc/blobs/acde/5837992/cfb84c4d0041/fimmu-09-00362-g001.jpg
https://cdn.ncbi.nlm.nih.gov/pmc/blobs/acde/5837992/dcaf042ac823/fimmu-09-00362-g002.jpg
https://cdn.ncbi.nlm.nih.gov/pmc/blobs/acde/5837992/8d733e8059db/fimmu-09-00362-g003.jpg
https://cdn.ncbi.nlm.nih.gov/pmc/blobs/acde/5837992/5bd540d2f0c6/fimmu-09-00362-g004.jpg
https://cdn.ncbi.nlm.nih.gov/pmc/blobs/acde/5837992/615fbf6427b8/fimmu-09-00362-g005.jpg
https://cdn.ncbi.nlm.nih.gov/pmc/blobs/acde/5837992/18cdcdbf0a3e/fimmu-09-00362-g006.jpg
https://cdn.ncbi.nlm.nih.gov/pmc/blobs/acde/5837992/60b87c9efa71/fimmu-09-00362-g007.jpg

相似文献

1
Death Receptor 3 Signaling Controls the Balance between Regulatory and Effector Lymphocytes in SAMP1/YitFc Mice with Crohn's Disease-Like Ileitis.死亡受体 3 信号控制 SAMP1/YitFc 小鼠中克罗恩病样回肠炎中调节性和效应性淋巴细胞之间的平衡。
Front Immunol. 2018 Mar 1;9:362. doi: 10.3389/fimmu.2018.00362. eCollection 2018.
2
Tregs are dysfunctional in vivo in a spontaneous murine model of Crohn's disease.在自发性克罗恩病的小鼠模型中,Tregs 功能失调。
Mucosal Immunol. 2013 Mar;6(2):267-75. doi: 10.1038/mi.2012.67. Epub 2012 Jul 11.
3
Death-Domain-Receptor 3 Deletion Normalizes Inflammatory Gene Expression and Prevents Ileitis in Experimental Crohn's Disease.死亡结构域受体 3 缺失可使炎症基因表达正常化,并预防实验性克罗恩病的回肠炎。
Inflamm Bowel Dis. 2019 Jan 1;25(1):14-26. doi: 10.1093/ibd/izy305.
4
TL1A (TNFSF15) and DR3 (TNFRSF25): A Co-stimulatory System of Cytokines With Diverse Functions in Gut Mucosal Immunity.TL1A(TNFSF15)和 DR3(TNFRSF25):细胞因子的共刺激系统,在肠道黏膜免疫中具有多种功能。
Front Immunol. 2019 Mar 27;10:583. doi: 10.3389/fimmu.2019.00583. eCollection 2019.
5
SAMP1/YitFc mice develop ileitis via loss of CCL21 and defects in dendritic cell migration.SAMP1/YitFc小鼠通过CCL21缺失和树突状细胞迁移缺陷发展为回肠炎。
Gastroenterology. 2015 Apr;148(4):783-793.e5. doi: 10.1053/j.gastro.2015.01.027. Epub 2015 Jan 22.
6
Chemokine receptor CCR7 regulates the intestinal TH1/TH17/Treg balance during Crohn's-like murine ileitis.趋化因子受体CCR7在克罗恩病样小鼠回肠炎期间调节肠道TH1/TH17/Treg平衡。
J Leukoc Biol. 2015 Jun;97(6):1011-22. doi: 10.1189/jlb.3HI0614-303R. Epub 2015 Jan 30.
7
NOD2 drives early IL-33-dependent expansion of group 2 innate lymphoid cells during Crohn's disease-like ileitis.NOD2 驱动克罗恩病样回肠炎期间 2 类固有淋巴细胞的早期 IL-33 依赖性扩增。
J Clin Invest. 2021 Mar 1;131(5). doi: 10.1172/JCI140624.
8
Expanded B cell population blocks regulatory T cells and exacerbates ileitis in a murine model of Crohn disease.在克罗恩病小鼠模型中,扩增的B细胞群体阻碍调节性T细胞并加剧回肠炎。
J Clin Invest. 2004 Aug;114(3):389-98. doi: 10.1172/JCI20855.
9
Role of TL1A and its receptor DR3 in two models of chronic murine ileitis.TL1A及其受体DR3在两种慢性小鼠回肠炎模型中的作用
Proc Natl Acad Sci U S A. 2006 May 30;103(22):8441-6. doi: 10.1073/pnas.0510903103. Epub 2006 May 12.
10
A novel model of colitis-associated cancer in SAMP1/YitFc mice with Crohn's disease-like ileitis.一种在患有克罗恩病样回肠炎的SAMP1/YitFc小鼠中建立的结肠炎相关癌症新模型。
PLoS One. 2017 Mar 16;12(3):e0174121. doi: 10.1371/journal.pone.0174121. eCollection 2017.

引用本文的文献

1
Targeting TL1A and DR3: the new frontier of anti-cytokine therapy in IBD.靶向肿瘤坏死因子样凋亡微弱诱导因子(TL1A)和死亡受体3(DR3):炎症性肠病抗细胞因子治疗的新前沿
Gut. 2025 Mar 6;74(4):652-668. doi: 10.1136/gutjnl-2024-332504.
2
Solute Transporter OCTN1/Slc22a4 Affects Disease Severity and Response to Infliximab in Experimental Colitis: Role of Gut Microbiota and Immune Modulation.溶质转运体OCTN1/Slc22a4影响实验性结肠炎的疾病严重程度及对英夫利昔单抗的反应:肠道微生物群和免疫调节的作用
Inflamm Bowel Dis. 2024 Dec 5;30(12):2259-2270. doi: 10.1093/ibd/izae135.
3
ILC3: a case of conflicted identity.

本文引用的文献

1
Regulatory Innate Lymphoid Cells Control Innate Intestinal Inflammation.调节性固有淋巴细胞控制固有肠道炎症。
Cell. 2017 Sep 21;171(1):201-216.e18. doi: 10.1016/j.cell.2017.07.027. Epub 2017 Aug 24.
2
Autologous Haematopoietic Stem Cell Transplantation for Refractory Crohn's Disease: Efficacy in a Single-Centre Cohort.自体造血干细胞移植治疗难治性克罗恩病:单中心队列研究的疗效。
J Crohns Colitis. 2017 Oct 1;11(10):1161-1168. doi: 10.1093/ecco-jcc/jjx054.
3
Beyond TNF: TNF superfamily cytokines as targets for the treatment of rheumatic diseases.
ILC3:身份冲突的案例。
Front Immunol. 2023 Oct 17;14:1271699. doi: 10.3389/fimmu.2023.1271699. eCollection 2023.
4
Aging impairs arterial compliance via Klotho-mediated downregulation of B-cell population and IgG levels.衰老通过 Klotho 介导的 B 细胞群体和 IgG 水平下调来损害动脉顺应性。
Cell Mol Life Sci. 2022 Aug 24;79(9):494. doi: 10.1007/s00018-022-04512-x.
5
Role of TL1A in Inflammatory Autoimmune Diseases: A Comprehensive Review.TL1A 在炎症性自身免疫性疾病中的作用:全面综述。
Front Immunol. 2022 Jul 14;13:891328. doi: 10.3389/fimmu.2022.891328. eCollection 2022.
6
Analysis of therapeutic potential of preclinical models based on DR3/TL1A pathway modulation (Review).基于DR3/TL1A通路调节的临床前模型治疗潜力分析(综述)。
Exp Ther Med. 2021 Jul;22(1):693. doi: 10.3892/etm.2021.10125. Epub 2021 May 2.
7
Direct signaling of TL1A-DR3 on fibroblasts induces intestinal fibrosis in vivo.TL1A-DR3 在成纤维细胞上的直接信号转导诱导体内肠道纤维化。
Sci Rep. 2020 Oct 23;10(1):18189. doi: 10.1038/s41598-020-75168-5.
8
Activation of DR3 signaling causes loss of ILC3s and exacerbates intestinal inflammation.DR3 信号的激活导致 ILC3 的减少,并加重肠道炎症。
Nat Commun. 2019 Jul 29;10(1):3371. doi: 10.1038/s41467-019-11304-8.
9
Innate lymphoid cells link gut microbes with mucosal T cell immunity.先天淋巴细胞将肠道微生物与黏膜 T 细胞免疫联系起来。
Gut Microbes. 2020;11(2):231-236. doi: 10.1080/19490976.2019.1638725. Epub 2019 Jul 26.
10
TL1A (TNFSF15) and DR3 (TNFRSF25): A Co-stimulatory System of Cytokines With Diverse Functions in Gut Mucosal Immunity.TL1A(TNFSF15)和 DR3(TNFRSF25):细胞因子的共刺激系统,在肠道黏膜免疫中具有多种功能。
Front Immunol. 2019 Mar 27;10:583. doi: 10.3389/fimmu.2019.00583. eCollection 2019.
超越肿瘤坏死因子:肿瘤坏死因子超家族细胞因子作为治疗风湿性疾病的靶点
Nat Rev Rheumatol. 2017 Apr;13(4):217-233. doi: 10.1038/nrrheum.2017.22. Epub 2017 Mar 9.
4
Changes in TL1A levels and associated cytokines during pathogenesis of diabetic retinopathy.糖尿病视网膜病变发病机制中TL1A水平及相关细胞因子的变化。
Mol Med Rep. 2017 Feb;15(2):573-580. doi: 10.3892/mmr.2016.6048. Epub 2016 Dec 14.
5
A Novel Role for TL1A/DR3 in Protection against Intestinal Injury and Infection.TL1A/DR3在预防肠道损伤和感染中的新作用
J Immunol. 2016 Jul 1;197(1):377-86. doi: 10.4049/jimmunol.1502466. Epub 2016 May 27.
6
TL1A increased IL-6 production on fibroblast-like synoviocytes by preferentially activating TNF receptor 2 in rheumatoid arthritis.在类风湿性关节炎中,TL1A通过优先激活肿瘤坏死因子受体2增加成纤维样滑膜细胞中白细胞介素-6的产生。
Cytokine. 2016 Jul;83:92-98. doi: 10.1016/j.cyto.2016.04.005. Epub 2016 Apr 12.
7
The Treg/Th17 Axis: A Dynamic Balance Regulated by the Gut Microbiome.调节性T细胞/辅助性T细胞17轴:由肠道微生物群调节的动态平衡
Front Immunol. 2015 Dec 17;6:639. doi: 10.3389/fimmu.2015.00639. eCollection 2015.
8
Mechanisms of Microbe-Host Interaction in Crohn's Disease: Dysbiosis vs. Pathobiont Selection.克罗恩病中微生物与宿主相互作用的机制:生态失调与致病共生菌选择
Front Immunol. 2015 Nov 19;6:555. doi: 10.3389/fimmu.2015.00555. eCollection 2015.
9
Type 3 innate lymphoid cells maintain intestinal epithelial stem cells after tissue damage.3型天然淋巴细胞在组织损伤后维持肠道上皮干细胞。
J Exp Med. 2015 Oct 19;212(11):1783-91. doi: 10.1084/jem.20150318. Epub 2015 Sep 21.
10
TL1A/DR3 axis involvement in the inflammatory cytokine network during pulmonary sarcoidosis.结节病期间TL1A/DR3轴参与炎症细胞因子网络。
Clin Mol Allergy. 2015 Aug 3;13(1):16. doi: 10.1186/s12948-015-0022-z. eCollection 2015.