Pan Qi, Yang Guo-Liang, Yang Jiang-Hua, Lin Shi-Long, Liu Ning, Liu Shan-Shan, Liu Meng-Yao, Zhang Lian-Hua, Huang Yi-Ran, Shen Ru-long, Liu Qiang, Gao Jian-Xin, Bo Juan-Jie
Department of Urology, Renji Hospital, School of Medicine, Shanghai Jiao Tong University, Shanghai, China.
State Key Laboratory of Oncogene and Related Genes, Shanghai, China.
J Exp Clin Cancer Res. 2015 Aug 7;34(1):77. doi: 10.1186/s13046-015-0183-0.
Metformin is the first line of oral antidiabetic drug in the biguanide class for treatment of type 2 diabetes. Increasing evidence has suggested that it is a potential anti-tumor drug. However, the mechanisms underlying inhibiting tumor development remain elusive, especially in bladder tumors.
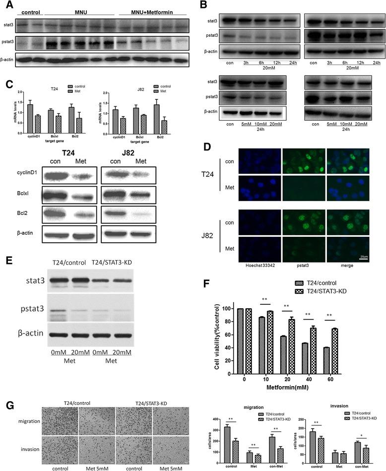
T24 and J82 cell lines were used as an in vitro model, and 24 female SD rats were used to build an N-methyl-N-nitrosourea (MNU)-induced orthotopic rat bladder cancer model. Transfection of lentivirus-based shRNA was used to construct the STAT3-KNOCKDOWN T24 cell line. After metformin treatment, the viability of bladde cancer cells was determined by CCK8. Cell cycle distribution and apoptosis were assessed by flow cytometry. The migration and invasion abilities of cells were evaluated by wound healing and transwell asssays. The inactivation of stat3 pahtway was examined by qRTPCR, western blot and Immunofluorescence.
Metformin can effectively inhibit precancerous progression to invasive cancer in an MNU-induced rat orthotopic bladder tumor model, although it could not completely suppress normal cells transforming into tumor cells. While the MNU could induce 50 % rats (4/8) to develop invasive bladder cancers, the rats co-administrated with metformin failed to develop invasive tumors but retained at precancerous or non-invasive stages, exhibiting as dysplasia, papillary tumor and/or carcinoma in situ (CIS). Accordingly, phosphorylation of signal transducer and activator of transcription 3 (STAT3), which is a well known oncogene, was significantly inhibited in the tumors of rats treated with metformin. In vitro experiments revealed that the metformin could efficiently inhibit STAT3 activation, which was associated with the cell cycle arrest, reduction of cell proliferation, migration and invasiveness, and increase in apoptotic cell death of bladder cancer cell lines.
These findings provide for the first time the evidence that metformin can block precancerous lesions progressing to invasive tumors through inhibiting the activation of STAT3 pathway, and may be used for treatment of the non-invasive bladder cancers to prevent them from progression to invasive tumors.
二甲双胍是双胍类口服抗糖尿病药物中用于治疗2型糖尿病的一线药物。越来越多的证据表明它是一种潜在的抗肿瘤药物。然而,其抑制肿瘤发展的机制仍不清楚,尤其是在膀胱肿瘤中。
采用T24和J82细胞系作为体外模型,24只雌性SD大鼠用于构建N-甲基-N-亚硝基脲(MNU)诱导的原位大鼠膀胱癌模型。使用基于慢病毒的shRNA转染构建STAT3基因敲低的T24细胞系。二甲双胍处理后,通过CCK8测定膀胱癌细胞的活力。通过流式细胞术评估细胞周期分布和凋亡。通过伤口愈合和Transwell实验评估细胞的迁移和侵袭能力。通过qRTPCR、蛋白质免疫印迹和免疫荧光检测STAT3信号通路的失活情况。
在MNU诱导的大鼠原位膀胱肿瘤模型中,二甲双胍可有效抑制癌前病变进展为浸润性癌,尽管它不能完全抑制正常细胞转变为肿瘤细胞。MNU可诱导50%的大鼠(4/8)发生浸润性膀胱癌,而联合使用二甲双胍的大鼠未发生浸润性肿瘤,而是停留在癌前或非浸润阶段,表现为发育异常、乳头状瘤和/或原位癌(CIS)。相应地,在二甲双胍处理的大鼠肿瘤中,作为一种著名癌基因的信号转导和转录激活因子3(STAT3)的磷酸化被显著抑制。体外实验表明,二甲双胍可有效抑制STAT3激活,这与细胞周期停滞、细胞增殖、迁移和侵袭能力降低以及膀胱癌细胞系凋亡细胞死亡增加有关。
这些发现首次提供了证据,表明二甲双胍可通过抑制STAT3信号通路的激活来阻止癌前病变进展为浸润性肿瘤,并且可用于治疗非浸润性膀胱癌以防止其进展为浸润性肿瘤。