Suppr超能文献

中国东南部热带地区牛肝菌科新成员玫瑰黑牛肝菌属及新种的界定与分类安排

Circumscription and Taxonomic Arrangement of Nigroboletus roseonigrescens Gen. Et Sp. Nov., a New Member of Boletaceae from Tropical South-Eastern China.

作者信息

Gelardi Matteo, Vizzini Alfredo, Ercole Enrico, Horak Egon, Ming Zhang, Li Tai-Hui

机构信息

Via Angelo Custode 4A, I-00061 Anguillara Sabazia, RM, Italy.

Department of Life Sciences and Systems Biology, University of Turin, Viale P.A. Mattioli 25, I-10125 Torino, Italy.

出版信息

PLoS One. 2015 Aug 11;10(8):e0134295. doi: 10.1371/journal.pone.0134295. eCollection 2015.

Abstract

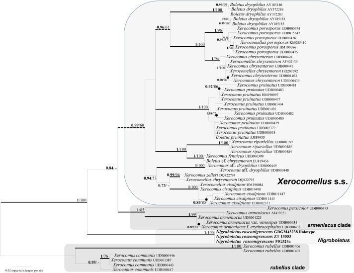
Nigroboletus is proposed as a novel genus in family Boletaceae, subfamily Boletoideae, to include N. roseonigrescens, a new boletoid species from tropical environment in south-eastern China. Detailed morphological description, color pictures of both fresh basidiomes in habitat and dried material along with photomicrographs and line drawings of the main anatomical features are provided, supported by a comprehensive phylogeny based on multigene molecular analysis (nrITS, nrLSU, rpb1, rpb2 and tef1-α datasets). Taxonomic placement and evolutionary relationships of Nigroboletus are investigated.

摘要

拟将黑牛肝菌属作为牛肝菌科牛肝菌亚科中的一个新属,其中包括玫瑰黑牛肝菌,这是一种来自中国东南部热带环境的新牛肝菌类物种。文中提供了详细的形态描述、新鲜子实体在栖息地的彩色图片以及干燥材料的图片,还有主要解剖特征的显微照片和线条图,并辅以基于多基因分子分析(nrITS、nrLSU、rpb1、rpb2和tef1-α数据集)的全面系统发育研究。对黑牛肝菌属的分类地位和进化关系进行了研究。

https://cdn.ncbi.nlm.nih.gov/pmc/blobs/cad2/4532479/865e6a15e6a7/pone.0134295.g001.jpg

文献AI研究员

20分钟写一篇综述,助力文献阅读效率提升50倍。

立即体验

用中文搜PubMed

大模型驱动的PubMed中文搜索引擎

马上搜索

文档翻译

学术文献翻译模型,支持多种主流文档格式。

立即体验