Suppr超能文献

细胞周期调控、DNA损伤修复及凋亡相关通路在牙齿发育过程中控制成釉前体细胞的分化。

Cell cycle control, DNA damage repair, and apoptosis-related pathways control pre-ameloblasts differentiation during tooth development.

作者信息

Liu Chengcheng, Niu Yulong, Zhou Xuedong, Xu Xin, Yang Yi, Zhang Yan, Zheng Liwei

机构信息

State Key Laboratory of Oral Diseases, West China Hospital of Stomatology, Sichuan University, Chengdu, PR China.

Key Laboratory of Bio-Resources and Eco-Environment of Ministry of Education, College of Life Sciences, Sichuan University, Chengdu, PR China.

出版信息

BMC Genomics. 2015 Aug 12;16(1):592. doi: 10.1186/s12864-015-1783-y.

Abstract

BACKGROUND

Ameloblast differentiation is the most critical stepwise process in amelogenesis, and it is controlled by precise molecular events. To better understand the mechanism controlling pre-ameloblasts (PABs) differentiation into secretory ameloblasts (SABs), a more precise identification of molecules and signaling networks will elucidate the mechanisms governing enamel formation and lay a foundation for enamel regeneration.

RESULTS

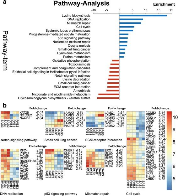
We analyzed transcriptional profiles of human PABs and SABs. From a total of 28,869 analyzed transcripts, we identified 923 differentially expressed genes (DEGs) with p < 0.05 and Fold-change > 2. Among the DEGs, 647 genes showed elevated expression in PABs compared to SABs. Notably, 38 DEGs displayed greater than eight-fold changes. Comparative analysis revealed that highly expressed genes in PABs were involved in cell cycle control, DNA damage repair and apoptosis, while highly expressed genes in SABs were related to cell adhesion and extracellular matrix. Moreover, coexpression network analysis uncovered two highly conserved sub-networks contributing to differentiation, containing transcription regulators (RUNX2, ETV1 and ETV5), solute carrier family members (SLC15A1 and SLC7A11), enamel matrix protein (MMP20), and a polymodal excitatory ion channel (TRPA1).

CONCLUSIONS

By combining comparative analysis and coexpression networks, this study provides novel biomarkers and research targets for ameloblast differentiation and the potential for their application in enamel regeneration.

摘要

背景

成釉细胞分化是釉质形成过程中最关键的逐步过程,受精确的分子事件控制。为了更好地理解控制前成釉细胞(PABs)分化为分泌型成釉细胞(SABs)的机制,更精确地鉴定分子和信号网络将阐明釉质形成的调控机制,并为釉质再生奠定基础。

结果

我们分析了人PABs和SABs的转录谱。在总共28869个分析的转录本中,我们鉴定出923个差异表达基因(DEGs),p<0.05且变化倍数>2。在这些DEGs中,与SABs相比,有647个基因在PABs中表达升高。值得注意的是,38个DEGs显示出大于八倍的变化。比较分析表明,PABs中高表达的基因参与细胞周期控制、DNA损伤修复和凋亡,而SABs中高表达的基因与细胞粘附和细胞外基质有关。此外,共表达网络分析发现了两个高度保守的有助于分化的子网络,包含转录调节因子(RUNX2、ETV1和ETV5)、溶质载体家族成员(SLC15A1和SLC7A11)、釉基质蛋白(MMP20)和一个多模式兴奋性离子通道(TRPA1)。

结论

通过结合比较分析和共表达网络,本研究为成釉细胞分化提供了新的生物标志物和研究靶点,并为其在釉质再生中的应用潜力提供了依据。

https://cdn.ncbi.nlm.nih.gov/pmc/blobs/8a0d/4534026/6652096df100/12864_2015_1783_Fig1_HTML.jpg

文献AI研究员

20分钟写一篇综述,助力文献阅读效率提升50倍。

立即体验

用中文搜PubMed

大模型驱动的PubMed中文搜索引擎

马上搜索

文档翻译

学术文献翻译模型,支持多种主流文档格式。

立即体验